

The article delves into the significance of Clinical Research Associate (CRA) positions, outlining their essential roles, requisite skills, and the evolution of these roles within the clinical research landscape. It underscores the pivotal role CRAs play in ensuring compliance with study protocols and safeguarding participant rights. Furthermore, it highlights their adaptability to technological advancements and the increasing responsibilities associated with data management and patient engagement. This exploration not only clarifies the current expectations of CRAs but also emphasizes their crucial contributions to the integrity of clinical trials.
CRA positions serve as the backbone of clinical research, effectively linking research sites with sponsors to ensure compliance and participant safety. These roles are essential not only for maintaining the integrity of studies but also for enhancing patient recruitment and retention—critical challenges in the field. As the landscape of clinical research evolves, it is vital to consider how these positions are adapting to meet the increasing complexity of trials and the demands of modern medical research.
CRA positions are pivotal within the realm of clinical studies, serving as the essential link between research sites and sponsors. In CRA positions, individuals are tasked with overseeing clinical studies to ensure compliance with regulatory standards and study protocols. Their responsibilities are vital in safeguarding the rights and well-being of participants, as they ensure that informed consent is both obtained and upheld throughout the study. Data indicates that 80% of studies face delays due to recruitment challenges, underscoring the critical role CRAs play in fostering participant involvement and retention.
Moreover, CRAs are instrumental in ensuring the accuracy and reliability of data collected during studies. With over 85% of studies struggling to enroll sufficient participants in a timely manner, the diligent oversight provided by CRA positions is essential for maintaining the integrity of medical research. Their duties encompass:
All of which contribute to the advancement of medical knowledge and the development of new therapies relevant to CRA positions. Additionally, CRAs engage in the review and commentary on study documents to ensure compliance with national regulations, further enhancing the quality and reliability of research studies.
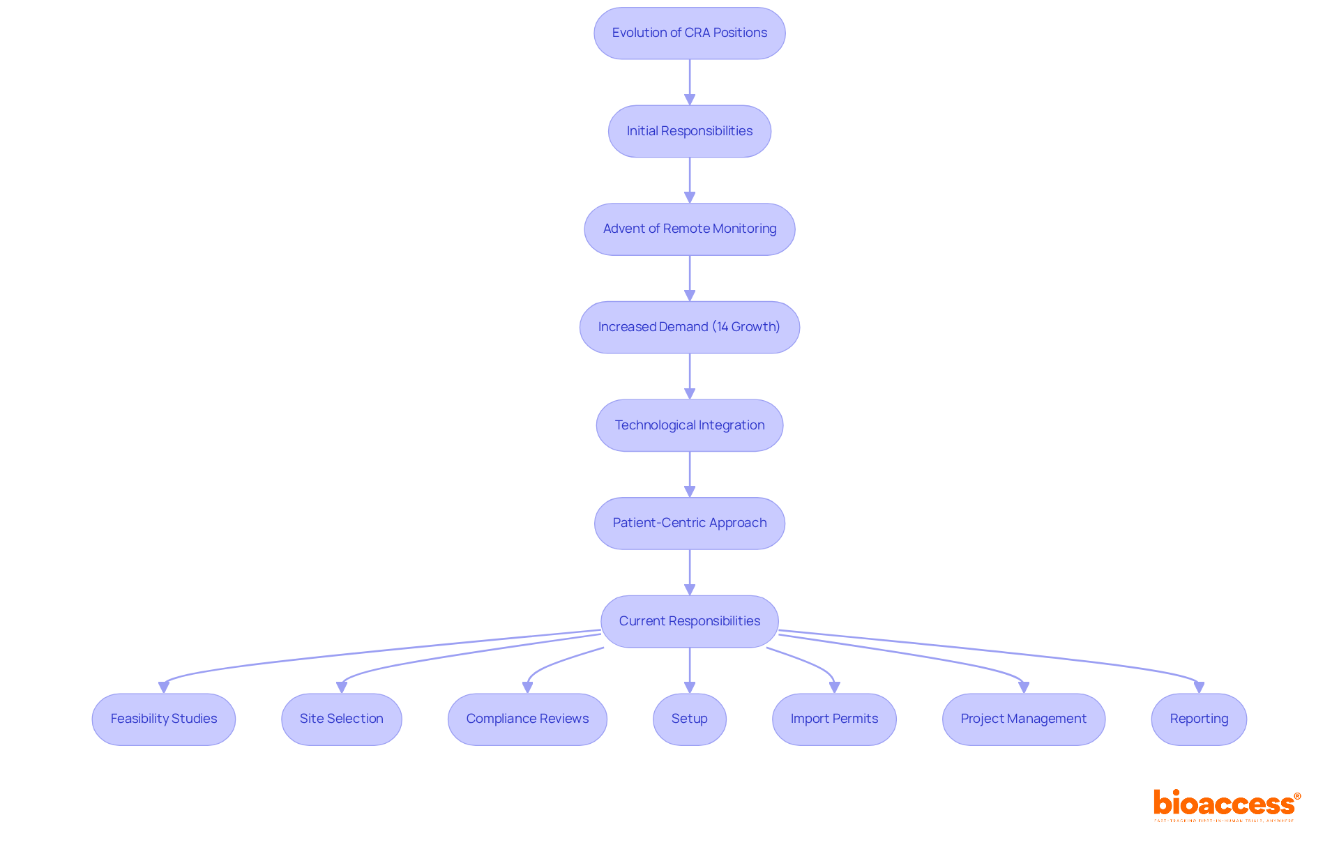
At bioaccess, our comprehensive research study management services encompass:
This holistic approach not only enhances the efficiency of medical studies but also addresses the challenges of patient recruitment, ultimately leading to improved patient outcomes. Expert insights affirm that Clinical Research Organizations are not only guardians of participant rights but also vital in elevating the overall quality of research studies. This is further supported by bioaccess's cost-to-speed advantages, such as $25K savings per patient with FDA-ready data, facilitating prompt submissions and recruitment at a lower cost compared to traditional methods. This synergy between clinical research organizations and bioaccess's innovative solutions propels global health improvement through international collaboration and innovation in Medtech.

The critical responsibilities undertaken by Clinical Research Associates (CRAs) in their CRA positions are indispensable to the research process, including:
They conduct routine visits to research sites, ensuring strict adherence to study protocols and verifying data accuracy. This oversight is essential, especially considering that approximately 85% of research studies encounter challenges in recruiting sufficient patients in a timely manner, underscoring the necessity for effective location management.
In the location selection phase, Clinical Research Associates assess the suitability of potential clinical trial sites, identifying researchers who are capable of efficiently managing CRA positions. Their monitoring duties involve maintaining open lines of communication between the research site and the sponsor, facilitating problem-solving and conflict resolution as necessary. Additionally, Clinical Research Associates provide education to personnel regarding study protocols, ensuring compliance with ethical guidelines and regulatory standards.
Expert insights indicate that the role of Clinical Research Associates is evolving, with an increasing emphasis on relationship-building to enhance site performance and patient retention. This shift is vital for improving study outcomes, as Clinical Research Associates must adeptly navigate the complexities of diverse patient populations and implement inclusive recruitment strategies. By effectively managing these responsibilities, CRA positions are pivotal in the successful execution of trials, ultimately advancing medical research and innovation.

To thrive in CRA positions, individuals need to blend technical expertise with essential soft skills. A bachelor's degree in life sciences or a related field is typically required, alongside practical experience in clinical research. According to industry data, the national average salary for Clinical Research Associates is approximately $79,359, with a range from $24,000 to $191,000, reflecting the demand for qualified professionals in this field.
Essential skills for CRA positions include:
In summary, the combination of educational qualifications, practical experience, and a well-rounded skill set prepares research associates for success in the fast-paced and evolving environment of medical studies.

The transformation of CRA positions has been significant, driven by technological advancements and evolving regulatory frameworks. Initially, CRAs were primarily tasked with oversight and data gathering. However, the advent of remote monitoring technologies has reshaped their responsibilities, enabling more efficient data management and analysis. Statistics indicate that the demand for Clinical Research Associates is anticipated to rise by 14% annually from 2014 to 2024, underscoring the increasing complexity of research studies and the necessity for skilled professionals.
Today, Clinical Research Associates leverage digital tools to enhance precision and streamline processes, which is essential as the volume of research studies has surged from over 100,000 in 2010 to more than 300,000 by 2019. This growth necessitates a shift towards a more patient-centric approach in medical research, where CRAs collaborate closely with site staff and patients to foster a positive research experience. At bioaccess®, our comprehensive clinical study management services encompass:
ensuring that studies are conducted efficiently and ethically.
The integration of technology not only boosts operational efficiency but also elevates the quality of patient engagement, ensuring that trials are executed ethically and effectively. As individuals in CRA positions adapt to these changes, there is an increasing expectation for them to possess robust project management skills and a thorough understanding of regulatory compliance. This evolution emphasizes the importance of continuous professional development and the ability to navigate the complexities of modern research environments. Furthermore, the impact of Medtech research extends beyond the trials themselves, contributing to local economies through job creation and healthcare improvements. As one CRA noted, "Good organization is key when working as a CRA, whether for a sponsor or a CRO," underscoring the essential skills required in this evolving role. The expertise of our team members, such as Katherine, who specializes in regulatory affairs, is crucial in expediting clinical trial compliance and enhancing the overall quality of Medtech innovations.

CRA positions are integral to the success of clinical research, serving as a vital link between study sites and sponsors while ensuring compliance and participant safety. The evolving nature of these roles reflects the increasing complexity of medical studies and the necessity for skilled professionals capable of navigating both regulatory landscapes and technological advancements.
The essential responsibilities of Clinical Research Associates include:
Strong communication, problem-solving skills, and meticulous attention to detail are crucial in fostering effective collaborations and ensuring the integrity of research. Furthermore, the evolution of CRA roles underscores a shift towards a more patient-centric approach, driven by technological advancements and the growing demand for efficient trial management.
In light of these insights, aspiring CRAs must recognize the significance of continuous professional development and adaptability in this dynamic field. As the demand for Clinical Research Associates continues to rise, embracing the challenges and opportunities presented by this evolution will enhance individual careers and contribute to the advancement of medical research and improved patient outcomes. Investing in the future of clinical research is essential for fostering innovation and ensuring that studies are conducted ethically and effectively, ultimately benefiting global health.
What are CRA positions and why are they important?
CRA positions, or Clinical Research Associate positions, are crucial in clinical studies as they act as the link between research sites and sponsors. They oversee clinical studies to ensure compliance with regulatory standards and protocols, safeguarding the rights and well-being of participants.
What responsibilities do CRAs have?
CRAs are responsible for site selection, monitoring, data collection, and reporting. They ensure that informed consent is obtained and upheld, and they help maintain the accuracy and reliability of data collected during studies.
How do CRAs contribute to participant recruitment and retention?
CRAs play a critical role in addressing recruitment challenges, as data shows that 80% of studies face delays due to these issues. Their oversight helps foster participant involvement and retention, which is essential for timely study completion.
What challenges do studies face regarding participant enrollment?
Over 85% of studies struggle to enroll sufficient participants in a timely manner, highlighting the importance of CRAs in ensuring effective recruitment strategies and maintaining study integrity.
What services does bioaccess provide in relation to CRA positions?
Bioaccess offers comprehensive research study management services, including feasibility assessments, site selection, compliance evaluations, study setup, import permits, project oversight, and reporting. This holistic approach enhances the efficiency of medical studies and addresses patient recruitment challenges.
How do CRAs ensure compliance with regulations?
CRAs review and comment on study documents to ensure compliance with national regulations, thereby enhancing the quality and reliability of research studies.
What are the cost benefits of using bioaccess's services?
Bioaccess provides cost-to-speed advantages, such as saving $25K per patient with FDA-ready data, which facilitates prompt submissions and recruitment at a lower cost compared to traditional methods.
How do Clinical Research Organizations (CROs) contribute to medical research?
CROs act as guardians of participant rights and are vital in elevating the overall quality of research studies, facilitating global health improvement through collaboration and innovation in Medtech.