

Healthy volunteers are integral to clinical trials, providing essential baseline data that is critical for assessing the safety and efficacy of new treatments. This is particularly evident in Phase I studies, where their physiological responses inform dosing guidelines. Their participation not only propels advancements in medical science but also enhances the generalizability of research findings through demographic diversity.
Furthermore, it is vital that these trials adhere to ethical standards that safeguard the rights and welfare of participants, ensuring a responsible approach to clinical research.
Healthy volunteers are the unsung heroes of clinical trials, providing essential data that shapes the future of medical treatments. Their participation not only establishes baseline comparisons for patient studies but also enhances the safety and efficacy assessments of new drugs and interventions.
However, the recruitment and retention of these individuals present unique challenges, raising questions about how to effectively engage them while ensuring ethical standards are met.
What strategies can researchers employ to attract and maintain the involvement of healthy volunteers? How does their contribution ultimately influence clinical research outcomes?
Healthy volunteers in clinical trials are individuals without significant health issues who participate in clinical research to evaluate new drugs, devices, or interventions. Their role is crucial in healthy volunteers clinical trials as they provide a baseline for comparison against patients with specific conditions, enabling researchers to assess the safety and efficacy of new treatments. By participating, fit individuals significantly contribute to advancing medical science and enhancing patient outcomes, particularly in healthy volunteers clinical trials where safety and tolerability are of utmost importance.
In Phase I studies, healthy volunteers in clinical trials play a vital role in determining how a drug is processed in the body, which is essential for establishing appropriate dosing guidelines. Their involvement in healthy volunteers clinical trials allows researchers to observe normal physiological responses to new treatments, which facilitates a clearer understanding of how these treatments may affect patients with various diseases or conditions. For instance, research has shown that nearly 60% of participants recognized the societal benefits of their involvement, indicating a strong sense of purpose among contributors.
Moreover, the demographic diversity of participants in healthy volunteers clinical trials enriches the data collected during studies. A case examination highlighted that 68% of participants came from underrepresented minority groups, underscoring the importance of inclusivity in clinical research. The diversity of participants in healthy volunteers clinical trials not only enhances the generalizability of study results but also ensures that findings are applicable to a broader population.
The informed consent process is critical in this context, ensuring that participants fully understand the study's details, including potential risks and benefits. This transparency fosters trust and upholds ethical standards in research, which are vital for maintaining the integrity of clinical studies. As experts have noted, healthy volunteers in clinical trials are essential for establishing safety standards and dosage recommendations, ultimately aiding in the development of safe and effective therapies for patients.

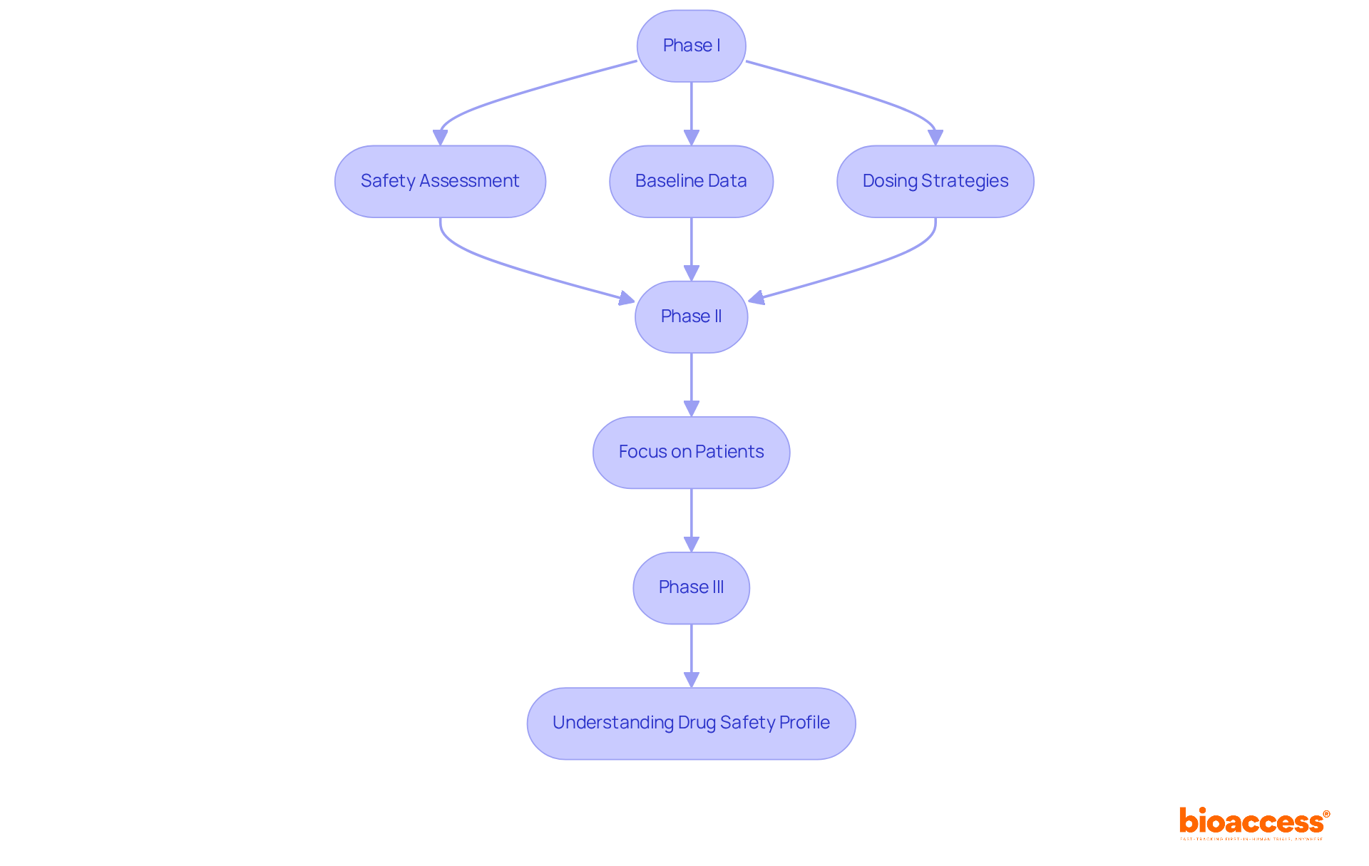
Healthy volunteers clinical trials play a pivotal role in Phase I, where the primary focus is on assessing the safety and tolerability of new drugs. Their involvement is essential for establishing baseline data that serves as a reference point for measuring the drug's effects. As the trials progress into Phase II and III, the focus shifts to patients with specific conditions; however, the data gathered from healthy volunteers in clinical trials remains critical for understanding the drug's overall safety profile.
In Phase I, fit participants undergo rigorous screening and monitoring to guarantee their safety. They assist researchers in determining how the body absorbs, metabolizes, and excretes the drug. This foundational data is not only vital for informing dosing strategies and safety assessments but also for addressing the recruitment challenges faced by Medtech and Biopharma startups. By leveraging the insights gained from healthy volunteers clinical trials, companies like bioaccess® can enhance their study designs, ensuring effectiveness and ethical integrity, ultimately accelerating the clinical research process.

The participation of healthy volunteers in clinical trials is governed by stringent ethical principles and oversight structures aimed at safeguarding their rights and welfare. A cornerstone of ethical research is informed consent, which mandates that participants receive thorough information about the project’s purpose, procedures, risks, and potential benefits before their involvement.
At bioaccess, we provide comprehensive clinical research management services, including:
Our offerings encompass review and feedback on research documents, alongside reporting on serious and non-serious adverse events. These services ensure that healthy volunteers clinical trials comply with Good Clinical Practice (GCP) standards, thereby guaranteeing ethical and safe research conduct. Regulatory authorities, such as the FDA and EMA, depend on these frameworks to verify that the rights of volunteers are protected while minimizing risks. Ethical review boards play a pivotal role in assessing trial protocols, further enhancing the credibility of research and ensuring that findings are both reliable and ethically obtained.
For example, the proposed 1% standard for risk in biomedical research serves as a guideline to avert serious harm, including death or permanent disability, while permitting flexibility in instances where research tackles pressing public health issues. This balance is essential, as overly stringent standards could obstruct significant biomedical research, such as studies examining the effects of air pollution that necessitate procedures like transbronchial biopsies.
Furthermore, the ethical considerations surrounding healthy volunteers clinical trials have progressed, particularly in response to historical research abuses. Today, there is a pronounced emphasis on protecting vulnerable populations and ensuring that participation is voluntary, with the right to withdraw at any time. This evolution reflects a broader recognition of the ethical principles of autonomy, beneficence, and justice, which are fundamental in clinical trial regulations globally. By adhering to these frameworks, researchers can conduct studies that not only advance medical knowledge but also respect and protect the individuals who contribute to this vital work.

Recruiting and retaining healthy participants is a critical challenge in clinical research, yet implementing effective strategies can significantly enhance participation rates. To address this, consider the following key strategies:
Targeted Outreach: Engage potential participants through social media, community centers, and healthcare providers. Tailor your messaging to highlight the advantages of participation, such as contributing to medical advancements and receiving complimentary health check-ups. Additionally, understanding participant perceptions of risk and burden can refine your outreach efforts.
Incentives: Offering compensation for time and travel, along with health screenings or access to new treatments, serves as a powerful motivator for individuals to participate and remain engaged throughout the trial. Notably, research shows that 77.5% of participants cite monetary gain as their primary reason for involvement, with 52% of those individuals using the compensation to meet basic family needs, underscoring the practical implications of financial incentives in recruitment.
Clear Communication: It is essential to communicate all trial-related information clearly and transparently. Addressing any concerns or questions prospective participants may have fosters trust and encourages involvement. Research indicates that participants who feel knowledgeable are more likely to stay engaged in the study process, particularly since fewer than 50% of participants can identify risks or side effects in various studies.
Follow-Up: Regular communication with participants throughout the study is vital for keeping them informed and engaged. This includes reminders for appointments, progress updates, and expressions of gratitude for their contributions. Effective follow-up strategies, such as telephone reminders, have been demonstrated to significantly improve recruitment rates, as participants feel valued and connected to the research.
By employing these strategies, researchers can enhance the recruitment and retention of healthy volunteers, ultimately leading to more successful clinical trials.

Healthy volunteers serve as a cornerstone in the realm of clinical trials, providing essential insights that facilitate the development of safe and effective medical interventions. Their participation establishes a critical baseline for comparison and enhances the integrity of research outcomes, ultimately contributing to the advancement of medical science. The significance of healthy volunteers cannot be overstated; they play a vital role in ensuring that new treatments are evaluated with the utmost care and precision.
Throughout this article, key points highlight the multifaceted contributions of healthy volunteers across various phases of clinical trials. From their critical role in Phase I studies, where safety and tolerability are assessed, to the ethical considerations that govern their involvement, each aspect underscores the importance of their participation. Moreover, the emphasis on diversity, informed consent, and strategic recruitment showcases the comprehensive approach necessary to engage and retain these invaluable contributors in research.
Reflecting on the insights shared, it is clear that the role of healthy volunteers extends beyond mere participation; they embody a commitment to advancing healthcare for future generations. As the landscape of clinical research continues to evolve, prioritizing the recruitment and retention of healthy volunteers, while adhering to ethical standards, will be paramount. Engaging these individuals enriches the research process and paves the way for breakthroughs that can significantly improve patient outcomes.
Who are healthy volunteers in clinical trials?
Healthy volunteers are individuals without significant health issues who participate in clinical research to evaluate new drugs, devices, or interventions.
What is the importance of healthy volunteers in clinical trials?
Healthy volunteers provide a baseline for comparison against patients with specific conditions, allowing researchers to assess the safety and efficacy of new treatments.
How do healthy volunteers contribute to medical science?
By participating in clinical trials, healthy volunteers help advance medical science and enhance patient outcomes, particularly in studies where safety and tolerability are critical.
What role do healthy volunteers play in Phase I studies?
In Phase I studies, healthy volunteers help determine how a drug is processed in the body, which is essential for establishing appropriate dosing guidelines.
What societal benefits do participants recognize from their involvement in clinical trials?
Research has shown that nearly 60% of participants recognized the societal benefits of their involvement, indicating a strong sense of purpose among contributors.
Why is demographic diversity important in healthy volunteer clinical trials?
The demographic diversity of participants enriches the data collected during studies, enhances the generalizability of results, and ensures that findings are applicable to a broader population.
What percentage of participants in a case examination came from underrepresented minority groups?
In a case examination, 68% of participants came from underrepresented minority groups, highlighting the importance of inclusivity in clinical research.
What is the informed consent process, and why is it critical?
The informed consent process ensures that participants fully understand the study's details, including potential risks and benefits, fostering trust and upholding ethical standards in research.
How do healthy volunteers help establish safety standards in clinical trials?
Healthy volunteers are essential for establishing safety standards and dosage recommendations, ultimately aiding in the development of safe and effective therapies for patients.