

Instrument manufacturing encompasses the design, production, and assembly of devices that measure, monitor, and control physical quantities. This process plays a crucial role in various industries, particularly in healthcare and industrial sectors. The significance of this field is underscored through its historical evolution, technological advancements, and stringent quality assurance processes. Precision in manufacturing not only enhances safety and efficacy in medical devices but also responds to growing market demands, highlighting the importance of this discipline in meeting contemporary challenges.
As we delve deeper into the Medtech landscape, it becomes evident that the role of instrument manufacturing is pivotal in addressing key challenges faced by the industry. The continuous evolution in technology and the increasing complexity of medical devices necessitate a robust manufacturing process that adheres to the highest standards of quality. This ensures that the devices not only meet regulatory requirements but also fulfill the expectations of healthcare professionals and patients alike.
In conclusion, the collaboration between various stakeholders in the instrument manufacturing sector is essential for driving innovation and ensuring the reliability of medical devices. As the market continues to evolve, it is imperative that manufacturers remain committed to excellence and adaptability, paving the way for future advancements in healthcare.
Instrument manufacturing plays a pivotal role in various sectors, from healthcare to industrial applications, where precision and reliability are paramount. This article delves into the intricacies of instrument manufacturing, exploring its definition, historical evolution, and essential components that ensure quality and compliance. As the industry faces the dual challenge of meeting stringent regulatory standards while innovating with technologies like IoT, manufacturers must consider how to strike a balance between tradition and cutting-edge advancements to meet the growing demands of the market.
The critical activity of instrument manufacturing involves designing, producing, and assembling devices that measure, monitor, and control physical quantities across various applications, notably in medical, industrial, and scientific fields. This sector is essential for ensuring precision and reliability in measurements, which are vital for quality control, safety, and compliance in production processes. The significance of instrument manufacturing extends beyond mere production; it encompasses innovation, technological advancement, and the ability to address the evolving needs of sectors reliant on precise equipment.
In the United States, the market for medical devices and supplies is projected to reach approximately $105.8 billion by 2025, reflecting a compound annual growth rate (CAGR) of 1.7% from 2020 to 2025. In contrast, the broader market is expected to grow at a CAGR of 6.30% from 2021 to 2028, driven by strong demand for high-quality scientific tools, influenced by factors such as an aging population and increased healthcare expenditure.
The impact of precision in instrument manufacturing is profound; it directly affects healthcare outcomes by facilitating accurate diagnostics and effective treatment plans. For instance, the integration of advanced measuring and control tools has led to significant advancements in surgical procedures and patient monitoring systems. Experts assert that instrument manufacturing companies prioritizing precision and reliability not only enhance patient safety but also secure a competitive advantage in the market. As industry analysts note, "the integration of IoT within measuring and control devices is expected to create future opportunities for the market," highlighting the transformative potential of technology in this domain.
Moreover, the ongoing technological advancements, particularly the incorporation of IoT, are set to revolutionize the instrument manufacturing landscape. This evolution is anticipated to unlock new opportunities in instrument manufacturing for developers to create smart devices that enhance measurement accuracy and operational efficiency. As demand for high-quality scientific devices continues to rise, the importance of accuracy in equipment production will remain a central concern for stakeholders in the industry.

The development of tool creation can be traced back to ancient societies, where basic measuring devices were created for farming and building needs. The Industrial Revolution, beginning in the 18th century, marked a pivotal turning point in instrument manufacturing, introducing mechanization and mass production techniques that fundamentally transformed the manufacturing landscape. Innovations such as the steam engine and precision machining enabled the creation of more intricate devices, significantly enhancing production capabilities.
As John Scott noted, 'Britain became the self-styled ‘workshop of the world’ and was pre-eminent politically and economically in the world economy.' By the early 20th century, advancements in electronics and materials science further transformed the industry, resulting in the creation of advanced devices employed across various fields, including healthcare, aerospace, and environmental monitoring.
For instance, the implementation of the steam pressure gauge and thermometer during this period ensured effective and secure operation of machinery, reflecting the increasing demand for precision in industrial activities. The assembly line, created by Ransom E. Olds in 1901, exemplified the shift towards mass production, allowing for a notable increase in efficiency.
Today, the integration of digital technologies and automation continues to drive innovation in instrument manufacturing, enhancing both accuracy and efficiency, while the Internet of Things (IoT) facilitates real-time data sharing and process optimization. This ongoing evolution underscores the lasting influence of the Industrial Revolution on the production methods and technologies that characterize the industry today.

Instrument manufacturing includes essential components like sensors, transducers, control systems, and data acquisition systems. The process of instrument manufacturing is divided into several essential stages:
Each phase is vital for ensuring that the final product adheres to stringent quality standards and performs reliably in its intended application.
For instance, in surgical tool production, techniques like forging, machining, and sterilization are executed with precision to guarantee safety and efficacy. Quality assurance is integrated throughout the production process, enabling the early detection and correction of defects, thereby ensuring compliance with regulatory standards. This meticulous approach not only enhances product reliability but also aligns with the industry's commitment to patient safety and operational excellence.
According to industry forecasts, the tools and related products sector is anticipated to expand at a compound annual growth rate (CAGR) of 3.19% from 2024 to 2028, highlighting the rising demand for high-quality surgical tools. Furthermore, the average cost of unplanned downtime in production is approximately $260,000 per hour, underscoring the financial implications of maintaining quality assurance. Predictive maintenance strategies can decrease machine downtime by 30-50%, further ensuring the dependability of surgical tools.
As the healthcare sector progressively relies on sophisticated medical devices, the importance of these production methods becomes increasingly evident.

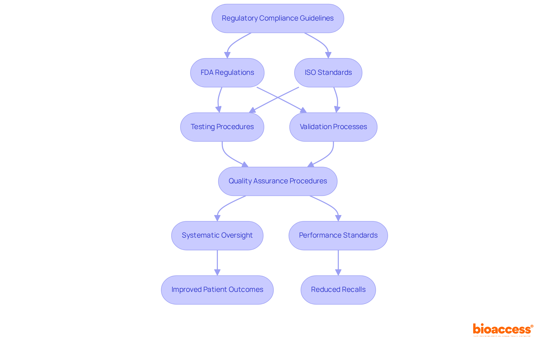
Ensuring regulatory compliance in instrument manufacturing is paramount for the safety and effectiveness of medical devices. Adhering to guidelines established by governmental organizations, particularly the FDA, along with international ISO management standards, is crucial. These regulations mandate rigorous testing and validation procedures, which are integral to quality assurance (QA). QA procedures involve systematic oversight and assessment of production methods to guarantee that instruments consistently meet established performance standards. For instance, the FDA's latest guidelines underscore the necessity for comprehensive documentation and traceability throughout the manufacturing process, significantly influencing product reliability and safety.
The integration of robust management systems not only streamlines compliance efforts but also mitigates risks associated with non-compliance. This proactive approach enhances overall product standards, leading to improved patient outcomes and operational efficiency. Statistics indicate that organizations prioritizing assurance in their manufacturing processes experience fewer recalls and regulatory penalties, underscoring the importance of maintaining high standards in medical device production. Ultimately, a strong commitment to quality assurance is essential for fostering trust in medical instruments within the instrument manufacturing industry and ensuring their successful market entry.

Instrument manufacturing plays a pivotal role in numerous sectors by providing essential tools for measuring, monitoring, and controlling physical quantities. This industry not only focuses on the production of devices but also emphasizes innovation and the continuous adaptation to the demands of various fields, particularly in healthcare and industrial applications. The blend of precision, reliability, and technological advancement is at the heart of instrument manufacturing, underscoring its significance in enhancing safety and efficiency across multiple domains.
Throughout the article, key elements such as the historical evolution of instrument manufacturing, the critical components and processes involved, and the necessity for regulatory compliance and quality assurance have been explored. From its origins in ancient societies to the transformative impacts of the Industrial Revolution and modern advancements like IoT, the journey of instrument manufacturing reveals a rich tapestry of innovation. The meticulous stages of design, material selection, and testing ensure that instruments meet stringent quality standards, which are vital for their effectiveness and safety.
As the demand for high-quality instruments continues to rise, stakeholders in the industry are called to prioritize accuracy and compliance in their manufacturing practices. The integration of advanced technologies and robust quality assurance systems not only fosters trust in medical devices but also propels the industry towards a future characterized by enhanced operational efficiencies and improved patient outcomes. Embracing these principles will be essential for navigating the evolving landscape of instrument manufacturing and ensuring its enduring relevance in a rapidly changing world.
What is instrument manufacturing?
Instrument manufacturing involves designing, producing, and assembling devices that measure, monitor, and control physical quantities across various applications, particularly in medical, industrial, and scientific fields.
Why is instrument manufacturing significant?
It is essential for ensuring precision and reliability in measurements, which are crucial for quality control, safety, and compliance in production processes. It also drives innovation and technological advancement to meet the evolving needs of sectors that rely on precise equipment.
What is the projected market size for medical devices in the United States?
The market for medical devices and supplies in the United States is projected to reach approximately $105.8 billion by 2025.
What is the expected growth rate for the broader instrument manufacturing market?
The broader market is expected to grow at a compound annual growth rate (CAGR) of 6.30% from 2021 to 2028.
How does precision in instrument manufacturing impact healthcare outcomes?
Precision directly affects healthcare outcomes by facilitating accurate diagnostics and effective treatment plans, leading to advancements in surgical procedures and patient monitoring systems.
What competitive advantage do companies in instrument manufacturing gain from prioritizing precision and reliability?
Companies that prioritize precision and reliability enhance patient safety and secure a competitive advantage in the market.
What future opportunities are expected in instrument manufacturing?
The integration of the Internet of Things (IoT) within measuring and control devices is anticipated to create future opportunities, unlocking the potential for smart devices that enhance measurement accuracy and operational efficiency.
What factors are driving the demand for high-quality scientific tools?
Factors such as an aging population and increased healthcare expenditure are driving the demand for high-quality scientific tools.