

Phase 0 trials, commonly referred to as microdosing investigations, serve as preliminary studies aimed at gathering essential pharmacokinetic and pharmacodynamic insights regarding experimental substances, all while posing minimal risk to participants. These trials are pivotal in the drug development landscape, as they provide critical data that not only informs the progression of candidates but also significantly reduces the likelihood of late-stage failures. This process ultimately enhances the efficiency of bringing new therapies to market, underscoring the importance of such investigations in advancing clinical research.
Phase 0 clinical trials represent a groundbreaking shift in the landscape of drug development, offering researchers a unique opportunity to gather critical insights with minimal risk to participants. By employing microdosing techniques, these trials enable the early identification of promising drug candidates, significantly streamlining the path from laboratory discovery to market availability.
However, as the pharmaceutical industry embraces this innovative approach, questions arise about the ethical implications and the true efficacy of such preliminary studies. What challenges and benefits do Phase 0 trials present in the quest for safer and more effective treatments?
Phase 0 clinical studies, also known as microdosing investigations, represent an innovative approach in clinical research aimed at gaining preliminary insights into the pharmacokinetics (PK) and pharmacodynamics (PD) of experimental substances. These studies typically involve administering a very small, sub-therapeutic dose—often less than 1/100th of the quantity that induces pharmacologic effects in animal models—to a limited group of participants, usually numbering fewer than 15. The primary objective is to evaluate the substance's behavior within the human body while minimizing participant risk, thus enabling a safer exploration of its potential effects.
The significance of initial studies lies in their ability to inform subsequent clinical progression decisions. By offering early evidence of a drug's biological activity, these studies can assist in prioritizing which candidates merit further investigation, ultimately streamlining the drug development process. For instance, the National Cancer Institute's initial study of ABT-888 demonstrated a statistically significant decrease in poly (ADP-ribose) levels in both tumor and peripheral blood mononuclear cells, underscoring the study's capacity to yield valuable data with minimal patient exposure.
In recent years, the global landscape of phase 0 studies has expanded, with numerous investigations being conducted to evaluate various therapeutic agents. This trend reflects a growing recognition of the value of microdosing techniques in enhancing the efficiency of pharmaceutical development. By facilitating the early identification of promising candidates, evaluations in phase 0 can substantially reduce the time and resources devoted to less viable options, thereby accelerating the transition from laboratory to market. Furthermore, it is crucial to acknowledge that approximately 40% of stage I failures of new medications are thought to stem from inadequate PK profiles, highlighting the essential role of early-stage assessments in identifying potential issues early in the drug development process.
Moreover, the comprehensive clinical study management services provided by bioaccess—including feasibility assessments, site selection, compliance evaluations, study setup, import permits, project oversight, and reporting—are vital for the successful execution of studies in phase 0. The FDA's Exploratory IND Guidance, released in 2006, provides a regulatory framework that supports the implementation of these studies, highlighting the importance of phase 0 in contemporary research. However, ethical considerations surrounding the non-therapeutic nature of Stage 0 studies must also be addressed, ensuring that participants are fully informed and that their involvement does not preclude future therapeutic studies.

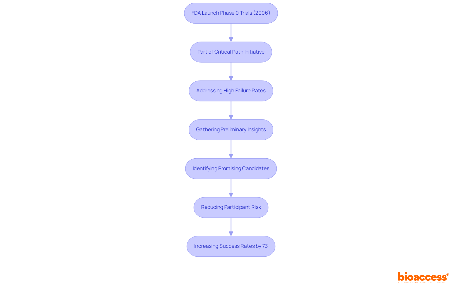
Phase 0 studies were officially launched by the FDA in 2006 as a vital component of the Critical Path Initiative, which aims to transform the pharmaceutical development landscape. This initiative emerged in response to alarming failure rates observed in subsequent testing phases, where over 90% of new medications do not reach the market.
By enabling researchers to gather preliminary insights on medication behavior in humans, phase 0 studies serve as a crucial tool for identifying promising candidates for further development while significantly reducing participant risk. Typically involving only 5-10 participants, these phase 0 studies utilize microdoses of the investigated substance, which are considerably lower than those used in Stage I evaluations.
Furthermore, Stage 0 experiments can circumvent extensive animal studies due to limited toxicity data requirements, thereby enhancing their efficiency. This evolution represents a broader shift in clinical research towards more adaptive and streamlined methodologies, ultimately improving the drug development process.
Notably, data from phase 0 studies can increase the likelihood of success in later clinical trials by 73%, underscoring their critical role in steering future research directions.
At bioaccess®, we leverage our expertise as a leading CRO in Latin America to facilitate these essential early-stage studies. Our comprehensive services, including feasibility assessments, regulatory compliance, site selection, and project management, are designed to support the successful execution of phase 0 experiments, ultimately advancing innovative medical devices and fostering economic development in the region.

Phase 0 studies are characterized by their small sample sizes, usually involving 5 to 10 participants, and the administration of microdoses—less than 1/100th of the pharmacologically active dose. These trials prioritize pharmacokinetic (PK) and pharmacodynamic (PD) information over therapeutic results, enabling researchers to gain essential insights into how a substance interacts within the human body. A prevalent methodology employed is the single ascending dose design, wherein participants receive progressively higher doses to evaluate the substance's effects and safety profile.
Advanced imaging methods and biomarker analysis are vital to these studies, facilitating thorough evaluations of interactions within the body. For instance, the NCI's Stage 0 study of ABT-888 utilized imaging to demonstrate a statistically significant decrease in PAR levels, underscoring the potential of these studies to inform future medication planning decisions.
Ethical considerations are paramount in phase 0 studies; the use of low doses mitigates risks to participants while still yielding valuable information that can guide subsequent stages of clinical research. This careful balance of safety and scientific inquiry emphasizes the growing importance of phase 0 studies within the pharmaceutical landscape.

Phase 0 trials play a pivotal role in the treatment creation pipeline by offering early insights that significantly inform subsequent research stages. By assessing the pharmacokinetic characteristics of a compound during phase 0, researchers can make informed decisions regarding progression to further testing. This proactive strategy not only accelerates development timelines but also reduces costs associated with late-stage failures, which can surpass billions of dollars.
In the realm of cancer therapies, for example, Stage 0 studies have been essential in understanding how medications operate in human participants, thereby shaping treatment approaches and enhancing patient outcomes. These studies demonstrate that early pharmacokinetic data can lead to more efficient clinical research, allowing for the prioritization of promising agents and the early discontinuation of ineffective ones.
Ultimately, Phase 0 trials significantly enhance the overall efficiency of the drug development process, enabling the quicker delivery of innovative therapies to patients in need.

Phase 0 clinical trials signify a revolutionary approach in pharmaceutical research, concentrating on early insights into the behavior of experimental drugs with minimal risk to participants. These microdosing studies are a critical stepping stone in the drug development process, enabling researchers to gather essential pharmacokinetic and pharmacodynamic data that can inform future clinical trials and expedite the journey from laboratory to market.
The historical evolution of Phase 0 trials since their introduction by the FDA in 2006 is noteworthy, as they play a pivotal role in reducing the high failure rates of new medications. The methodologies employed, including small sample sizes and innovative imaging techniques, illustrate the trials' capacity to yield valuable data while prioritizing participant safety. Moreover, their significance in shaping treatment strategies, particularly in oncology, underscores their potential to enhance patient outcomes and streamline drug development processes.
The relevance of Phase 0 trials transcends immediate research benefits; they represent a proactive strategy in the pharmaceutical industry that emphasizes efficiency and safety. As the landscape of clinical research continues to evolve, the adoption of these innovative approaches will be essential for fostering the development of effective therapies. Engaging with the principles of Phase 0 trials not only enhances the drug discovery process but also contributes to delivering life-saving medications to patients more swiftly and effectively.
What are Phase 0 clinical trials?
Phase 0 clinical trials, also known as microdosing investigations, are preliminary studies aimed at gaining insights into the pharmacokinetics (PK) and pharmacodynamics (PD) of experimental substances by administering very small, sub-therapeutic doses to a limited group of participants.
What is the primary objective of Phase 0 studies?
The primary objective of Phase 0 studies is to evaluate how a substance behaves within the human body while minimizing participant risk, thereby enabling a safer exploration of its potential effects.
How do Phase 0 trials impact drug development?
Phase 0 trials provide early evidence of a drug's biological activity, helping to prioritize which candidates merit further investigation, ultimately streamlining the drug development process and reducing time and resources spent on less viable options.
Can you provide an example of a Phase 0 study?
An example is the National Cancer Institute's initial study of ABT-888, which demonstrated a statistically significant decrease in poly (ADP-ribose) levels in tumor and peripheral blood mononuclear cells, showcasing the study's ability to yield valuable data with minimal patient exposure.
Why has the interest in Phase 0 studies increased in recent years?
The interest in Phase 0 studies has increased due to their ability to enhance the efficiency of pharmaceutical development by facilitating early identification of promising candidates, which can accelerate the transition from laboratory to market.
What percentage of Stage I failures are attributed to inadequate PK profiles?
Approximately 40% of Stage I failures of new medications are thought to stem from inadequate pharmacokinetic profiles, underscoring the importance of early-stage assessments in identifying potential issues.
What services does bioaccess provide for Phase 0 studies?
Bioaccess provides comprehensive clinical study management services, including feasibility assessments, site selection, compliance evaluations, study setup, import permits, project oversight, and reporting, which are vital for the successful execution of Phase 0 studies.
What regulatory framework supports Phase 0 studies?
The FDA's Exploratory IND Guidance, released in 2006, provides a regulatory framework that supports the implementation of Phase 0 studies, highlighting their importance in contemporary research.
What ethical considerations are associated with Phase 0 studies?
Ethical considerations include ensuring that participants are fully informed about the non-therapeutic nature of Phase 0 studies and that their involvement does not preclude future therapeutic studies.