

Randomized Controlled Trials (RCTs) stand as the gold standard in clinical research, meticulously crafted to deliver reliable evidence regarding the effectiveness and safety of medical interventions. Their systematic approach not only minimizes bias but also enhances the validity of results, making them essential for the advancement of healthcare practices. As the landscape of medical research evolves, a pressing question emerges: how can RCTs adapt to maintain their pivotal role in evidence-based medicine amidst increasing regulatory demands and the push for innovative therapies?
In this dynamic environment, RCTs must evolve to address the challenges posed by new technologies and methodologies. The integration of real-world evidence and adaptive trial designs could offer pathways to enhance the relevance and applicability of findings. Moreover, collaboration among stakeholders - researchers, regulatory bodies, and industry leaders - will be crucial in navigating these complexities.
Ultimately, the future of RCTs hinges on their ability to innovate while upholding the rigorous standards that define their credibility. By embracing change and fostering collaboration, RCTs can continue to provide the robust evidence necessary for informed decision-making in clinical practice.
The benefits of RCT include standing as the gold standard in clinical research, meticulously designed to assess the effectiveness and safety of interventions through random participant allocation. This method significantly reduces selection bias, ensuring that groups are comparable from the outset of the trial. The benefits of RCT are widely recognized for their ability to yield reliable and valid results regarding the efficacy of new therapies or interventions. Typically, these trials involve at least two groups: one receiving the experimental intervention and the other undergoing a standard procedure or placebo.
Key characteristics of RCTs - such as randomization, blinding, and allocation concealment - work in concert to minimize biases that could distort outcomes. For instance, double-blind designs ensure that neither participants nor researchers know who is receiving which intervention, thereby enhancing the integrity of the findings. By 2025, a significant portion of research studies will be classified as RCTs, underscoring their vital role in advancing medical knowledge and treatment protocols. The importance of RCTs in medical research cannot be overstated, as the benefits of RCT include providing the most robust evidence for establishing cause-and-effect relationships, which guide medical practice and policy development.
At Bioaccess, we offer comprehensive trial management services that facilitate the successful execution of RCTs. Our feasibility studies help identify suitable study locations and principal investigators, while compliance reviews ensure adherence to regulatory standards. We streamline trial setup and secure necessary import permits, promoting efficient project management. Additionally, our detailed reporting on study status and adverse events bolsters the integrity and transparency of medical investigations. By supporting these processes, we not only advance medical innovation but also foster job creation, economic growth, and healthcare improvement in local communities.

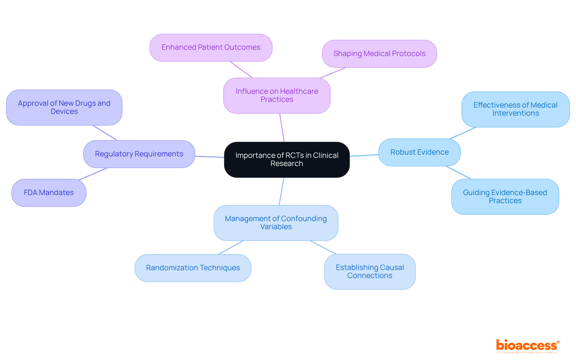
Randomized controlled studies are pivotal in clinical research, delivering the most robust evidence regarding the effectiveness of medical interventions. By employing randomization, these trials adeptly manage confounding variables, enabling researchers to establish causal connections between interventions and outcomes. Regulatory agencies, including the FDA, mandate randomized controlled trials for the approval of new drugs and medical devices, underscoring their critical role in safeguarding patient safety and ensuring treatment efficacy.
Moreover, the benefits of RCTs significantly influence healthcare recommendations and practices, which leads to enhanced patient outcomes. For instance, these trials have shaped protocols across various medical domains, highlighting their essential function in steering evidence-based practices. As we navigate the complexities of clinical research, the importance of these trials cannot be overstated; they are the cornerstone of effective medical intervention.

The key benefits of randomized controlled trials (RCTs) are pivotal in advancing clinical research and improving healthcare outcomes:
Minimization of Bias: Randomization is a fundamental aspect of randomized controlled trials that effectively eliminates selection bias. As Eduardo Hariton notes, randomization balances participant characteristics between groups, allowing for more reliable conclusions. This process enhances the validity of results, making randomized controlled trials the gold standard in clinical research.
Causal Inference: RCTs are uniquely positioned to establish cause-and-effect relationships between interventions and outcomes. This capability provides robust evidence for the efficacy of treatments, reinforcing their critical role in evidence-based medicine.
Control Over Variables: RCTs enable researchers to manage the environment and conditions in which experiments take place. This control minimizes the influence of confounding variables, leading to more accurate and trustworthy results.
Regulatory Acceptance: Regulatory bodies often require RCTs for the approval of new therapies. This necessity highlights the significance of RCTs in introducing innovative medical solutions to market, ensuring that they meet rigorous safety and efficacy standards.
Generalizability: Well-structured RCTs can produce outcomes that are relevant to larger populations, thus improving the external validity of results. However, it is important to acknowledge that the generalizability of RCT results can be limited by factors such as selection bias and the specific conditions of the trial.
These advantages together establish the benefits of RCT as a crucial instrument in medical research, promoting progress in medical science and greatly enhancing healthcare provision. In fact, studies indicate that approximately 70% of RCTs successfully establish causal relationships, reinforcing their critical role in evidence-based medicine. A notable example is the significant RCT on magnesium sulfate for preventing cerebral palsy, which has had a profound impact on clinical practice.

The exploration of randomized controlled trials (RCTs) underscores their unmatched significance in clinical research. As the gold standard for evaluating medical interventions, RCTs guarantee that results are both reliable and valid. Their carefully structured design - marked by randomization, blinding, and allocation concealment - effectively minimizes biases and establishes clear cause-and-effect relationships, thereby enhancing the integrity of medical findings.
Key arguments throughout this article have illustrated how RCTs not only eliminate selection bias but also control confounding variables, making them indispensable in evidence-based medicine. Regulatory acceptance further highlights their importance, as these trials are often prerequisites for the approval of new therapies, ensuring safety and efficacy. Moreover, the generalizability of well-constructed RCTs contributes to broader healthcare improvements, demonstrating their critical role in shaping effective treatment protocols.
Given the profound impact RCTs have on advancing medical knowledge and improving patient outcomes, it is essential for stakeholders in healthcare and research to prioritize their implementation. As the landscape of clinical research evolves, embracing the advantages of RCTs will be crucial in fostering innovation and enhancing the quality of care. A steadfast commitment to rigorous trial design will not only benefit individual patients but also propel the overall progress of healthcare systems worldwide.
What are Randomized Controlled Trials (RCTs)?
RCTs are meticulously designed studies that assess the effectiveness and safety of interventions through random allocation of participants, significantly reducing selection bias and ensuring comparable groups.
What are the benefits of RCTs?
RCTs are considered the gold standard in clinical research, providing reliable and valid results regarding the efficacy of new therapies or interventions, and establishing cause-and-effect relationships that guide medical practice and policy development.
How are RCTs structured?
RCTs typically involve at least two groups: one receiving the experimental intervention and the other undergoing a standard procedure or placebo.
What key characteristics help minimize bias in RCTs?
Key characteristics include randomization, blinding, and allocation concealment, which work together to minimize biases that could distort outcomes.
What is the significance of double-blind designs in RCTs?
Double-blind designs ensure that neither participants nor researchers know who is receiving which intervention, enhancing the integrity of the findings.
What role do RCTs play in medical research by 2025?
By 2025, a significant portion of research studies will be classified as RCTs, highlighting their vital role in advancing medical knowledge and treatment protocols.
How does Bioaccess support RCTs?
Bioaccess offers comprehensive trial management services, including feasibility studies to identify suitable study locations and investigators, compliance reviews for regulatory adherence, and detailed reporting on study status and adverse events to promote integrity and transparency in medical investigations.