

Nuclear medicine stands at the forefront of modern healthcare, utilizing radioactive substances to unveil the intricate workings of the human body. This specialized field not only enhances diagnostic capabilities but also plays a pivotal role in targeted therapies, significantly improving patient outcomes. As advancements in technology continue to evolve, how do the various types of nuclear medicine modalities distinguish themselves in their effectiveness and applications? Exploring this question reveals the profound impact nuclear medicine has on both diagnosis and treatment in contemporary medical practice.
Nuclear healthcare represents a specialized domain within medical visualization that utilizes different types of nuclear medicine, employing small amounts of radioactive substances known as radiopharmaceuticals to diagnose and manage a range of illnesses. Unlike traditional imaging techniques that focus primarily on structural anomalies, radiological methods provide insights into the physiological functions of organs and tissues. This capability is crucial for early disease detection, allowing healthcare professionals to identify conditions such as tumors, heart disease, and neurological disorders at their earliest stages. The importance of types of nuclear medicine lies in their dual role: they not only aid in diagnosis but also facilitate targeted therapies, which enhance patient outcomes and treatment efficacy.
For example, the Mayo Clinic's innovative application of actinium-225 for breast cancer therapy exemplifies how this field can deliver potent radiation doses to cancer cells while safeguarding healthy tissue, marking a significant advancement in treatment options. Additionally, recent strides in radiological diagnostics, such as a new topical fluorescent imaging technique that can detect basal cell carcinoma in just five minutes, highlight the sector's commitment to innovation, enabling rapid, non-invasive assessments.
As radiology continues to evolve, its contributions to patient care are expanding, underscoring its vital role in modern healthcare. Alan Held's experience illustrates this precision, noting that atomic therapy effectively 'took out the wolf in sheep's clothing,' targeting his illness while preserving healthy cells. Furthermore, organizations like SNMMI are dedicated to nurturing the next generation of radiology experts through education on different types of nuclear medicine, ensuring ongoing advancements in the field. The significant differences in lesion detection performance highlighted by JAFROC analysis further underscore the measurable improvements in diagnostic capabilities, reinforcing the essential role of nuclear science in enhancing patient outcomes.

There are several types of nuclear medicine, each encompassing unique modalities with applications and benefits that are crucial for clinical research and patient care. The most common techniques include:
Positron Emission Tomography (PET): This imaging technique employs radiotracers that emit positrons, enabling detailed visualization of metabolic processes within the body. PET scans are particularly effective in oncology, demonstrating superior capabilities in detecting cancerous tissues and monitoring treatment responses. For instance, PET has proven critical in managing various cancers, including lung, lymphoma, colorectal, melanoma, head and neck, and breast cancers.
Single Photon Emission Computed Tomography (SPECT): Utilizing gamma rays emitted from radiopharmaceuticals, SPECT scans produce 3D representations of organ function. It remains a cornerstone in cardiology, particularly for assessing myocardial blood flow and heart function. Specialists believe that both SPECT and PET will coexist in the future of medical scanning, underscoring the importance of having both functions in laboratories. Despite advancements in PET technology, SPECT will continue to play an essential role in nuclear cardiology, especially with enhancements in picture quality through newer cadmium zinc telluride (CZT) cameras. These advancements allow for faster imaging and reduced radiotracer doses, enhancing diagnostic capabilities. Notably, much of the SPECT equipment currently in use can be 15-20 years old, highlighting the need for upgrades in technology.
Bone Scans: These scans are essential in identifying bone diseases and conditions such as fractures, infections, or tumor spread by highlighting areas of increased or decreased bone metabolism.
Thyroid Scans: This modality evaluates thyroid function and structure, aiding in the diagnosis of conditions like hyperthyroidism and thyroid cancer.
Each of these types of nuclear medicine modalities plays a crucial role in patient care, providing essential information that guides clinical decision-making. As the field of radiology progresses, the incorporation of cutting-edge technologies and methods continues to improve diagnostic precision and patient outcomes.

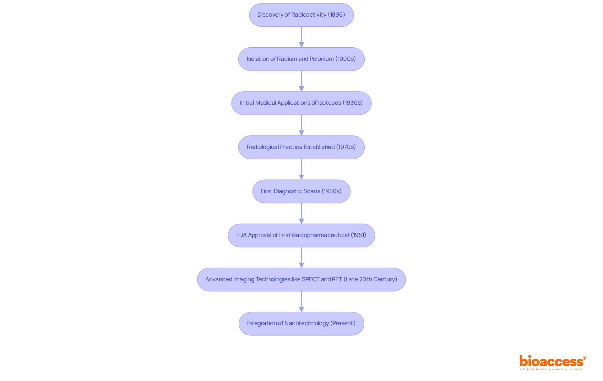
The advancement of atomic healthcare has its roots in the early 20th century, marked by significant milestones that underscore its relevance to clinical research. The discovery of radioactivity by Henri Becquerel in 1896 laid the groundwork for future applications in healthcare. Pioneers like Marie Curie and Pierre Curie further propelled this field by isolating and characterizing radium and polonium, deepening our understanding of radioactivity. By the 1930s, the initial medical applications of isotopes began to emerge, culminating in the establishment of radiological practice as a recognized specialty by the 1970s.
In the 1950s, the introduction of the first diagnostic scans revolutionized the field, enabling non-invasive assessments of organ function. The FDA's approval of the first radiopharmaceutical in 1951 marked a pivotal moment in the evolution of radioactive therapies. As we moved into the late 20th century, sophisticated imaging technologies like SPECT and PET further enhanced diagnostic capabilities, allowing clinicians to observe metabolic processes with remarkable precision.
Today, radiological practices are continually evolving, integrating cutting-edge technologies and innovative radiopharmaceuticals that significantly improve diagnostic accuracy and therapeutic outcomes. The incorporation of nanotechnology is paving the way for more targeted therapies, highlighting the ongoing evolution of types of nuclear medicine in modern healthcare. This underscores its vital role in diagnosing and treating a wide array of medical conditions, highlighting the importance of collaboration and innovation in the various types of nuclear medicine.

Nuclear medicine is a cornerstone of modern healthcare, leveraging radiopharmaceuticals to deliver vital insights into the physiological functions of organs and tissues. This discipline not only enhances diagnostic capabilities but also enables targeted therapies, leading to significantly improved patient outcomes. By effectively bridging the gap between diagnosis and treatment, nuclear medicine highlights its essential role in the early detection and management of various diseases.
The article underscores several key modalities within nuclear medicine, such as:
Each uniquely contributing to clinical decision-making. Innovations like actinium-225 therapy for breast cancer and advancements in imaging technologies exemplify the ongoing evolution and significance of this field. Moreover, the historical context of nuclear medicine showcases its progressive journey, from foundational discoveries in radioactivity to the sophisticated techniques employed today.
As nuclear medicine continues to advance, the importance of its contributions to patient care cannot be overstated. Embracing these technologies and understanding their applications is crucial for healthcare professionals and patients alike. The unwavering commitment to innovation and education in this field not only promises to enhance diagnostic precision but also paves the way for more effective treatments, ultimately elevating the overall quality of healthcare.
What is nuclear medicine?
Nuclear medicine is a specialized field within medical visualization that uses small amounts of radioactive substances, known as radiopharmaceuticals, to diagnose and manage various illnesses, focusing on the physiological functions of organs and tissues rather than just structural anomalies.
Why is nuclear medicine important?
Nuclear medicine is important because it enables early disease detection, allowing healthcare professionals to identify conditions such as tumors, heart disease, and neurological disorders at their earliest stages. It also facilitates targeted therapies that enhance patient outcomes and treatment efficacy.
Can you provide an example of an advancement in nuclear medicine?
An example of an advancement in nuclear medicine is the Mayo Clinic's use of actinium-225 for breast cancer therapy, which delivers potent radiation doses to cancer cells while protecting healthy tissue.
What recent innovations have been made in radiological diagnostics?
Recent innovations include a new topical fluorescent imaging technique that can detect basal cell carcinoma in just five minutes, highlighting the commitment to rapid and non-invasive assessments in the field.
How does nuclear medicine contribute to patient care?
Nuclear medicine contributes to patient care by providing precise diagnostics and targeted treatments, which improve patient outcomes. It plays a vital role in modern healthcare as radiology continues to evolve.
What is the role of organizations like SNMMI in nuclear medicine?
Organizations like SNMMI are dedicated to educating the next generation of radiology experts on different types of nuclear medicine, ensuring ongoing advancements in the field.
How does nuclear medicine improve diagnostic capabilities?
Nuclear medicine improves diagnostic capabilities through measurable advancements, such as those highlighted by JAFROC analysis, which demonstrate significant differences in lesion detection performance.