

In the complex realm of biological and medical research, the terms 'in vitro' and 'in vivo' stand as two pivotal approaches that significantly influence our comprehension of intricate biological processes. 'In vitro' experiments provide a controlled environment, allowing for precise manipulation of cells and tissues; however, they often struggle to replicate the full range of interactions present in living organisms. On the other hand, 'in vivo' studies yield invaluable insights into how these processes unfold within the natural context of a living system. The pressing question remains: how can researchers effectively balance these methodologies to enhance the reliability and applicability of their findings in the pursuit of innovative therapies?
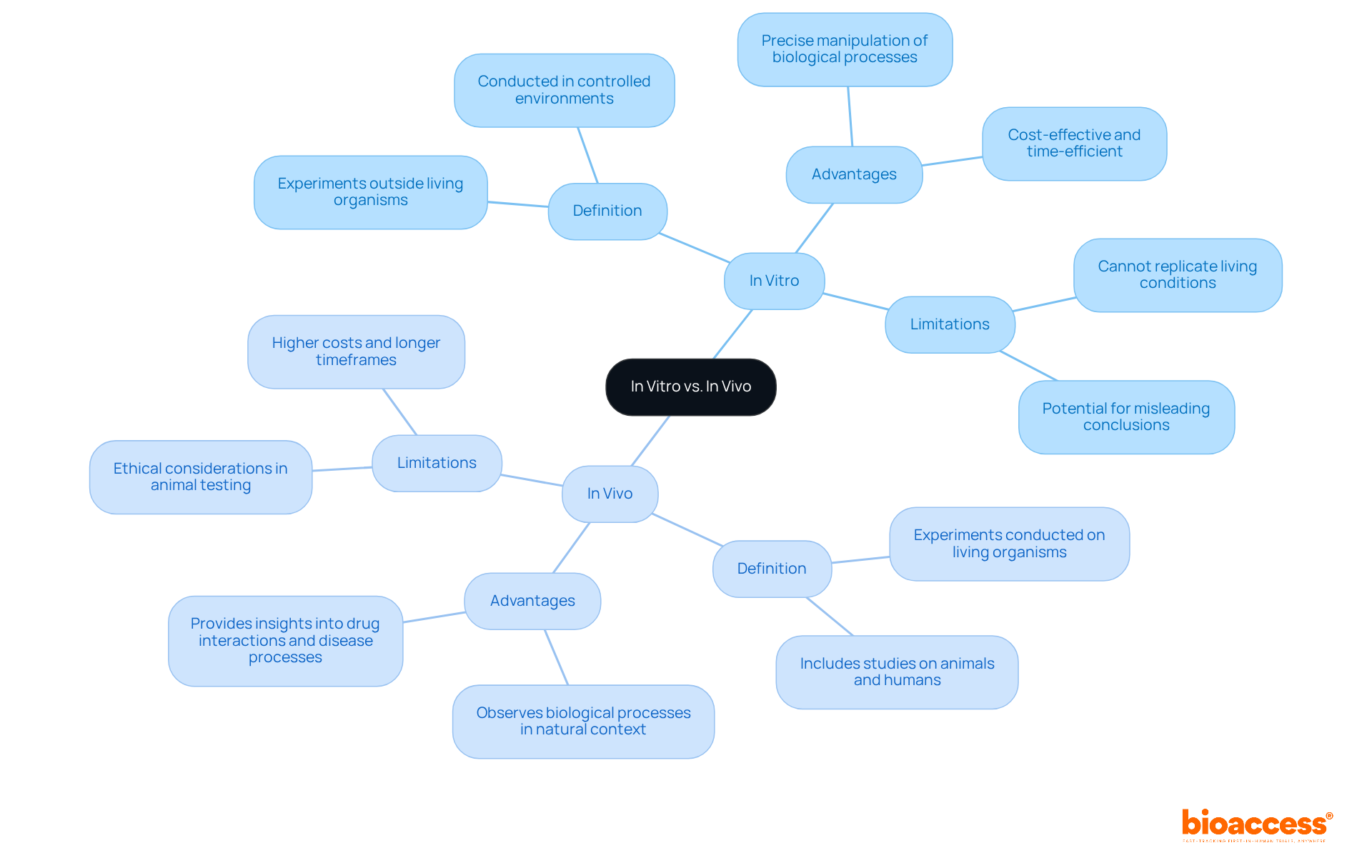
In the realm of biological and medical research, the Latin phrases 'in vitro' and 'in vivo' mean different experimental approaches that are crucial for advancing clinical knowledge. 'In vitro,' meaning 'in glass,' refers to experiments conducted outside of a living organism, typically within controlled laboratory settings such as petri dishes or test tubes. These experiments often involve isolated cells, tissues, or biological molecules, enabling precise manipulation and observation of specific biological processes. However, while laboratory experiments are invaluable for foundational investigations, the distinction of what 'in vitro' and 'in vivo' means is important, as they may not accurately replicate the intricate interactions present in a living system, potentially leading to misleading conclusions. A significant limitation of laboratory experiments lies in their inability to recreate the exact cellular conditions of an entire organism, which can result in deceptive outcomes.
Conversely, 'in vivo' research encompasses studies conducted on whole living organisms, including animals and humans. This approach allows researchers to observe biological processes in their natural context, yielding insights that 'in vitro' experiments might overlook. For instance, understanding drug interactions and disease processes is essential in living organisms, as it considers the complex biological environment. As noted by Miriam Martínez, "In a living state (Latin for 'within the living') experiments are conducted with a whole, living organism, as opposed to a partial or deceased organism."
Recent statistics indicate that a substantial portion of biomedical investigations relies on laboratory techniques; however, understanding what 'in vitro' and 'in vivo' means is crucial for confirming results and ensuring the safety and effectiveness of new therapies. The integration of both methods is vital; while laboratory experiments facilitate rapid advancement and evaluation of new treatments, real-life assessments provide the essential context to gauge their practical relevance. As the field evolves, ongoing investigation continues to enhance these methodologies, underscoring what 'in vitro' and 'in vivo' means in propelling medical science forward.

The origins of laboratory studies date back to the early 19th century, when scientists began experimenting with isolated cells and tissues. This foundational work laid the groundwork for the phrase 'in a controlled environment,' which gained prominence in the 20th century with the advent of cell culture techniques. These techniques enabled the growth of cells outside their natural surroundings, marking a significant advancement in research methodologies. In contrast, investigations involving living organisms have a much longer history, tracing back to ancient times when animal models were employed to examine human diseases. Over the decades, the surge in publications on in vitro studies highlights what in vitro and in vivo means for their critical role in advancing scientific understanding and medical innovation.
The late 20th century marked a pivotal shift in the development of ethical guidelines and regulations governing in vivo research. These frameworks have significantly improved the application of animal models, ensuring that studies are conducted responsibly with a strong emphasis on animal welfare. Case analyses illustrate the evolution of these ethical standards, highlighting the balance between scientific progress and humane treatment of participants. The advancements in laboratory methods highlight what in vitro and in vivo means for drug development, toxicology, and disease research. This evolution ultimately leads to more effective and ethical scientific practices, underscoring the importance of collaboration in the Medtech landscape.

Experiments conducted in controlled settings allow researchers to manipulate variables and observe cellular reactions without the complexities inherent in living organisms. This makes laboratory methods particularly suitable for preliminary drug screening, toxicity assessments, and mechanistic investigations. For example, in vitro tumor models provide cost-effective platforms for assessing the biological effects of experimental drug candidates on cancer cell lines, yielding valuable insights into molecular mechanisms. However, it’s crucial to note that investigations, defined by in vitro and invivo means, may not fully replicate the physiological conditions of living organisms, which can limit the applicability of their findings to real-world scenarios.
Conversely, studies performed in living organisms illustrate what in vitro and invivo means by offering a comprehensive view of biological processes, capturing the intricate interactions among various systems within a being. These investigations are vital for understanding the pharmacokinetics and pharmacodynamics of drugs, as well as for assessing safety and efficacy in a realistic context. Despite their advantages, experiments in living organisms tend to be more time-consuming and costly, raising ethical concerns regarding the use of animal subjects. Notably, transitioning from laboratory to living organism models, as in vitro and invivo means, is a critical step in drug development; once a drug candidate demonstrates effectiveness in laboratory conditions, living organism models are employed to further evaluate safety and efficacy.
The success rates of drug candidates vary significantly between these two methodologies. While laboratory experiments can facilitate the rapid advancement of new therapies, they often yield results that do not correspond with the behavior of living organisms, contributing to the high failure rates observed in clinical trials-approximately 90% of drug candidates do not succeed during this phase. This underscores the importance of integrating both laboratory and living organism approaches to enhance the reliability of findings and improve the overall success of drug development.

When choosing between laboratory and in vivo experiments, scientists face critical considerations that impact clinical research. The specific inquiry, available resources, and ethical aspects all play a significant role in this decision-making process. Laboratory experiments often take precedence in the early stages of investigation due to their cost-efficiency and rapid implementation. This allows for high-throughput screening of potential drug candidates. For instance, in vitro experiments are not only comparatively inexpensive but also straightforward to conduct, enabling researchers to observe cellular-level effects with remarkable accuracy. This makes them particularly suitable for early drug screening and toxicity evaluations.
As research advances, however, the necessity of conducting experiments within living organisms becomes apparent. These studies are essential for confirming findings and unraveling the complex interactions that occur among living beings. Regulatory requirements frequently mandate in vivo data before clinical trials can commence, underscoring the importance of these investigations in the drug development process. Effective integration of laboratory and in vivo methodologies has been demonstrated in various studies, where initial laboratory findings were validated through subsequent in vivo experiments. This approach offers a more comprehensive perspective on drug effectiveness and safety.
Candice Tang aptly notes, "In vitro and in vivo means that both types of studies have their merits and flaws, but both are required to holistically evaluate the safety and efficacy of an experimental drug." This highlights the necessity of a balanced approach that combines both methodologies. Such an approach not only enhances the quality of research outcomes but also aligns with current regulatory standards, ensuring that treatments undergo thorough evaluation for safety and effectiveness before reaching clinical application.

In the realm of biological and medical research, distinguishing between 'in vitro' and 'in vivo' methodologies is fundamental to shaping scientific inquiry and therapeutic development. Grasping these terms not only clarifies the experimental approaches but also underscores the necessity of employing both strategies to achieve a comprehensive understanding of biological systems and drug interactions.
This article presents key insights into the definitions, applications, and historical contexts of in vitro and in vivo research. The advantages of in vitro studies - such as their cost-effectiveness and precision in isolating specific biological processes - are contrasted with the holistic insights derived from in vivo research, which captures the complexity of living organisms. Integrating both methodologies is crucial, as it enhances the reliability of findings and ultimately contributes to more successful drug development and improved clinical outcomes.
As the landscape of biomedical research evolves, the call for a balanced approach that leverages both in vitro and in vivo techniques remains paramount. Researchers must consider the unique strengths and limitations of each method when designing experiments, ensuring that safety and efficacy are thoroughly evaluated. Embracing this duality not only fosters scientific innovation but also upholds ethical standards in research, paving the way for advancements that can significantly impact patient care and treatment efficacy.
What do the terms 'in vitro' and 'in vivo' refer to in biological and medical research?
'In vitro' means 'in glass' and refers to experiments conducted outside of a living organism, typically in controlled laboratory settings. 'In vivo' means 'within the living' and involves studies conducted on whole living organisms, including animals and humans.
What is the main characteristic of in vitro experiments?
In vitro experiments are conducted in controlled environments such as petri dishes or test tubes, often involving isolated cells, tissues, or biological molecules, allowing for precise manipulation and observation of specific biological processes.
What are the limitations of in vitro experiments?
In vitro experiments may not accurately replicate the complex interactions present in a living system, which can lead to misleading conclusions. They also cannot recreate the exact cellular conditions of an entire organism.
Why is in vivo research important?
In vivo research is important because it allows researchers to observe biological processes in their natural context, providing insights into drug interactions and disease processes that in vitro experiments might overlook.
How do in vitro and in vivo methods complement each other in biomedical research?
Both methods are vital; in vitro experiments facilitate rapid advancement and evaluation of new treatments, while in vivo assessments provide essential context to gauge the practical relevance and effectiveness of those treatments in living organisms.
What role do ongoing investigations play in the understanding of in vitro and in vivo methodologies?
Ongoing investigations continue to enhance the methodologies of in vitro and in vivo research, underscoring their significance in advancing medical science and confirming the safety and effectiveness of new therapies.