

Unique Device Identification (UDI) serves as a critical system that assigns a distinct identification code to medical devices, significantly enhancing their traceability and safety throughout the supply chain. This article underscores the importance of UDI by detailing its essential components, including:
Furthermore, it highlights UDI's pivotal role in improving recall efficiency and patient safety, supported by the notable percentage of recalls that incorporated UDI data in recent years. Such insights are vital for understanding the Medtech landscape and the ongoing challenges within clinical research.
The landscape of medical technology is undergoing rapid evolution, yet the safety and traceability of healthcare devices remain paramount. Unique Device Identification (UDI) serves as a critical component in this domain, functioning as a robust system that assigns distinct identification codes to medical instruments. This enhancement significantly improves tracking throughout the supply chain. As the industry confronts the challenges posed by counterfeit products and recalls, one must contemplate: how does UDI not only streamline these processes but also fundamentally enhance patient safety and healthcare outcomes?
Unique Device Identification (UDI) is a fundamental system that assigns a distinct identification code to healthcare instruments, facilitating their tracking throughout the supply chain. A UDI comprises two main elements:
This organized method significantly enhances patient safety by improving the traceability of medical equipment, enabling healthcare professionals to accurately recognize tools used in patient care.
As of 2025, over 4 million distinct equipment records are registered in the Global Unique Equipment Identification Database (GUDID), reflecting a growing commitment to safety and accountability in healthcare. The UDI system not only simplifies the recall process—reducing the time required for notifications and safety advisories—but also enhances inventory accuracy and mitigates the risk of counterfeit products entering the market. Notably, 89% of product recall notices received by the FDA in Q3 2023 included UDI data, underscoring the practical impact of UDI on recall efficiency.
Real-world applications of UDI have demonstrated its value; for instance, the FDA supported an 18-month demonstration project with the Mercy Health Care System, illustrating how incorporating UDI into electronic health records can improve outcomes and safety for individuals. The American Medical Association has also highlighted the importance of UDI, stating that prompt alerts about product recalls can significantly reduce potential risks to individuals.
Despite these advancements, challenges persist in UDI adoption, particularly in the provider sector, where progress has been slow. However, the regulatory framework established by the FDA for UDI implementation is crucial for understanding its significance within the healthcare system.
In conclusion, the UDI system is vital for ensuring that healthcare instruments are precisely monitored and recognized, ultimately resulting in enhanced safety for individuals and more effective healthcare provision.

The regulatory framework for what is unique device identification (UDI) is primarily governed by the U.S. Food and Drug Administration (FDA) and the European Commission. In the United States, the FDA's UDI Rule, established in 2013, mandates that most healthcare instruments display what is unique device identification on their labels and packaging. This initiative is designed to enhance the identification and monitoring of healthcare instruments by addressing what is unique device identification, thereby improving safety for individuals and facilitating efficient post-market oversight.
Simultaneously, the European Union has implemented its own UDI regulations, addressing what is unique device identification, through the Medical Device Regulation (MDR) and the In Vitro Diagnostic Regulation (IVDR). These regulations require manufacturers to understand what is unique device identification (UDI) and to assign it to their products while submitting pertinent data to the European Database on Medical Devices (EUDAMED).
This comprehensive approach guarantees that healthcare instruments can be accurately identified and traced throughout their lifecycle, from manufacturing to patient use, thus reinforcing safety and accountability in the Medtech sector, which relates to what is unique device identification.

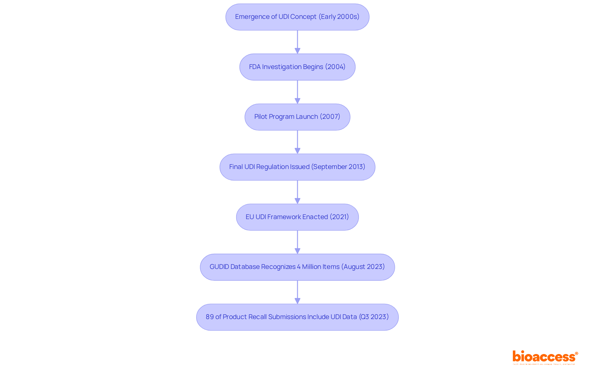
The concept of what is unique device identification (UDI) emerged in the early 2000s, driven by an urgent need for improved tracking and safety of healthcare instruments. In 2004, the FDA began investigating UDI systems, culminating in the launch of a pilot program in 2007. Following extensive stakeholder engagement, the FDA issued the final UDI regulation in September 2013, mandating that most health-related products sold in the U.S. display a UDI. This marked a significant milestone in the regulation of healthcare equipment, particularly in understanding what is unique device identification, as the UDI system aimed to enhance individual safety and streamline the tracking of tools throughout their lifecycle.
Concurrently, the European Union formulated its own UDI framework, culminating in the enactment of the Medical Device Regulation (MDR) and In Vitro Diagnostic Regulation (IVDR) in 2021. The evolution of UDI has been noteworthy, with the GUDID database recognizing over 4 million medical items as of August 2023, reflecting a substantial increase since the FDA's initial requirements were instituted. In Q3 2023, 89 percent of product recall submissions included UDI data, a significant rise from 44 percent in Q1 2022, underscoring the system's impact on individual safety and supply chain operations.
Case studies from early adopters, such as Mercy Health and Kaiser Permanente, exemplify the concrete advantages of UDI integration, demonstrating improvements in equipment tracking and healthcare outcomes. As UDI continues to evolve, understanding what is unique device identification remains an essential regulatory necessity, addressing the complexities of the healthcare landscape and reinforcing the commitment to enhancing patient safety.

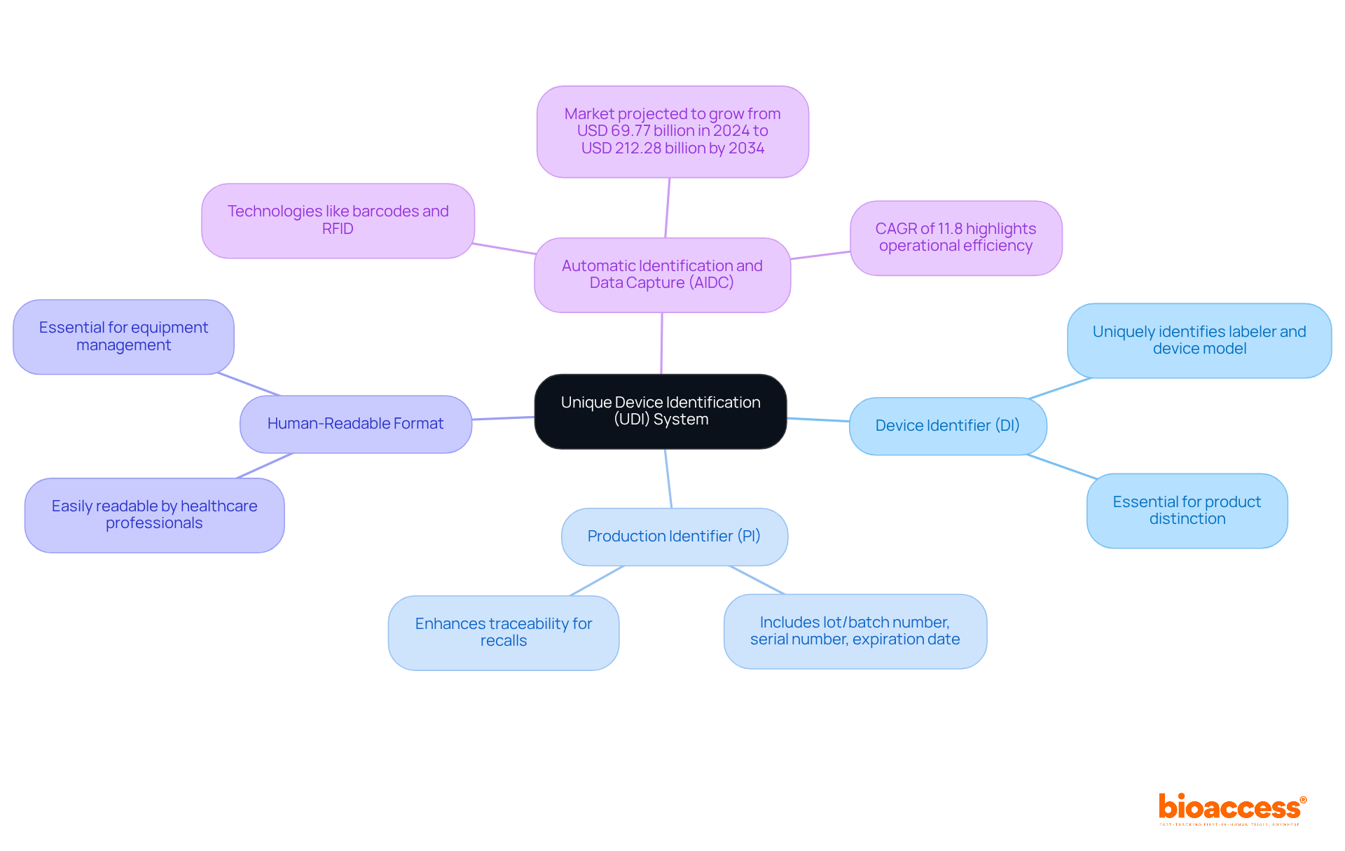
The Unique Device Identification (UDI) system includes several integral components that together improve what is unique device identification and tracking of medical devices.
Device Identifier (DI): This fixed portion of the UDI uniquely identifies the labeler and the specific version or model of the apparatus. It is essential for distinguishing among different products in the marketplace, ensuring clarity in identification.
Production Identifier (PI): Serving as an optional yet valuable component, the PI provides essential details about the equipment, including the lot or batch number, serial number, and expiration date. This information significantly enhances traceability, facilitating effective management of recalls and adverse events.
Human-Readable Format: The UDI must be shown in a format that is easily readable by individuals, typically printed on the label of the item. This accessibility is essential for healthcare experts during equipment management and care of individuals.
Automatic Identification and Data Capture (AIDC): This encompasses technologies such as barcodes and RFID tags, which enable rapid and accurate scanning of the UDI within healthcare environments. The integration of AIDC technologies is increasingly important, with the global market for AIDC projected to grow from USD 69.77 billion in 2024 to USD 212.28 billion by 2034, reflecting a compound annual growth rate (CAGR) of 11.8%. This growth highlights the essential role AIDC plays in improving operational efficiency and safety in healthcare environments.
What is unique device identification (UDI) is acknowledged as a vital measure in enhancing healthcare practices, ensuring that equipment can be efficiently tracked throughout their lifecycle. As mentioned by Sanket S. Dhruva, "UDI adoption within health systems requires knowledge of and motivation to achieve operational and clinical benefits," emphasizing the importance of UDI for enhancing research capabilities and safety of individuals. Moreover, the FDA's Unique Device Identification System Rule of 2013 required producers to assign unique identifiers (UDIs) to their healthcare products, establishing a regulatory framework that facilitates understanding of what is unique device identification in the health sector.
Together, these components form a comprehensive system that not only improves the traceability of medical devices but also enhances patient safety and regulatory compliance.
![]()
The Unique Device Identification (UDI) system stands as a cornerstone in the healthcare landscape, providing a structured approach to tracking and managing medical devices. By assigning distinct identification codes to healthcare instruments, UDI significantly enhances patient safety, improves traceability, and streamlines the recall process, ultimately leading to more effective healthcare delivery.
Key insights throughout the article have underscored the fundamental components of UDI, such as the Device Identifier (DI) and Production Identifier (PI). These elements work in tandem to ensure accurate identification and management of medical devices. Furthermore, the regulatory frameworks established by the FDA and the European Commission have been instrumental in promoting UDI adoption, reinforcing the critical importance of compliance and accountability within the Medtech sector. Real-world applications and case studies vividly illustrate the tangible benefits of UDI, showcasing its profound impact on patient outcomes and safety.
As the healthcare industry continues to evolve, the significance of UDI cannot be overstated. It is essential for healthcare providers, manufacturers, and regulatory bodies to embrace this system to enhance operational efficiency and safeguard patient well-being. The ongoing commitment to UDI adoption will not only elevate safety standards but also foster a culture of transparency and accountability in medical technology. Engaging with UDI is a vital step toward ensuring that healthcare remains safe, efficient, and responsive to the needs of individuals.
What is Unique Device Identification (UDI)?
Unique Device Identification (UDI) is a system that assigns a distinct identification code to healthcare instruments, allowing for their tracking throughout the supply chain.
What are the main components of a UDI?
A UDI consists of two main elements: the Device Identifier (DI), which identifies the labeler and specific version or model of the item, and the Production Identifier (PI), which may include details like the lot or batch number, serial number, and expiration date.
How does UDI enhance patient safety?
UDI improves patient safety by enhancing the traceability of medical equipment, enabling healthcare professionals to accurately recognize tools used in patient care.
How many equipment records are registered in the Global Unique Equipment Identification Database (GUDID)?
As of 2025, over 4 million distinct equipment records are registered in the Global Unique Equipment Identification Database (GUDID).
What benefits does the UDI system provide during product recalls?
The UDI system simplifies the recall process, reducing the time required for notifications and safety advisories, and enhances inventory accuracy while mitigating the risk of counterfeit products.
What percentage of product recall notices received by the FDA in Q3 2023 included UDI data?
89% of product recall notices received by the FDA in Q3 2023 included UDI data.
Can you provide an example of UDI's real-world application?
The FDA supported an 18-month demonstration project with the Mercy Health Care System, showing that incorporating UDI into electronic health records can improve outcomes and safety for individuals.
What challenges does UDI adoption face?
UDI adoption faces challenges, particularly in the provider sector, where progress has been slow despite the regulatory framework established by the FDA for UDI implementation.
Why is the UDI system important for healthcare?
The UDI system is vital for ensuring that healthcare instruments are precisely monitored and recognized, leading to enhanced safety for individuals and more effective healthcare provision.