Best Practices for Early Feasibility Trials for Biologics in Albania

Introduction

Navigating the landscape of early feasibility trials for biologics in Albania presents a unique set of challenges and opportunities for researchers. Establishing clear objectives and selecting appropriate study designs lays the foundation for successful trials. However, complexities surrounding regulatory compliance, ethical standards, and effective recruitment strategies often create hurdles that can derail progress.

How can researchers effectively leverage local expertise and resources to not only overcome these challenges but also enhance the overall success of their clinical initiatives? This question is pivotal as it underscores the importance of collaboration and strategic planning in the Medtech landscape.

Define Objectives and Select Study Designs

Establishing clear, measurable objectives is crucial for your initial feasibility assessment in clinical research. These objectives must directly address key questions, such as the safety, efficacy, or optimal dosing of the biologic. Once these objectives are defined, selecting a research design that aligns with your goals becomes essential. Early feasibility trials for biologics in Albania commonly utilize designs such as:

  • Single-arm experiments
  • Dose-escalation approaches
  • Adaptive frameworks

These designs allow for modifications based on interim results.

For instance, a single-arm study is often suitable for initial safety assessments, while an adaptive design offers the flexibility to adjust protocols in response to emerging data. Collaborating with biostatisticians is vital to ensure that the chosen design is statistically sound and capable of providing valuable insights. This collaboration ultimately enhances the study's success, reinforcing the importance of a well-structured approach in navigating the complexities of clinical research.

Start at the center with the main topic, then explore the branches to see how objectives guide the choice of study designs, along with examples of each design type.

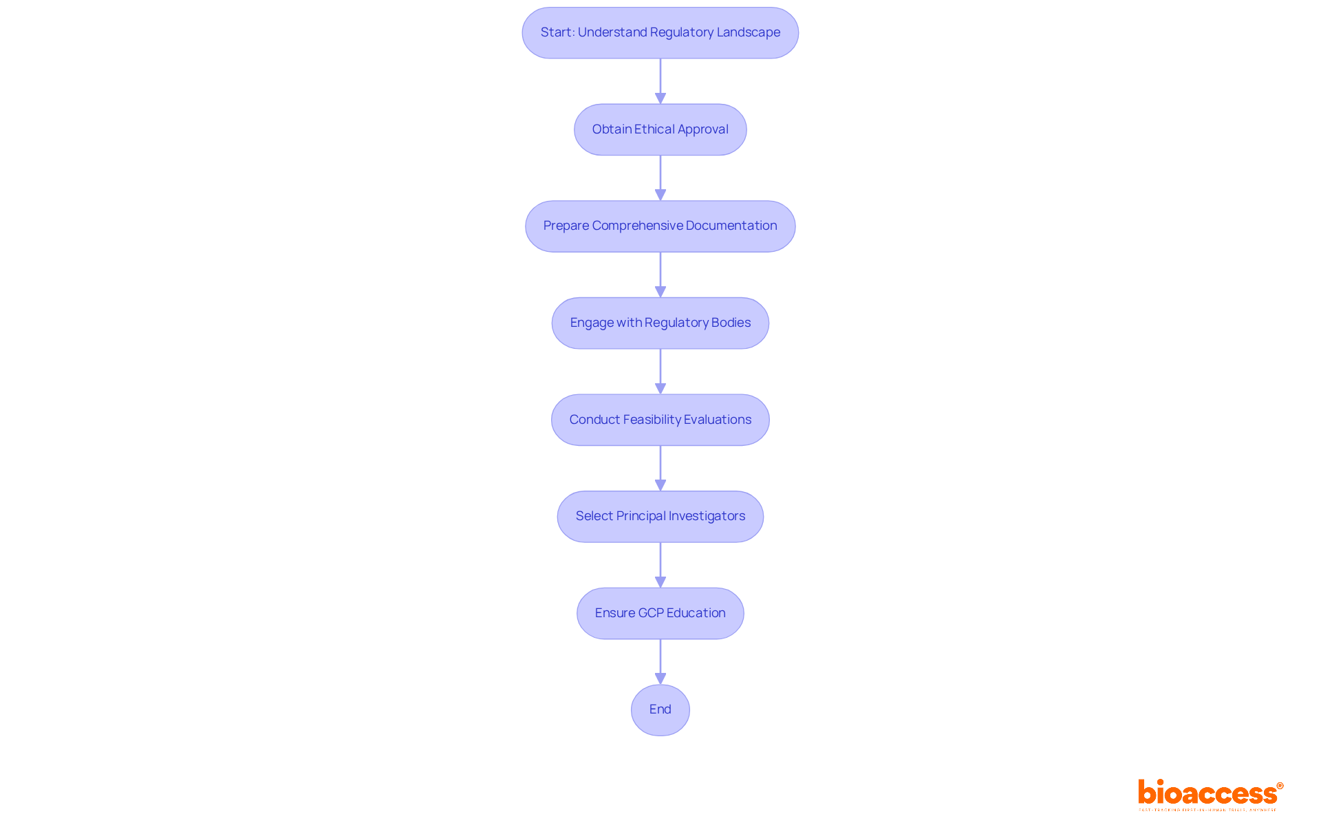
Ensure Regulatory Compliance and Ethical Standards

It is crucial to understand the regulatory landscape in Albania for conducting early feasibility trials for biologics in Albania. This process begins with obtaining ethical approval from local ethics committees, a mandatory step that cannot be overlooked. Comprehensive documentation is essential; it should detail the study protocol, informed consent forms, and safety monitoring plans. Engaging with regulatory bodies early can clarify expectations and facilitate a smoother approval process.

Bioaccess plays a pivotal role in navigating these challenges, providing a structured method for study setup. This includes:

  1. Feasibility evaluations
  2. Selecting principal investigators
  3. Offering support with import permits and the nationalization of investigational devices, ensuring adherence to country requirements

Educating all team members in Good Clinical Practice (GCP) is vital to uphold moral standards throughout the study. Regular compliance assessments with guidelines and ethical standards are necessary to mitigate risks and guarantee participant safety.

It's important to note that the approval timeline for clinical studies in Albania typically extends over several weeks. This highlights the necessity for thorough preparation and proactive dialogue with regulatory bodies. Regulatory affairs specialists advocate for a structured approach to ethical oversight, emphasizing that adherence to established ethical standards not only protects participants but also enhances the credibility of the research.

Moreover, Bioaccess offers comprehensive reporting on study status and adverse events, further supporting the integrity of the research process. By collaborating effectively and preparing diligently, researchers can navigate the complexities of the Albanian regulatory landscape with confidence.

Follow the arrows to see the steps researchers must take to ensure compliance and ethical standards. Each box represents an action or decision point in the process.

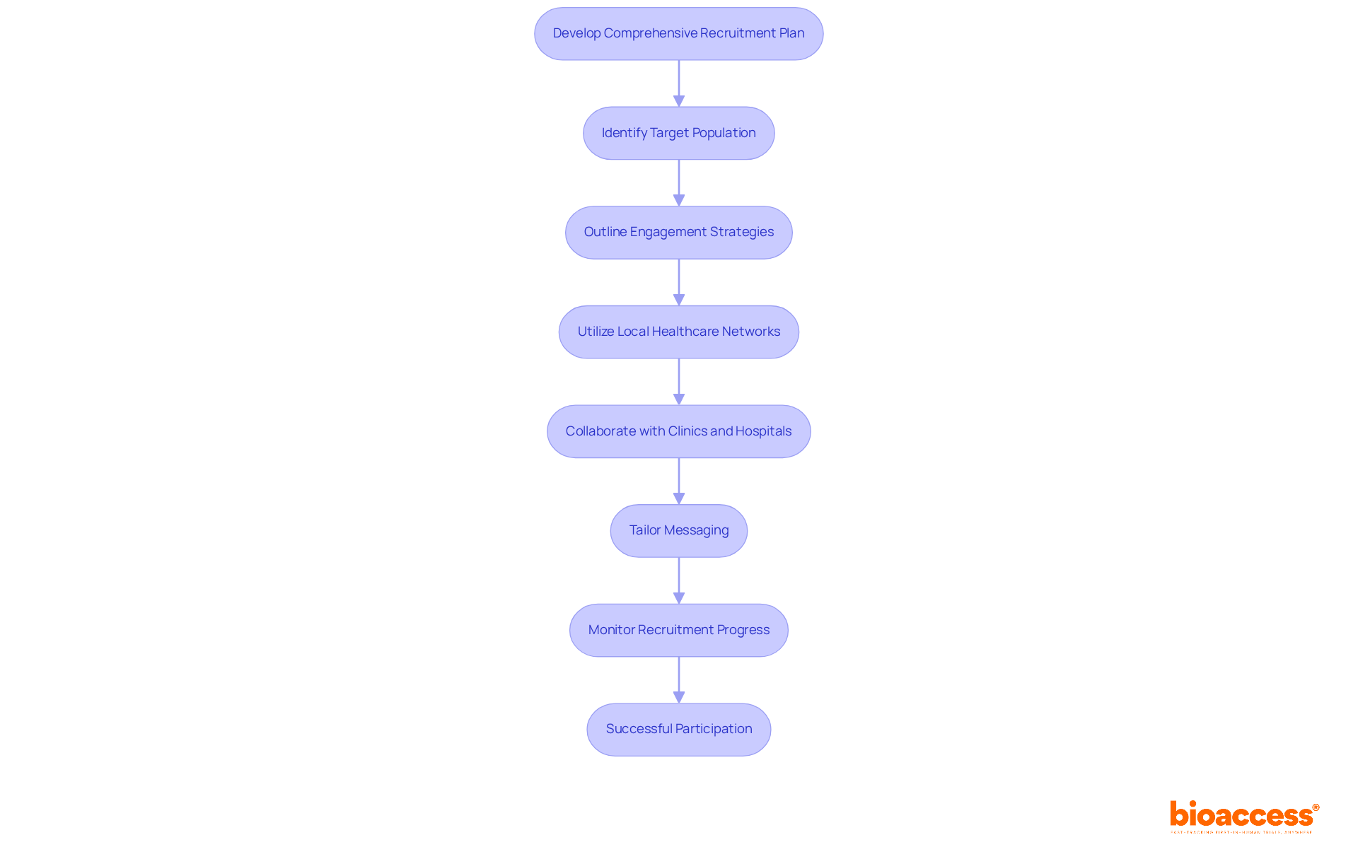
Implement Effective Recruitment Strategies

To implement effective recruitment strategies for early feasibility trials for biologics in Albania, it’s crucial to develop a comprehensive recruitment plan. This plan should clearly identify your target population and outline specific strategies to engage them. By utilizing local healthcare networks and community outreach initiatives, you can significantly increase awareness of the early feasibility trials for biologics in Albania. Collaborating with local clinics and hospitals not only facilitates referrals but also builds trust through partnerships with patient advocacy groups, which encourages participation in early feasibility trials for biologics in Albania.

Tailoring your messaging to address potential participants' concerns is essential. Emphasize the benefits of participation, such as access to innovative treatments that could improve their health outcomes. Regularly monitoring recruitment progress is vital; be prepared to adjust your strategies as necessary to meet enrollment targets. Notably, statistics reveal that 37% of clinical study sites under-enroll volunteers, underscoring the importance of proactive and adaptive recruitment efforts.

Follow the arrows to see how each step in the recruitment process builds on the previous one, leading to successful participation in early feasibility trials.

Leverage Local Expertise and Resources

Engaging with local clinical research organizations (CROs) and investigators who possess a deep understanding of the Albanian healthcare landscape is crucial. These partnerships provide valuable insights into patient demographics, compliance processes, and logistical considerations. For instance, GlobalCare Clinical Studies has successfully collaborated with bioaccess™ to expand its clinical study ambulatory services in Colombia, resulting in over a 50% reduction in recruitment time and a remarkable 95% retention rate. This model exemplifies the potential advantages of working alongside local stakeholders.

Moreover, leveraging local laboratories and facilities can streamline operations and cut costs. Establishing robust relationships with healthcare providers and community leaders not only enhances recruitment efforts but also fosters trust within the community. Regular communication with these partners is essential to ensure alignment and address any challenges that may arise during the trial, particularly concerning regulatory compliance and project management. By prioritizing these collaborations, you can significantly improve the effectiveness of your clinical research initiatives.

Start at the center with the main idea, then follow the branches to explore how local expertise can enhance clinical research through partnerships, benefits, and operational strategies.

Conclusão

Establishing best practices for early feasibility trials for biologics in Albania is crucial for ensuring the safety and efficacy of new treatments. A structured approach that includes clear objectives, regulatory compliance, effective recruitment strategies, and local expertise significantly enhances the chances of success in these trials. By meticulously defining study goals and selecting appropriate designs, researchers can navigate the complexities of clinical research while adhering to ethical standards and regulatory requirements.

Key insights highlight the importance of collaboration with local stakeholders, including clinical research organizations and healthcare providers. This collaboration streamlines operations and fosters trust within the community. Furthermore, implementing robust recruitment strategies tailored to the target population can mitigate challenges related to participant enrollment, ultimately leading to more effective trials. By prioritizing thorough preparation and proactive engagement with regulatory bodies, researchers can ensure a smoother approval process and uphold the integrity of their studies.

The significance of these practices cannot be overstated; they lay the groundwork for advancing medical research and improving patient outcomes in Albania. Embracing these best practices not only enhances the credibility of clinical trials but also contributes to a more innovative healthcare landscape. Researchers are encouraged to adopt these strategies to maximize the potential of early feasibility trials for biologics, ultimately benefiting both the scientific community and the patients they serve.

Frequently Asked Questions

Why is it important to define objectives in clinical research?

Defining clear, measurable objectives is crucial for the initial feasibility assessment as they directly address key questions related to the safety, efficacy, or optimal dosing of the biologic.

What types of study designs are commonly used in early feasibility trials for biologics in Albania?

Common study designs include single-arm experiments, dose-escalation approaches, and adaptive frameworks.

What is the purpose of a single-arm study in clinical research?

A single-arm study is often suitable for initial safety assessments of a biologic.

How does an adaptive design benefit clinical trials?

An adaptive design offers the flexibility to adjust protocols based on interim results, allowing for modifications in response to emerging data.

Why is collaboration with biostatisticians important in clinical research?

Collaborating with biostatisticians ensures that the chosen study design is statistically sound and capable of providing valuable insights, which enhances the study's success.

List of Sources

  1. Define Objectives and Select Study Designs
  • Stakeholder Perspectives on Early Feasibility Studies for Digital Health Technologies in the European Union: Qualitative Interview Study - PMC (https://pmc.ncbi.nlm.nih.gov/articles/PMC12500223)
  • Clinical Trial Design Trends for 2025 (https://statsols.com/guides/clinical-trial-design-trends-2025)
  • Factors Affecting Success of New Drug Clinical Trials - PMC (https://pmc.ncbi.nlm.nih.gov/articles/PMC10173933)
  • 10 Innovative Clinical Trial Study Designs for Faster Results (https://bioaccessla.com/blog/10-innovative-clinical-trial-study-designs-for-faster-results)
  1. Ensure Regulatory Compliance and Ethical Standards
  • Ethical approval for health research in central and eastern Europe: an international survey - PMC (https://pmc.ncbi.nlm.nih.gov/articles/PMC4951905)
  • ARENSIA · Expert for Exploratory Clinical Trials in Patients (https://arensia-em.com/regulatory-timelines)
  • Ethical and regulatory oversight of clinical research: The role of the Institutional Review Board - PMC (https://pmc.ncbi.nlm.nih.gov/articles/PMC9014527)
  • The Crucial Role of Regulatory Specialists in Clinical Research: Safeguarding Compliance and Advancing Innovation (https://jclinical.org/abstract/the-crucial-role-of-regulatory-specialists-in-clinical-research-safeguarding-compliance-and-advancing-innovation)
  • Sponsor-Level Compliance with ClinicalTrials.gov Reporting Requirements: A Comprehensive Analysis (https://publichealth.realclearjournals.org/research-articles/2025/09/sponsor-level-compliance-with-clinicaltrials-gov-reporting-requirements-a-comprehensive-analysis)
  1. Implement Effective Recruitment Strategies
  • What clinical trial statistics tell us about the state of research today (https://antidote.me/blog/what-clinical-trial-statistics-tell-us-about-the-state-of-research-today)
  • Strategies to optimise patient engagement and retention in clinical trials (https://clinicaltrialsarena.com/news/strategies-to-optimise-patient-engagement-and-retention-in-clinical-trials)
  • The Importance of Patient Recruitment in Clinical Trials | Novotech CRO (https://novotech-cro.com/blog/importance-patient-recruitment-clinical-trials)
  • Clinical trial patient recruitment: 3 Essential Strategies for Success (https://lifebit.ai/blog/clinical-trial-patient-recruitment-complete-guide)
  • Strategies for successful patient recruitment - Clariness (https://clariness.com/resource/patient-recruitment-in-clinical-trials)
  1. Leverage Local Expertise and Resources
  • OCT Clinical Trials — The Leading CRO in Eastern Europe (https://oct-clinicaltrials.com/resources/articles/why-to-outsource-to-local-cros)
  • The Role of CROs in Drug Development | Novotech CRO (https://novotech-cro.com/faq/role-cros-drug-development)
  • Albanian CROs Unite to Form New Association (https://cvbf.net/news/albanian-cros-unite-to-form-new-association)
  • Why run clinical studies in Albania?

Heading out for an oversight visit at a study site in Tirana, Albania. Why even run studies in Albania? Well, first of all: Albania has well-trained medical… | Dr. Michael Bäcker (https://linkedin.com/posts/clinopsconsulting_why-run-clinical-studies-in-albania-heading-activity-7316504330457571328-jXAl)

Author: Bioaccess Content Team