Design Verification vs Validation: Key Differences and Best Practices

Overview

The key differences between design verification and validation are essential to understand in the context of clinical research. Verification ensures that a product meets specified requirements, while validation assesses whether the product fulfills its intended use in real-world scenarios. This distinction is particularly crucial in the medical device sector, where safety and efficacy are paramount. Both processes are not just procedural steps; they are vital components that guarantee the reliability of medical devices.

In the Medtech landscape, the article highlights best practices, emphasizing the importance of iterative testing and user involvement throughout the product lifecycle. Engaging users and incorporating their feedback can significantly enhance the validation process, ensuring that products not only meet regulatory standards but also address real-world needs. Have you considered how user involvement could impact your own clinical research challenges?

Ultimately, collaboration among stakeholders is key to navigating the complexities of design verification and validation. As we move forward, it’s imperative to prioritize these processes to foster innovation and ensure that medical devices are both safe and effective for end-users.

Introduction

Understanding the nuances between design verification and validation is crucial in the ever-evolving landscape of medical device development. These two processes, while interconnected, serve distinct purposes: verification ensures that a product is built according to specifications, while validation confirms that it meets user needs in real-world scenarios. As organizations strive for compliance and effectiveness in clinical research, the challenge lies in mastering both practices to enhance product reliability and safety.

What best practices can be adopted to navigate these complexities and ensure successful outcomes in design verification and validation?

In the Medtech landscape, the importance of these processes cannot be overstated. Verification and validation are not just regulatory requirements; they are essential for ensuring that medical devices perform safely and effectively. Organizations must recognize that neglecting either process can lead to significant risks, including product recalls and compromised patient safety. By understanding the distinct roles of verification and validation, companies can better align their development processes with user needs and regulatory expectations.

Define Design Verification and Design Validation

Verification of the layout is a critical process that assesses whether outputs align with specified inputs. This step guarantees that the item is constructed accurately according to established specifications. In contrast, design verification vs validation assesses whether the product fulfills its intended use and meets user needs in real-world scenarios. This distinction of design verification vs validation is vital in the medical device sector, where both procedures are essential to ensure safety and efficacy before market launch.

Incorporating these procedures into the clinical trial management services provided by bioaccess—focusing on Early-Feasibility Studies, First-In-Human Studies, and other crucial studies—highlights their significance. These processes not only ensure compliance with regulatory standards but also confirm that medical devices effectively cater to user requirements in practical applications. As the Medtech landscape evolves, the role of bioaccess becomes increasingly important in addressing key challenges, ensuring that innovations meet both safety and user expectations.

The central node represents the overall topic, with branches showing the two key processes. Each sub-node provides details about what each process entails and its significance in the medical device sector.

Differentiate Between Verification and Validation Processes

The verification procedure encompasses essential activities such as inspections, testing, and evaluations, all aimed at confirming that outputs align with inputs. This process is typically executed through methods like design reviews and testing protocols, ensuring that every detail meets established specifications.

On the other hand, confirmation involves user testing and field trials, which are crucial for guaranteeing that the item meets the needs of its intended users. While design verification vs validation emphasizes adherence to specifications, validation focuses on the item's performance in real-world applications.

Understanding the distinction of design verification vs validation is vital for ensuring that both procedures are effectively implemented throughout the product lifecycle, ultimately enhancing the reliability and success of clinical research initiatives.

This mindmap helps you understand how verification and validation differ. The main branches represent each process, and the sub-branches show specific activities involved in each, making it easy to compare them at a glance.

Explore Best Practices for Verification and Validation

Establishing optimal methods for verification is crucial in clinical research. This involves:

  1. Setting clear requirements
  2. Conducting thorough documentation
  3. Implementing a risk-based approach to testing

Regular reviews and updates to the verification procedures are essential to maintain compliance with evolving regulations.

In the context of design confirmation, it’s vital to involve end-users early in the development phase. Employing iterative testing techniques and ensuring comprehensive documentation of confirmation activities are key strategies. Both verification and design confirmation benefit significantly from a collaborative approach, engaging cross-functional teams to enhance the quality and reliability of results.

As the Medtech landscape continues to evolve, the role of bioaccess in addressing these challenges becomes increasingly important. By fostering collaboration and utilizing effective verification methods, organizations can navigate the complexities of clinical research more effectively.

This flowchart outlines the key practices for efficient verification and validation. Each box represents a practice, and the arrows show how they connect to improve the overall process.

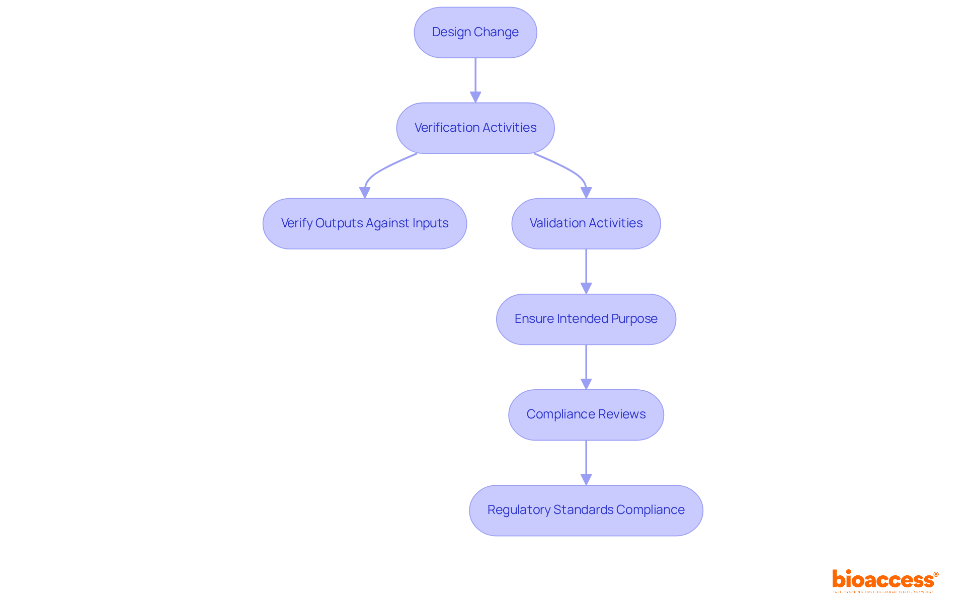
Assess Impact of Design Changes on Verification and Validation

Design alterations significantly impact verification and assessment processes, particularly in clinical trials. Any change to the layout necessitates a thorough review to ensure that the revised item meets the original specifications and user requirements. This is where bioaccess's extensive clinical trial management services come into play, offering feasibility studies, site selection, project management, and reporting to establish the right conditions for testing.

In the context of design verification vs validation:

  1. Verification activities must be repeated to confirm that the design outputs align with the revised inputs.
  2. Validation efforts should be revisited to ensure that the product continues to serve its intended purpose.
  3. Compliance reviews and trial setup, including the acquisition of necessary import permits, are vital for upholding regulatory standards.

This iterative approach is essential for guaranteeing the safety and efficacy of medical devices, in line with the oversight provided by INVIMA as a Level 4 health authority recognized by PAHO/WHO.

Follow the flow from design changes through verification and validation steps to see how each part ensures safety and efficacy in clinical trials.

Conclusão

Understanding the distinction between design verification and validation is crucial for ensuring that products, especially in the medical device sector, are safe and effective. Verification confirms that outputs meet specified inputs, while validation assesses whether the product fulfills its intended purpose in real-world applications. This nuanced understanding is vital for maintaining compliance with regulatory standards and enhancing user satisfaction.

The article explores the specific processes involved in verification and validation, emphasizing the importance of rigorous testing, user involvement, and thorough documentation. Best practices, such as setting clear requirements and adopting a collaborative approach, are essential for navigating the complexities of clinical research. Furthermore, the impact of design changes on both verification and validation processes highlights the necessity for continuous assessment and adaptation in product development.

In conclusion, the importance of robust design verification and validation practices cannot be overstated. As the Medtech landscape evolves, organizations must prioritize these processes to ensure that innovations not only meet regulatory requirements but also align with user needs. By fostering a culture of collaboration and implementing effective strategies, stakeholders can enhance the reliability and success of their products, ultimately contributing to improved patient outcomes and advancing the field of medical technology.

Frequently Asked Questions

What is design verification?

Design verification is a process that assesses whether the outputs of a design align with specified inputs, ensuring that the item is constructed accurately according to established specifications.

What is design validation?

Design validation assesses whether a product fulfills its intended use and meets user needs in real-world scenarios.

Why is the distinction between design verification and validation important?

The distinction is vital in the medical device sector, as both procedures are essential to ensure safety and efficacy before a product is launched in the market.

How does bioaccess incorporate design verification and validation in its services?

Bioaccess incorporates these procedures into its clinical trial management services, focusing on Early-Feasibility Studies, First-In-Human Studies, and other crucial studies to ensure compliance with regulatory standards and confirm that medical devices meet user requirements.

What role does bioaccess play in the evolving Medtech landscape?

Bioaccess plays an increasingly important role in addressing key challenges in the Medtech landscape, ensuring that innovations meet both safety standards and user expectations.

List of Sources

Author: Bioaccess Content Team