4 Best Practices for Trial Master File (TMF) Structure in TGA Audits

Introducción

Establishing a well-structured Trial Master File (TMF) is not just important; it’s critical for the success and integrity of clinical trials, particularly during TGA audits. This article delves into the essential components and best practices organizations must adopt to ensure compliance and uphold data integrity within their TMF. Given the complexity of regulatory requirements and the constantly evolving landscape of clinical research, how can sponsors effectively navigate these challenges to maintain an inspection-ready TMF?

Understanding the Medtech landscape is vital. Organizations must recognize the pivotal role that a robust TMF plays in addressing key challenges. By implementing best practices, they can not only ensure compliance but also foster trust in their processes. The stakes are high, and the need for a meticulous approach has never been more pressing.

In conclusion, collaboration among stakeholders is paramount. As we explore the intricacies of maintaining an inspection-ready TMF, it becomes clear that the next steps involve not just adherence to regulations but also a commitment to continuous improvement and proactive engagement in the clinical research process.

Define Essential Components of the TMF

To establish a robust Trial Master File (TMF), it is essential to include several key components that ensure the integrity and success of clinical trials:

  1. Study Protocol: This foundational document outlines the objectives, design, methodology, statistical considerations, and organization of a clinical trial. A well-structured protocol is crucial, as it enhances the likelihood of successful trial completion by anticipating challenges and planning for patient recruitment and retention.

  2. Informed Consent Forms: These forms ensure that participants are fully informed about the study's nature, risks, and benefits, thereby securing their consent to participate. Adherence to ethical standards in obtaining informed consent is paramount for participant safety and data integrity.

  3. Investigator Brochure: This document provides comprehensive information about the investigational product, including preclinical and clinical data, which is vital for understanding the product's safety and efficacy.

  4. Official Approvals: Documentation of all necessary approvals from governing bodies, including ethics committee approvals, is essential for compliance. This ensures that the trial adheres to local and international guidelines, safeguarding participant welfare.

  5. Monitoring Reports: Regular reports from monitors evaluate adherence to the protocol and legal requirements. These reports are critical for identifying any deviations and ensuring that corrective actions are implemented promptly.

  6. Trial Master File Index: A comprehensive index that lists all documents included in the TMF facilitates easy navigation and retrieval. This organization is key to maintaining an inspection-ready TMF, as it allows for efficient audits and reviews.

By ensuring these components are well-defined and organized, sponsors can maintain a trial master file (tmf) structure for tga audits that meets regulatory standards and supports efficient audits. This ultimately enhances the integrity and success of clinical trials.

The central node represents the Trial Master File, and each branch shows a key component. Follow the branches to understand the role of each component in ensuring the integrity and success of clinical trials.

Ensure Data Integrity and Compliance

To maintain data integrity and compliance within the Trial Master File (TMF), organizations must adopt essential practices:

  1. Implement Robust Data Management Systems: Utilize electronic data capture (EDC) systems that provide secure access controls, comprehensive audit trails, and reliable backup procedures. These features are crucial for safeguarding data integrity and ensuring that all information is accurately recorded and retrievable. Notably, during 2006-2007, 41% of trials relied on some form of EDC, underscoring the increasing dependence on these systems in clinical research.

  2. Conduct Regular Audits: Schedule systematic audits of the TMF to identify discrepancies and confirm that all documents are complete and accurate. Regular audits not only help in pinpointing potential issues but also foster a culture of accountability and transparency, vital for the trial master file (tmf) structure for tga audits. Effective error detection and oversight of lapses and omissions are vital in this process.

  3. Train Staff on Data Integrity Principles: Provide comprehensive training on the significance of data integrity, emphasizing the ALCOA principles - Attributable, Legible, Contemporaneous, Original, and Accurate. This training ensures that all team members understand their roles in upholding high data standards and helps prevent common pitfalls in misinterpreting these principles.

  4. Establish Clear SOPs: Develop and implement standard operating procedures (SOPs) that outline the processes for data entry, oversight, and quality control. Clear SOPs promote consistency across the team and facilitate adherence to compliance standards. Additionally, procedural documents like policies are essential for effective data management.

By integrating these practices, organizations can significantly enhance the reliability of their data and ensure adherence to regulatory standards, ultimately supporting successful clinical trial outcomes.

Each box represents a key practice for maintaining data integrity. Follow the arrows to see how these practices connect and contribute to the overall goal of compliance.

Implement Quality Assurance Processes

To ensure the quality of the trial master file (tmf) structure for tga audits, organizations must implement effective processes that guarantee compliance and readiness for inspections.

  1. Create a Comprehensive Oversight Plan: Establishing a detailed oversight plan is crucial. This plan should outline standards, assign responsibilities, and specify processes for monitoring and assessing TMF standards. Think of it as a roadmap that guides the organization in maintaining high standards throughout the trial.

  2. Conduct Regular Training Sessions: Continuous training is vital for staff to grasp assurance practices and understand the critical significance of upholding TMF integrity. Research indicates that organizations prioritizing excellence in oversight can see profitability rise by up to 26%, alongside improved operational effectiveness. As Ann Sarah Mathews notes, excellence in management training is foundational for continuous improvement.

  3. Utilize Quality Control Checklists: Implementing checklists allows for systematic reviews of TMF documents, ensuring completeness, accuracy, and adherence to legal standards. This structured approach not only enhances document integrity but also simplifies audits and inspections related to the trial master file (tmf) structure for tga audits.

  4. Engage in Continuous Improvement: Regular evaluations and enhancements of assurance processes based on feedback and audit results are essential. This commitment to ongoing improvement ensures that TMF oversight adapts to changing compliance environments and organizational needs. Continuous consultation and feedback mechanisms are vital for maintaining program fidelity and ensuring effective implementation.

By adopting these assurance processes, organizations can ensure that the trial master file (tmf) structure for tga audits remains inspection-ready and compliant, ultimately facilitating the successful execution of clinical trials.

Each box represents a key step in ensuring the quality of the trial master file. Follow the arrows to see how each step builds on the previous one, leading to successful compliance and readiness for audits.

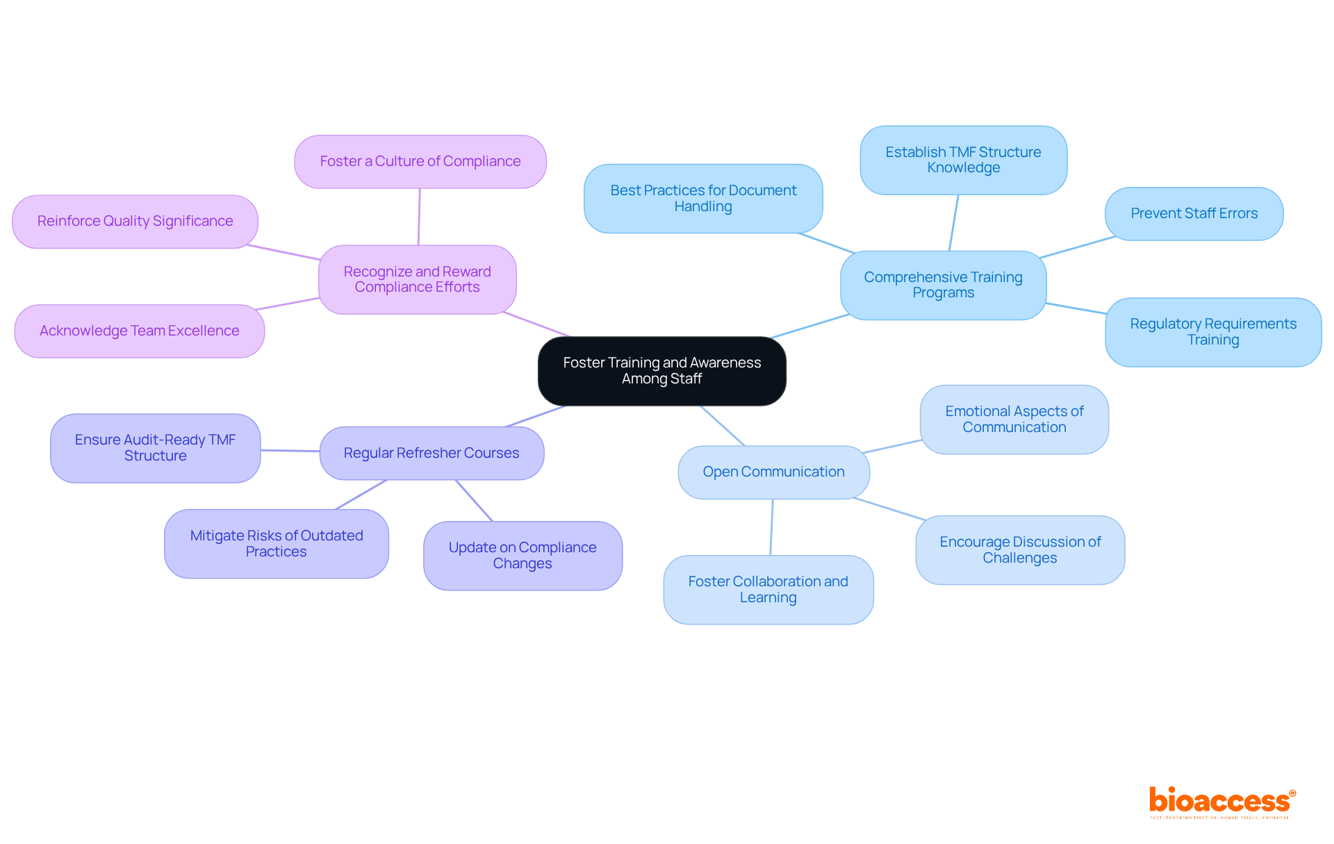
Foster Training and Awareness Among Staff

To cultivate a culture of compliance and quality in Trial Master File (TMF) management, organizations must prioritize several key strategies:

  1. Implement comprehensive training programs that establish modules covering the trial master file (tmf) structure for tga audits, along with regulatory requirements and best practices for document handling. This foundational knowledge is crucial for ensuring that all team members grasp their roles in maintaining compliance. As Rebecca Beausang states, "Standardized, expert-led training prevents staff error," underscoring the necessity of thorough training.

  2. Encourage Open Communication: Create an environment where staff can freely discuss challenges and share insights related to TMF oversight. Effective communication is vital for collaboration and continuous learning, allowing team members to proactively address issues and enhance overall TMF quality. Jim Rohn emphasizes that "Effective communication is 20 percent what you know and 80 percent how you feel about what you know," highlighting the emotional aspect of communication in fostering a supportive environment.

  3. Conduct Regular Refresher Courses: Schedule occasional refresher sessions to keep personnel updated on compliance changes and evolving best practices in TMF oversight. Continuous education mitigates risks associated with outdated practices and ensures that the trial master file (tmf) structure for tga audits remains audit-ready. The potential for remediation efforts to cause delays costing millions of dollars emphasizes the importance of staying current with TMF practices.

  4. Recognize and Reward Compliance Efforts: Acknowledge team members who excel in TMF oversight. Recognizing compliance efforts reinforces the significance of quality and fosters a culture where adherence to standards is valued.

Investing in training and fostering open communication not only enhances staff competency but also aligns TMF management practices with regulatory expectations, ultimately supporting the integrity and success of clinical trials.

The central node represents the main goal of fostering training and awareness. Each branch shows a key strategy, and the sub-branches provide additional details on how to implement these strategies effectively.

Conclusión

Establishing an effective Trial Master File (TMF) structure is essential for ensuring compliance and integrity in clinical trials, especially during TGA audits. By concentrating on vital components, data integrity, quality assurance processes, and staff training, organizations can build a robust framework that supports successful trial outcomes. This comprehensive approach not only meets regulatory standards but also cultivates a culture of accountability and excellence within the clinical research environment.

Key practices include:

  • Defining essential TMF components such as study protocols, informed consent forms, and investigator brochures.
  • Implementing robust data management systems and conducting regular audits are crucial for maintaining data integrity.
  • The significance of quality assurance processes, continuous staff training, and open communication cannot be overstated, as these elements collectively enhance TMF compliance and readiness for inspections.

Ultimately, prioritizing these best practices in TMF management transcends mere regulatory obligation; it represents a commitment to upholding the highest standards of clinical research. Organizations are encouraged to adopt these strategies to ensure their TMF structures are not only compliant but also optimized for the successful execution of clinical trials. By doing so, they significantly contribute to the integrity of the research process, ensuring the safety and well-being of trial participants while advancing scientific knowledge.

Frequently Asked Questions

What is the purpose of a Trial Master File (TMF)?

The Trial Master File (TMF) is essential for ensuring the integrity and success of clinical trials by organizing key documents and information related to the trial.

What are the essential components of a TMF?

The essential components of a TMF include the Study Protocol, Informed Consent Forms, Investigator Brochure, Official Approvals, Monitoring Reports, and a Trial Master File Index.

What is included in the Study Protocol?

The Study Protocol outlines the objectives, design, methodology, statistical considerations, and organization of a clinical trial, helping to anticipate challenges and plan for patient recruitment and retention.

Why are Informed Consent Forms important?

Informed Consent Forms ensure that participants are fully informed about the study's nature, risks, and benefits, which is crucial for securing their consent and maintaining ethical standards in the trial.

What information does the Investigator Brochure provide?

The Investigator Brochure provides comprehensive information about the investigational product, including preclinical and clinical data, which is vital for understanding the product's safety and efficacy.

What is the significance of Official Approvals in a TMF?

Official Approvals document all necessary approvals from governing bodies, ensuring compliance with local and international guidelines and safeguarding participant welfare.

What role do Monitoring Reports play in the TMF?

Monitoring Reports evaluate adherence to the protocol and legal requirements, identifying any deviations and ensuring that corrective actions are implemented promptly.

What is the purpose of a Trial Master File Index?

The Trial Master File Index lists all documents included in the TMF, facilitating easy navigation and retrieval, and helping maintain an inspection-ready TMF for efficient audits and reviews.

List of Sources

  1. Define Essential Components of the TMF
  • MMS | Data CRO | Global Clinical Research & Health Data Analytics Company (https://mmsholdings.com/perspectives/protocol-writing-the-influence-of-statistics-on-a-positive-outcome)
  • The Trial Master File 10 Essentials for Success - Criterium (https://criteriuminc.com/news-blog/trial-master-file-10-essentials)
  • 3.6 - Importance of the Research Protocol | STAT 509 (https://online.stat.psu.edu/stat509/lesson/3/3.6)
  • Comprehensive Guide to Clinical Trial Protocol Design & Development | Clinical Leader (https://clinicalleader.com/topic/clinical-trial-protocol-design-development)
  • Guidelines for the Content of Statistical Analysis Plans in Clinical Trials (https://jamanetwork.com/journals/jama/fullarticle/2666509)
  1. Ensure Data Integrity and Compliance
  • Data Integrity – It’s All About the Data! (https://advarra.com/blog/data-integrity)
  • Common statistical concerns in clinical trials - PMC (https://pmc.ncbi.nlm.nih.gov/articles/PMC3059317)
  • Online Electronic Data Capture and Research Data Repository System for Clinical and Translational Research - PMC (https://pmc.ncbi.nlm.nih.gov/articles/PMC6170092)
  • (PDF) The role of electronic data capture systems in clinical trials: Streamlining data integrity and improving compliance with FDA and ICH/GCP guidelines (https://researchgate.net/publication/385382401_The_role_of_electronic_data_capture_systems_in_clinical_trials_Streamlining_data_integrity_and_improving_compliance_with_FDA_and_ICHGCP_guidelines)
  • Detecting Fraud in Clinical Trials Using Statistical Data Monitoring | Applied Clinical Trials Online (https://appliedclinicaltrialsonline.com/view/detecting-fraud-in-clinical-trials-using-statistical-data-monitoring)
  1. Implement Quality Assurance Processes
  • Why You Need Quality Assurance Training (https://walkme.com/blog/quality-assurance-training)
  • Importance of Quality Management Training in Ensuring Product Quality (https://rcademy.com/quality-management-training-in-ensuring-product-quality)
  • Use of effective training and quality assurance strategies is associated with high-fidelity EBI implementation in practice settings: a case analysis - PMC (https://pmc.ncbi.nlm.nih.gov/articles/PMC7877302)
  • Quality Statistics and Why Your QMS Matters | Steelhead Technologies (https://gosteelhead.com/quality-statistics-and-why-your-qms-matters)
  • Evidence-Based Programs: Valuing Training and Quality Assurance (https://fftllc.com/blog/training-quality-assurance)
  1. Foster Training and Awareness Among Staff
  • 85 quotes about communication in business to motivate teams and leaders (https://textline.com/blog/quotes-about-communication-in-business)
  • Mandatory TMF Training for Audit Readiness Under ICH E6 (https://gxp-training.com/cgxp/mandatory-training-tmf-and-isf-management)
  • 5 Tips for Effective TMF Management - LMK Clinical Research, LLC (https://lmkclinicalresearch.com/blogs/5-tips-for-effective-tmf-management)
  • 21 Workplace Communication Quotes, Inspire Your Team in 2026! | Vouch (https://vouchfor.com/blog/workplace-communication-quotes)
  • Data-driven trial master file management: 8 experts share their best tips (https://blog.montrium.com/blog/data-driven-tmf-management)
Author: Bioaccess Content Team