Master GCP Audit Planning and Execution Under Malmed Framework

Introducción

Understanding the complexities of Good Clinical Practice (GCP) is crucial for anyone involved in clinical research, particularly when navigating the challenges posed by the Malmed framework. This guide outlines the essential steps for effective GCP audit planning and execution, providing insights that not only ensure compliance but also enhance the quality of clinical trials. As regulatory landscapes evolve and new standards emerge, organizations must ask:

  1. How can they effectively prepare for audits?
  2. How can they execute audits while upholding high levels of integrity and trust?

Understand GCP and the Malmed Framework

Understanding Good Clinical Practice (GCP) is crucial for effective GCP audit planning and execution under Malmed in clinical studies. GCP serves as a global ethical and scientific quality benchmark, governing the design, conduct, recording, and reporting of studies involving human subjects. Its primary goal is to protect the rights, safety, and well-being of participants while ensuring the credibility and accuracy of the data produced.

The Malmed framework introduces additional regulatory obligations tailored for specific areas, enhancing the regulatory landscape for clinical studies. Familiarize yourself with these key components:

  1. GCP Principles: Understand the core principles of GCP, which include informed consent, ethical considerations, and data integrity. Adhering to these principles is vital; research shows that GCP compliance for interventional studies averages 92.2%, significantly impacting study outcomes.
  2. Malmed Regulations: Review the specific guidelines set forth by the Malmed framework, which may require extra documentation and reporting. Staying informed about these regulations is essential, particularly with the recent updates effective from July 2025, emphasizing quality by design and risk-based management.
  3. Significance of Compliance: Acknowledge the critical role of adhering to both GCP and Malmed standards in ensuring the success of clinical studies and evaluations. Successful evaluations demonstrate that organizations with robust compliance practices, especially through GCP audit planning and execution under Malmed, not only meet regulatory expectations but also enhance operational efficiency and build trust.

By mastering these concepts, you will be well-equipped to navigate the complexities of GCP evaluations, ensuring that your clinical studies align with all necessary regulatory standards and contribute positively to the advancement of medical research.

The central node represents the main topic, while the branches show key areas of focus. Each sub-branch provides specific details related to the main concepts, helping you see how they connect and contribute to effective clinical study management.

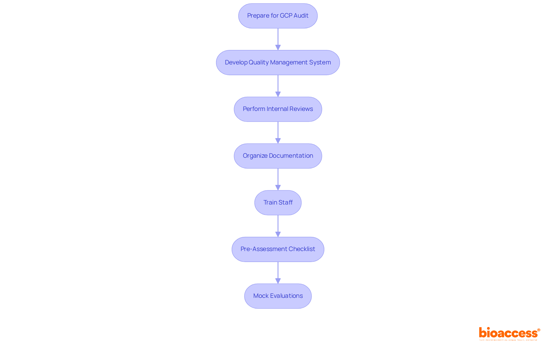
Prepare for the GCP Audit

GCP audit planning and execution under malmed is crucial for preparation to ensure your clinical study is audit-ready. Implementing these actionable strategies can significantly enhance compliance and readiness:

  1. Develop a Quality Management System (QMS): Establish a comprehensive QMS that outlines the processes and procedures for conducting clinical studies in alignment with GCP and Malmed standards. A well-organized QMS is essential for upholding standards and ensuring data integrity throughout the trial.

  2. Perform Internal Reviews: Regular internal reviews are vital for detecting potential adherence issues before the official examination. Statistics indicate that 32% of observations in clinical research relate to training documentation, underscoring the importance of proactive measures to address gaps early.

  3. Organize Documentation: Ensure that all trial-related documents, including protocols, informed consent forms, and source documents, are meticulously organized and readily accessible. This organization is essential for showcasing adherence during audits.

  4. Train Staff: Provide comprehensive GCP training to all team members involved in the trial. Ensuring that staff understand their roles and responsibilities regarding compliance is crucial for maintaining high standards throughout the study.

  5. Pre-Assessment Checklist: Create a detailed checklist of all necessary documents and processes required for the evaluation. This checklist should include:

    • Investigator site files
    • Monitoring reports
    • Training records
    • Regulatory submissions
  6. Mock Evaluations: Conduct mock evaluations to replicate the real evaluation environment. This practice not only familiarizes the team with the evaluation process but also helps identify areas for enhancement, boosting overall preparedness.

By executing these measures, you can significantly enhance your clinical study's readiness for GCP audit planning and execution under malmed, thereby reducing the chances of compliance issues and ensuring a smoother review experience.

Each box represents a key step in preparing for the GCP audit. Follow the arrows to see the order of actions that will help ensure your clinical study is audit-ready.

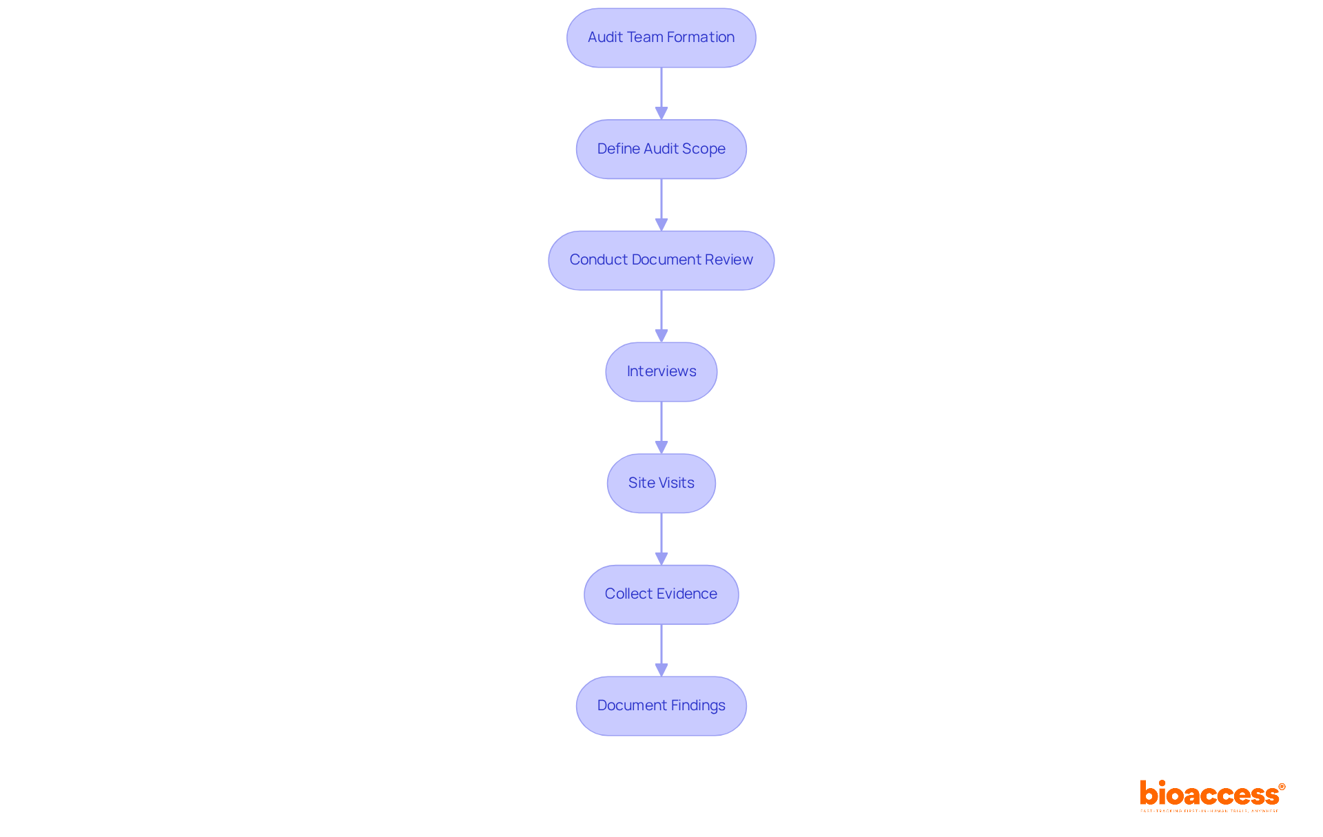
Execute the GCP Audit

Conducting a GCP assessment is essential for ensuring compliance in clinical research, particularly within the comprehensive clinical trial management services offered by bioaccess. To execute this audit effectively, follow these essential steps:

  1. Audit Team Formation: Assemble a team of qualified auditors with expertise in GCP audit planning and execution under Malmed. Clearly define roles and responsibilities to ensure each member understands their contributions to the evaluation process.

  2. Define Audit Scope: Establish a clear scope for the audit, specifying which aspects of the clinical study will be assessed, such as documentation, processes, and adherence to protocols.

  3. Conduct Document Review: Review all pertinent documentation, including:

    • Study protocols
    • Informed consent forms
    • Monitoring reports
    • Training records
  4. Interviews: Engage with essential staff involved in the study, including researchers, coordinators, and data administrators, to assess their understanding of GCP and adherence practices. This step is crucial for ensuring that all team members align with bioaccess's standards.

  5. Site Visits: If applicable, perform site visits to observe trial conduct and verify that practices align with documented procedures. Bioaccess emphasizes the importance of feasibility studies and site selection in this process.

  6. Collect Evidence: Gather proof of adherence or non-adherence, including notes from interviews, observations, and document reviews. This evidence is vital for substantiating findings and is crucial for effective project management and reporting.

  7. Document Findings: Record all findings in a structured format, categorizing them as critical, major, or minor non-compliance issues. This systematic method assists in recognizing trends and areas for enhancement, ensuring adherence to regulatory standards, a key focus of Katherine Ruiz, an expert in regulatory affairs for medical devices and in vitro diagnostics in Colombia.

By following these steps, you can ensure thorough and effective GCP audit planning and execution under Malmed that accurately assesses compliance with regulatory standards. Leverage the comprehensive services provided by bioaccess, including import permits and nationalization of investigational devices, to enhance your clinical research efforts.

Each box represents a step in the GCP audit process. Follow the arrows to see how each step leads to the next, ensuring a thorough audit.

Analyze Findings and Implement Improvements

After conducting the GCP assessment, it’s crucial to analyze the findings and implement necessary improvements. Follow these steps:

  1. Examine Inspection Results: Gather the review team to thoroughly assess all findings. Discuss the severity and potential effects of each issue on the experiment.
  2. Develop Corrective Action Plans (CAPA): For each identified non-compliance issue, create a CAPA that includes:
    • The root cause of the issue
    • Specific steps to correct the issue
    • Preventive measures to avoid recurrence
  3. Communicate Findings: Share the evaluation results and CAPA with all pertinent stakeholders, including the trial sponsor, investigators, and regulatory bodies as needed. Efficient communication is essential; research indicates that organizations emphasizing transparent communication regarding audit results are more inclined to achieve adherence.
  4. Implement Changes: Execute the corrective actions outlined in the CAPA, ensuring that all team members understand the changes and their respective responsibilities. This step is essential for fostering accountability and adherence to GCP standards.
  5. Monitor Effectiveness: After making alterations, consistently observe their effectiveness to ensure adherence is upheld and that problems do not reappear. Frequent evaluations can strengthen the CAPA process, increasing adherence rates by up to 20%.
  6. Ongoing Enhancement: Utilize knowledge acquired from the examination to enhance procedures and education for upcoming assessments, fostering a culture of ongoing enhancement within the organization. Organizations that invest in continuous training and development are better positioned to maintain adherence and operational excellence.

By adhering to these steps, you can effectively analyze audit findings and implement improvements that enhance compliance and the overall quality of clinical trials.

Each box represents a step in the process. Follow the arrows to see how each step leads to the next, ensuring a comprehensive approach to improving compliance and quality.

Conclusión

Mastering GCP audit planning and execution under the Malmed framework is not just important; it’s essential for ensuring compliance and enhancing the quality of clinical studies. Understanding Good Clinical Practice (GCP) alongside the specific regulations of the Malmed framework allows organizations to navigate the complexities of clinical research effectively, all while safeguarding participant rights and data integrity.

Key strategies for preparing for a GCP audit include:

  1. Developing a robust Quality Management System (QMS)
  2. Conducting thorough internal reviews
  3. Meticulously organizing documentation

Moreover, training staff and performing mock evaluations can significantly bolster readiness and compliance. When it comes to executing the audit, assembling a qualified team, clearly defining the audit scope, and thoroughly documenting findings are crucial steps that contribute to a successful evaluation process.

The importance of adhering to GCP and Malmed standards cannot be overstated. Organizations that prioritize these practices not only meet regulatory expectations but also cultivate a culture of continuous improvement and operational excellence. By implementing corrective action plans and monitoring their effectiveness, stakeholders can ensure that clinical trials uphold high standards of compliance, ultimately advancing medical research and enhancing patient safety. Embracing these principles and strategies will lead to more successful and trustworthy clinical studies, paving the way for future innovations in healthcare.

Frequently Asked Questions

What is Good Clinical Practice (GCP)?

Good Clinical Practice (GCP) is a global ethical and scientific quality benchmark that governs the design, conduct, recording, and reporting of studies involving human subjects. Its primary goal is to protect the rights, safety, and well-being of participants while ensuring the credibility and accuracy of the data produced.

Why is understanding GCP important for clinical studies?

Understanding GCP is crucial for effective audit planning and execution in clinical studies, as it ensures compliance with ethical standards and improves the quality of research outcomes.

What are the core principles of GCP?

The core principles of GCP include informed consent, ethical considerations, and data integrity. Adhering to these principles is vital for the success of clinical studies.

What is the Malmed framework?

The Malmed framework introduces additional regulatory obligations tailored for specific areas in clinical studies, enhancing the regulatory landscape and requiring extra documentation and reporting.

What are the recent updates to the Malmed regulations?

Recent updates to the Malmed regulations, effective from July 2025, emphasize quality by design and risk-based management, requiring organizations to stay informed about these changes.

What is the significance of compliance with GCP and Malmed standards?

Compliance with GCP and Malmed standards is critical for the success of clinical studies and evaluations. It helps organizations meet regulatory expectations, enhances operational efficiency, and builds trust in the research process.

How does GCP compliance impact study outcomes?

Research shows that GCP compliance for interventional studies averages 92.2%, significantly impacting study outcomes by ensuring that the studies are conducted ethically and data is reliable.

How can mastering GCP and Malmed concepts benefit clinical research?

Mastering GCP and Malmed concepts equips researchers to navigate the complexities of evaluations, ensuring that clinical studies align with regulatory standards and contribute positively to the advancement of medical research.

List of Sources

  1. Understand GCP and the Malmed Framework
  • Comparison of good clinical practice compliance and readability ease of the informed consents between observational and interventional clinical studies in the Emirates - PMC (https://pmc.ncbi.nlm.nih.gov/articles/PMC4936070)
  • 2025 Global Clinical Trial Compliances for CRO Excellence (https://prorelixresearch.com/2025-global-clinical-trial-compliances-cro)
  • Impact of the ICH E6(R3) Guideline on Medical Writing - Emtex Life Science (https://emtexlifescience.com/resources/impact-of-the-ich-e6r3-guideline-on-medical-writing)
  • 101 Compliance Statistics for 2025 (https://spacelift.io/blog/compliance-statistics)
  • Sponsor-Level Compliance with ClinicalTrials.gov Reporting Requirements: A Comprehensive Analysis (https://publichealth.realclearjournals.org/research-articles/2025/09/sponsor-level-compliance-with-clinicaltrials-gov-reporting-requirements-a-comprehensive-analysis)
  1. Prepare for the GCP Audit
  • GCP Inspection Readiness: Key Steps to Be Prepared (https://allucent.com/resources/blog/inspection-readiness-what-you-need-know-prepare-gcp-inspection)
  • Quotes for Auditors and Investigators | Famous and Factual Quotations (https://projectauditors.com/Company/Auditor_Quotes_Investigator_Investigations.php)
  • Quality Control and Assurance in Clinical Research | Applied Clinical Trials Online (https://appliedclinicaltrialsonline.com/view/quality-control-and-assurance-clinical-research)
  • Monitoring and auditing protocol adherence, data integrity and ethical conduct of a randomized clinical trial: A case study (https://sciencedirect.com/science/article/pii/S088394412200123X)
  • Good Clinical Practice: 10 Steps for Improving FDA GCP Inspections | Applied Clinical Trials Online (https://appliedclinicaltrialsonline.com/view/good-clinical-practice-10-steps-improving-fda-gcp-inspections)
  1. Execute the GCP Audit
  • GCP Inspection Readiness: Key Steps to Be Prepared (https://allucent.com/resources/blog/inspection-readiness-what-you-need-know-prepare-gcp-inspection)
  • Annual Report of the GCP Inspectors' Working Group - ECA Academy (https://gmp-compliance.org/gmp-news/annual-report-of-the-gcp-inspectors-working-group)
  • 130+ Compliance Statistics & Trends to Know for 2026 (https://secureframe.com/blog/compliance-statistics)
  • 151 Motivational Quotes for Accountants and CPAs [2026] (https://acecloudhosting.com/blog/motivational-quotes-accountants)
  • Master Ethics Compliance Audits for Serbian Clinical Trials (https://bioaccessla.com/blog/master-ethics-compliance-audits-for-serbian-clinical-trials)
  1. Analyze Findings and Implement Improvements
  • The Beginner’s Guide to CAPA | Smartsheet (https://smartsheet.com/corrective-and-preventive-action?srsltid=AfmBOoqgvQBqlJXJrK1pEQO7bEu_fu6HmL78WSXseBDEZoH4G7BaF5fH)
  • 50 Quotes About Preventative Healthcare (https://deliberatedirections.com/quotes-about-preventative-healthcare)
  • CAPA Planning for Clinical Trial Inspection Observations – medical affairs pharma – PharmaRegulatory.in – India’s Regulatory Knowledge Hub (https://pharmaregulatory.in/capa-planning-for-clinical-trial-inspection-observations-medical-affairs-pharma)
  • Master Pre Approval Inspection for Clinical Research Success (https://bioaccessla.com/blog/master-pre-approval-inspection-for-clinical-research-success)
Author: Bioaccess Content Team