Master SAE and SUSAR Reporting Under ALMBIH: Best Practices for Success

Introducción

Understanding and navigating the complexities of Serious Adverse Events (SAEs) and Suspected Unexpected Serious Adverse Reactions (SUSARs) is crucial for the success of clinical trials. With regulatory bodies like ALMBIH implementing stringent guidelines, researchers face the pressing challenge of ensuring compliance while safeguarding participant welfare. This article delves into best practices for effective SAE and SUSAR reporting, emphasizing essential strategies and training necessary to streamline processes and enhance team competence.

How can clinical research teams balance regulatory demands with the need for timely and accurate reporting? This question not only highlights the challenges faced but also invites readers to reflect on their own experiences in the clinical research landscape. By addressing these complexities, we can foster a deeper understanding of the critical role that effective reporting plays in maintaining participant safety and regulatory compliance.

Define SAEs and SUSARs: Core Concepts for Compliance

Serious Adverse Events (SAEs) encompass any medical occurrences that lead to death, are life-threatening, necessitate hospitalization, or extend existing hospital stays. In contrast, Suspected Unexpected Serious Adverse Reactions (SUSARs) form a distinct category of serious adverse events that are both serious and unexpected. This means they are not documented in the investigator brochure or diverge from the established safety profile of the investigational product. Understanding these definitions is vital for adhering to regulatory standards set by organizations like the FDA and EMA, which outline specific timelines and responsibilities. For example, serious adverse events must be reported within 24 hours of their occurrence, while SUSARs demand heightened oversight and prompt notification to safeguard patient welfare. Recent analyses reveal that a substantial percentage of SAEs are reported within this critical timeframe, highlighting the necessity of swift action to maintain compliance and ensure participant safety in clinical trials.

To bolster these efforts, bioaccess provides comprehensive clinical trial management services that directly facilitate SAE and SUSAR reporting under ALMBIH. Our services include:

  • Feasibility studies to pinpoint suitable research locations
  • Compliance assessments to guarantee adherence to regulatory standards
  • Trial organization to streamline the initiation process
  • Import permits for investigational devices
  • Project management for effective oversight
  • Thorough documentation to uphold transparency and accountability

By integrating these services, bioaccess enhances the efficiency and effectiveness of SAE and SUSAR reporting under ALMBIH, ensuring that all regulatory requirements are fulfilled and that participant safety remains a top priority.

The central node represents the main topic, while branches show definitions and compliance aspects. Each color-coded branch helps you navigate through the key concepts and services related to SAEs and SUSARs.

Understand Regulatory Requirements: ALMBIH Guidelines for Reporting

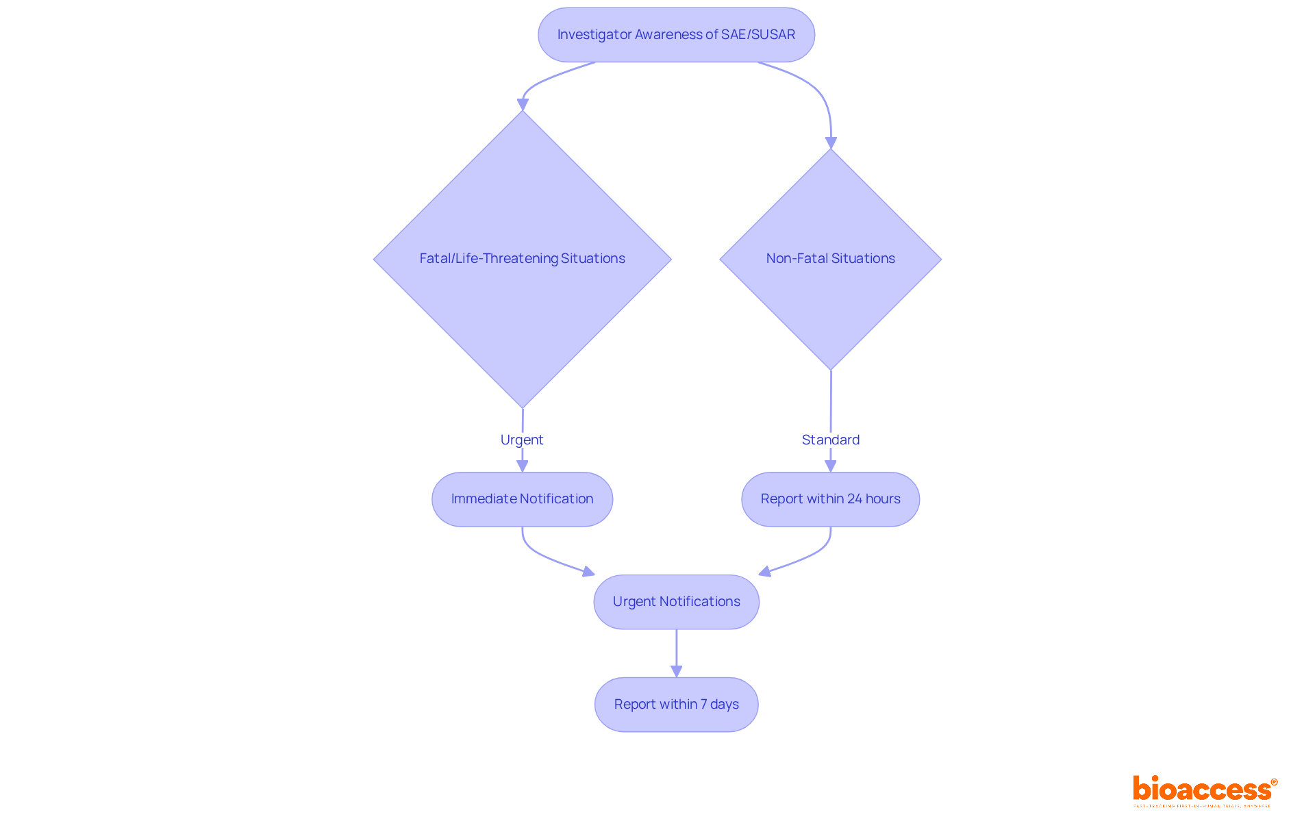
The Agency for Medicinal Products and Medical Devices of Bosnia and Herzegovina (ALMBIH) has outlined strict guidelines for SAE and SUSAR reporting under ALMBIH concerning Serious Adverse Events (SAEs) and Suspected Unexpected Serious Adverse Reactions (SUSARs). These guidelines are crucial for clinical research, as they mandate that SAE and SUSAR reporting under ALMBIH occurs within 24 hours of the investigator's awareness of the event. Notably, fatal or life-threatening situations necessitate immediate notification for SAE and SUSAR reporting under ALMBIH. For SAE and SUSAR reporting under ALMBIH, the urgency escalates, necessitating notification within just 7 days. This framework emphasizes the critical need for meticulous documentation and the submission of reports, including SAE and SUSAR reporting under ALMBIH, through designated channels.

Compliance with these regulations not only protects patient welfare but also enhances the credibility of the clinical trial process, particularly in relation to SAE and SUSAR reporting under ALMBIH. Researchers must maintain ongoing communication with the Institutional Review Board (IRB) and sponsors to ensure diligent monitoring and adherence to these regulations. Recent changes in regulatory requirements further underscore the necessity of staying informed about evolving guidelines, particularly regarding SAE and SUSAR reporting under ALMBIH, which aim to align with international standards and enhance patient safety outcomes.

In this landscape, Bioaccess plays a pivotal role by offering essential services such as site feasibility evaluations and investigator selection. These services are vital for ensuring compliance with ALMBIH's requirements. By providing project management assistance, Bioaccess enables medical device startups to navigate regulatory challenges effectively, ensuring prompt communication regarding unexpected issues related to risk. This collaboration is not just beneficial; it is essential for fostering a successful clinical research environment.

Follow the arrows to see the steps for reporting SAEs and SUSARs. The colors indicate urgency: red for immediate actions and blue for standard reporting timelines.

Implement Best Practices: Streamlining SAE and SUSAR Reporting

To enhance the efficiency of SAE and SUSAR reporting under ALMBIH, clinical research teams must adopt several best practices. Implementing standardized templates is essential; they significantly reduce errors and ensure consistency across submissions. These templates facilitate clear documentation of critical details, such as event severity and outcomes, which are vital for regulatory compliance.

The Principal Investigator (PI) plays a crucial role in swiftly informing about SAEs, reinforcing leadership in ensuring compliance and participant safety. Strong communication pathways among team members and stakeholders are also essential for timely updates. Regular training sessions should be held to keep the team informed about evolving regulatory changes and documentation requirements, emphasizing the significance of precise documentation.

Ethics committees and Institutional Review Boards (IRBs) assess SAE documents to ensure participant safety and the integrity of the study, providing oversight throughout the evaluation process. Employing electronic data capture (EDC) systems can enhance the precision and efficiency of data collection and documentation. For instance, integrating SAE documentation into EDC systems allows for real-time data entry, minimizing the risk of missing critical information.

A study highlighted that the use of standardized templates and EDC systems led to a significant improvement in the thoroughness of SAE documentation, ultimately enhancing participant well-being and the integrity of clinical trials. By adopting these practices, teams can streamline their documentation processes and ensure compliance with ALMBIH guidelines, particularly in relation to SAE and SUSAR reporting under ALMBIH, fostering a culture of safety and transparency in clinical research.

The central node represents the main focus on best practices, while each branch highlights a specific area of improvement. Follow the branches to explore how each practice contributes to better reporting and compliance.

Enhance Team Competence: Training for Effective Reporting

To enhance team proficiency in SAE and SUSAR reporting under ALMBIH, organizations must establish a robust training program that encompasses definitions, regulatory requirements, and best practices. This training should be tailored to align with the specific roles of team members, ensuring that investigators, coordinators, and data managers receive relevant information suited to their responsibilities.

Integrating case studies and real-world scenarios into training sessions significantly improves staff understanding of the practical implications of their roles. For instance, recognizing that the SAE rate in a typical 2,000 patient Phase III study is approximately 10% underscores the necessity for effective training. Moreover, regular ongoing training sessions are crucial to keep the team updated about evolving regulations and documentation practices.

As Kurt Lewin stated, 'No research without action, no action without research,' emphasizing the need for continuous learning. By cultivating a culture of continuous learning, organizations can equip their teams to manage SAE and SUSAR reporting under ALMBIH with confidence and effectiveness.

The central node represents the main goal of enhancing team competence. Each branch shows a key component of the training program, helping you see how everything connects to improve reporting skills.

Conclusión

Mastering the complexities of Serious Adverse Events (SAEs) and Suspected Unexpected Serious Adverse Reactions (SUSARs) reporting under the ALMBIH framework is crucial for compliance and patient safety. Understanding the definitions and regulatory requirements empowers clinical research teams to navigate reporting challenges with confidence and efficiency.

Key insights from this discussion underscore the necessity of:

  • Timely reporting
  • Meticulous documentation
  • Strict adherence to established guidelines

The role of Bioaccess in streamlining these processes through comprehensive clinical trial management services is significant. By implementing best practices such as:

  • Standardized templates
  • Ongoing training

Organizations can enhance their capacity to manage SAEs and SUSARs effectively.

Ultimately, cultivating a culture of continuous learning and proactive communication within research teams is essential for adapting to the evolving landscape of SAE and SUSAR reporting. By prioritizing these practices, organizations not only ensure compliance with ALMBIH regulations but also uphold the integrity and safety of clinical trials, keeping patient welfare at the forefront of their research efforts.

Frequently Asked Questions

What are Serious Adverse Events (SAEs)?

Serious Adverse Events (SAEs) are medical occurrences that lead to death, are life-threatening, require hospitalization, or prolong existing hospital stays.

What distinguishes Suspected Unexpected Serious Adverse Reactions (SUSARs) from SAEs?

SUSARs are a specific category of serious adverse events that are both serious and unexpected, meaning they are not documented in the investigator brochure or differ from the established safety profile of the investigational product.

Why is it important to understand SAEs and SUSARs?

Understanding SAEs and SUSARs is vital for adhering to regulatory standards set by organizations like the FDA and EMA, which outline specific timelines and responsibilities for reporting these events.

What are the reporting timelines for SAEs and SUSARs?

Serious adverse events must be reported within 24 hours of their occurrence, while SUSARs require heightened oversight and prompt notification to ensure patient safety.

How does bioaccess support SAE and SUSAR reporting?

Bioaccess provides comprehensive clinical trial management services that facilitate SAE and SUSAR reporting under ALMBIH, including feasibility studies, compliance assessments, trial organization, import permits for investigational devices, project management, and thorough documentation.

What benefits do bioaccess services offer in the context of SAE and SUSAR reporting?

By integrating these services, bioaccess enhances the efficiency and effectiveness of SAE and SUSAR reporting, ensuring that all regulatory requirements are met and that participant safety is prioritized.

List of Sources

  1. Define SAEs and SUSARs: Core Concepts for Compliance
  • Serious adverse events reporting in recent randomised clinical trials in intensive care medicine – A methodological study protocol (https://onlinelibrary.wiley.com/doi/full/10.1111/aas.14512)
  • A meta-analysis of serious adverse events across different... : National Journal of Pharmacology and Therapeutics (https://journals.lww.com/njpt/fulltext/2025/05000/a_meta_analysis_of_serious_adverse_events_across.3.aspx)
  • SAE Rates in Clinical Trials | Applied Clinical Trials Online (https://appliedclinicaltrialsonline.com/view/sae-rates-clinical-trials)
  • Analysis of serious adverse events reports: Review by an Institutional Ethics Committee of a tertiary care teaching hospital - PMC (https://pmc.ncbi.nlm.nih.gov/articles/PMC9635352)
  • A Retrospective Analysis of Serious Adverse Events and Deaths in US-Based Lifestyle Clinical Trials for Cognitive Health - PMC (https://pmc.ncbi.nlm.nih.gov/articles/PMC10557815)
  1. Understand Regulatory Requirements: ALMBIH Guidelines for Reporting
  • SAE Reporting Timelines | Serious Adverse Event Deadlines (https://freegcp.com/resources/quick-reference/sae-reporting-timeline-quick-reference)
  • Clinical Trials Reporting Requirments in EU Countries (https://linkedin.com/pulse/clinical-trials-reporting-requirments-eu-countries-ethan-drower-grxrc)
  • SAE Reporting and the IRB: Adverse Events in Drug Studies (https://advarra.com/blog/reporting-to-the-irb-serious-adverse-events-saes-in-drug-studies)
  • Statistical Rules for Safety Monitoring in Clinical Trials - PMC (https://pmc.ncbi.nlm.nih.gov/articles/PMC11003847)
  • (Serious) adverse events and SUSARs | The Central Committee on Research Involving Human Subjects (https://english.ccmo.nl/investigators/clinical-trials-with-medicinal-products-ctr/conduct-of-study-ctr/safety-reporting/serious-adverse-events-and-susars)
  1. Implement Best Practices: Streamlining SAE and SUSAR Reporting
  • AE vs SAE vs SUSAR: Key Differences in Safety Reporting | IntuitionLabs (https://intuitionlabs.ai/articles/ae-sae-susar-differences)
  • SAE Reporting and the IRB: Adverse Events in Drug Studies (https://advarra.com/blog/reporting-to-the-irb-serious-adverse-events-saes-in-drug-studies)
  • The Essential Guide to SAE Reporting in Clinical Trials (https://bioaccessla.com/blog/the-essential-guide-to-sae-reporting-in-clinical-trials)
  • Evaluation of Serious Adverse Event Reporting Forms for Clinical Trials: A Comparative Korean Study - Heeyoung Lee, Cholong Park, Jinwon Choi, Seongeun Jeong, Hyunin Cho, Wooseong Huh, Eunyoung Kim, 2020 (https://journals.sagepub.com/doi/10.1177/1556264620940563)
  • Evaluation of Serious Adverse Event Reporting Forms for Clinical Trials on JSTOR (https://jstor.org/stable/27201739)
  1. Enhance Team Competence: Training for Effective Reporting
  • 70 Research Quotes to Inspire Your Work - Qualtrics (https://qualtrics.com/articles/strategy-research/research-quotes)
  • DRUG SAFETY – MEDICAL REVIEWER – Qtech-Sol USA offers Clinical Research / Trials, Pharmacovigilance, Drug Safety, Clinical Data Management, Clinical SAS Programming and Healthcare BA Training Programs (https://qtech-solutions.com/drug-safety-medical-reviewer)
  • SAE Rates in Clinical Trials | Applied Clinical Trials Online (https://appliedclinicaltrialsonline.com/view/sae-rates-clinical-trials)
  • A meta-analysis of serious adverse events across different... : National Journal of Pharmacology and Therapeutics (https://journals.lww.com/njpt/fulltext/2025/05000/a_meta_analysis_of_serious_adverse_events_across.3.aspx)
  • Using Case Studies in Training | Safety Mentor (https://safetymentor.com/blog/benefits-of-using-case-studies-in-training)
Author: Bioaccess Content Team