

Setting up central labs for biopharma trials in Australia presents a complex landscape filled with regulatory requirements, logistical challenges, and team dynamics. This guide serves as a comprehensive roadmap designed to streamline the process, ensuring compliance and operational efficiency at every stage. With evolving regulations and the rising demand for innovative therapies, biopharma companies must adapt their strategies effectively. How can they not only meet current standards but also anticipate future challenges? This is the crux of our exploration.
To effectively set up central labs for biopharma trials in Australia, understanding the regulatory framework is crucial. The Therapeutic Goods Administration (TGA) oversees the approval process for clinical studies, ensuring that safety and efficacy standards are met. Here are the essential steps to follow:
By following these steps and comprehending the TGA's expectations, biopharma companies can navigate the complexities of clinical research in Australia, particularly when it comes to setting up central labs for biopharma trials in Australia, ensuring compliance and promoting successful study results.

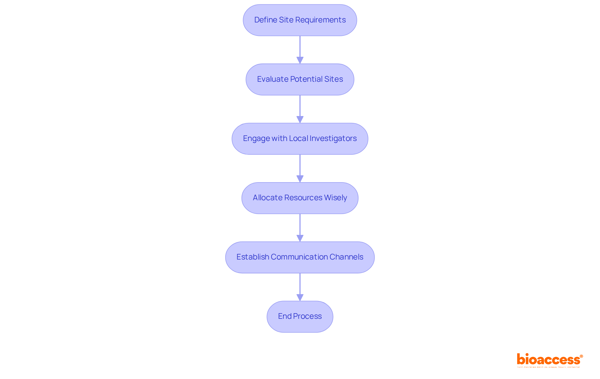
Effective logistics planning is crucial for the success of setting up central labs for biopharma trials in Australia. To ensure optimal site selection and resource allocation, consider the following steps:
Define Site Requirements: Clearly outline the specific needs of your study, including patient demographics, disease prevalence, and the capabilities of potential sites. Understanding the diverse patient demographics in Australia is essential for aligning study objectives with participant availability.
Evaluate Potential Sites: Conduct a comprehensive assessment of potential sites based on their historical performance, infrastructure, and access to relevant patient populations. Key factors include proximity to hospitals and research facilities, which can significantly impact recruitment and data collection efficiency. Notably, studies focusing on Aboriginal and Torres Strait Islander health have increased, highlighting the importance of inclusive site selection.
Engage with Local Investigators: Build connections with local researchers experienced in conducting clinical studies. Their insights can guide you in selecting sites that are more likely to succeed, as they understand the local landscape and patient engagement strategies. Experts agree that a research-focused team is more likely to ensure adherence to protocols and timely data submission.
Allocate Resources Wisely: Assess the resources required for each site, including staff, equipment, and materials. Ensure that each site is adequately supported to carry out the study effectively, which can help mitigate risks such as recruitment bottlenecks and budget overruns.
Establish Communication Channels: Implement clear communication protocols between the central lab and testing locations to facilitate coordination and promptly address any issues that may arise during the study. Effective communication is essential for preserving data integrity and regulatory compliance throughout the testing process.
By following these steps, you can enhance the logistics planning of your biopharma studies in Australia, which includes setting up central labs for biopharma trials in Australia, ultimately leading to more successful outcomes.

Assembling a skilled research group is essential for the effective implementation of setting up central labs for biopharma trials in Australia. To successfully recruit and train your team, follow these key steps:
Define Roles and Responsibilities: Clearly outline the necessary roles for the study, including principal investigators, clinical research coordinators, and laboratory technicians. This ensures that all aspects of the study are comprehensively covered.
Recruit Qualified Personnel: Utilize diverse recruitment channels such as job boards, professional networks, and recruitment agencies to attract candidates with relevant clinical research experience. The time it takes to recruit qualified staff for biopharma studies can vary, but proactive strategies can significantly shorten this period. bioaccess® specializes in the feasibility and selection of research sites and principal investigators for projects, including setting up central labs for biopharma trials in Australia, ensuring that the right talent is matched to your trial needs.
Conduct Interviews and Assess Skills: Implement a rigorous interview process to evaluate candidates' qualifications, experience, and compatibility with your group. This step is crucial; organizations that prioritize thorough assessments often see improved team performance.
Provide Comprehensive Training: Establish a robust training program that covers study protocols, regulatory compliance, Good Clinical Practice (GCP) guidelines, and project management. Incorporate hands-on training and simulations to enhance learning retention. Research indicates that effective training programs can lead to a 40% improvement in recruitment and a 30% increase in retention rates among temporary personnel.
Encourage Group Cooperation: Foster a cooperative atmosphere where team members can exchange insights and assist one another during the testing process. This approach not only enhances team dynamics but also contributes to more relevant research outcomes. Engaged teams are better equipped to tackle challenges and innovate solutions. With bioaccess®'s extensive experience in managing clinical studies, fostering collaboration is key to achieving successful trial outcomes.

To ensure the success of setting up central labs for biopharma trials in Australia, it is essential to establish robust operational protocols and quality assurance measures. This is not just a best practice; it’s a critical component of effective clinical research. Follow these steps to elevate your laboratory operations:

Once your main facilities are established, effective oversight of their operations is essential for continuous enhancement in clinical research. To optimize performance, follow these steps:
Initiate Lab Operations: Officially launch the central labs, ensuring all staff understand their roles and responsibilities. A kickoff meeting can align the group on trial objectives and operational expectations, setting a strong foundation for success.
Implement Monitoring Systems: Establish robust monitoring systems to track key performance indicators (KPIs) such as sample processing times, data accuracy, and compliance with regulatory standards. According to the WHO, access to reliable and harmonized lab infrastructure is vital for global clinical research and therapeutic innovation. These systems are crucial for maintaining operational integrity and efficiency, ensuring that your lab meets the highest standards.
Collect Feedback Regularly: Foster a culture of open communication by encouraging group members to provide regular feedback on lab operations and any challenges they encounter. Establishing an average feedback collection frequency in the process of setting up central labs for biopharma trials in Australia is essential for ensuring timely insights. This feedback is vital for identifying areas needing improvement and ensuring that all voices are heard, promoting a collaborative environment.
Adapt Processes as Needed: Be agile in adapting operational processes based on monitoring data and team feedback. Implement modifications that enhance efficiency, quality, and compliance, ensuring that the lab remains adaptable to evolving study demands. This flexibility is key to staying ahead in the dynamic landscape of clinical research.
Conduct Post-Assessment Evaluations: After the experiment concludes, perform a thorough evaluation of lab operations to assess successes and pinpoint areas for improvement. Utilize these insights to refine processes for future trials, ensuring a cycle of continuous enhancement in lab performance. This commitment to improvement not only boosts operational effectiveness but also strengthens your lab's reputation in the field.

Setting up central labs for biopharma trials in Australia is a complex endeavor that demands a multifaceted approach. It’s crucial to emphasize:
Navigating these elements effectively is essential for conducting trials efficiently and ethically, ultimately advancing healthcare solutions.
This article outlines critical steps for each phase of the process. Understanding the regulatory landscape governed by the Therapeutic Goods Administration (TGA) is paramount. Additionally, strategically selecting trial sites that align with patient demographics and resource availability is vital. Building a qualified research team through effective recruitment and training, along with establishing robust operational protocols, lays the groundwork for high-quality research outcomes. Continuous monitoring and adaptation of lab operations ensure that trials remain compliant and responsive to evolving needs.
In summary, successfully setting up central labs for biopharma trials in Australia requires a commitment to excellence across all stages-from regulatory adherence and site selection to team dynamics and quality assurance. Embracing these best practices not only enhances the integrity of clinical research but also strengthens the biopharma sector's contribution to global health advancements. Organizations must prioritize these strategies to foster innovation and improve patient outcomes in the biopharma landscape.
What is the role of the Therapeutic Goods Administration (TGA) in biopharma trials in Australia?
The TGA oversees the approval process for clinical studies in Australia, ensuring that safety and efficacy standards are met.
What are the essential steps to set up central labs for biopharma trials in Australia?
The essential steps include researching TGA guidelines, identifying local sponsorship, preparing required documentation, submitting for ethical approval, obtaining TGA approval, and staying informed about regulatory updates.
Why is a local sponsor necessary for clinical studies in Australia?
A local sponsor, registered as a legal entity in Australia, is required to ensure accountability and adherence to local regulations.
What types of documents must be prepared for TGA compliance?
Necessary documents include the study protocol, informed consent forms, and investigator brochures, all of which must align with TGA standards for clarity and completeness.
What is the purpose of obtaining ethical approval from a Human Research Ethics Committee (HREC)?
The HREC assesses the study's adherence to ethical standards, prioritizing participant safety and informed consent.
How does the TGA contribute to the Australian economy?
The TGA contributes approximately $1.4 billion annually to the Australian economy, with a significant portion coming from foreign investment.
What should be considered when planning logistics for biopharma trials?
Key considerations include defining site requirements, evaluating potential sites, engaging with local investigators, allocating resources wisely, and establishing communication channels.
Why is it important to evaluate potential sites for clinical studies?
Evaluating potential sites helps ensure they have the necessary infrastructure, access to relevant patient populations, and a history of successful performance, which can impact recruitment and data collection efficiency.
How can local investigators assist in the site selection process?
Local researchers can provide insights into the local landscape and patient engagement strategies, increasing the likelihood of successful site selection.
What role do communication channels play in biopharma studies?
Clear communication protocols between the central lab and testing locations facilitate coordination and help promptly address issues, preserving data integrity and regulatory compliance.