

Understanding the complex landscape of clinical research requires a closer look at two pivotal concepts: trial insurance and indemnity obligations. These mechanisms are essential safeguards, protecting both study participants and sponsors from the financial repercussions of unforeseen adverse events. As clinical trials evolve, the need for robust risk management strategies becomes increasingly critical to ensure ethical compliance and participant safety.
But what happens when the very systems designed to protect also introduce complexities and challenges that stakeholders must navigate? This question underscores the importance of a thorough understanding of these concepts in the ever-changing Medtech landscape.
Trial insurance is specialized coverage designed to protect clinical study sponsors and participants from financial liabilities arising from injuries or adverse events during the study. Indemnity obligations, on the other hand, are legal commitments where one party agrees to compensate another for losses or damages incurred due to the proceedings. These obligations not only safeguard individuals but also hold sponsors accountable for any harm resulting from their research activities. Together, the obligations of trial insurance and indemnity form a crucial safety net in the research landscape, shielding both participants and sponsors from unforeseen risks.
As Gregg Larson aptly points out, "It is important to preface any discussion of risk management by defining two key terms that are often confused, coverage and indemnification." This distinction is vital, especially considering that approximately 70% of clinical trials necessitate some form of indemnity obligations, highlighting their critical role in the industry. The financial repercussions of liability claims can be catastrophic for organizations lacking adequate coverage. J.A. Faccibene & Associates, Inc. emphasizes this, stating, "Without sufficient coverage, the financial implications of such a liability claim could be devastating for the organization."
The importance of indemnity obligations has gained prominence in 2025, as regulatory authorities increasingly stress the need for comprehensive risk management strategies in research studies. This evolving landscape underscores the necessity for collaboration among stakeholders to navigate the complexities of clinical research effectively.

In clinical studies, insurance and indemnity obligations are crucial for protecting subjects and boosting confidence in the research process. These measures offer financial security for individuals who might face injuries associated with the study, ensuring they obtain essential medical treatment without incurring expenses. This commitment to participant welfare fosters trust between researchers and participants, reflecting adherence to ethical standards.
Regulatory bodies often require evidence of trial insurance and indemnity obligations prior to trial approval, emphasizing their significance for compliance. For instance, during the Ebola outbreak, the World Bank's Pandemic Emergency Financing Facility was activated to tackle liability compensation issues, highlighting the need for robust protection frameworks in emergency situations.
Overall, these obligations are essential to preserving the ethical framework of medical research, ultimately enhancing the credibility and integrity of the research process.

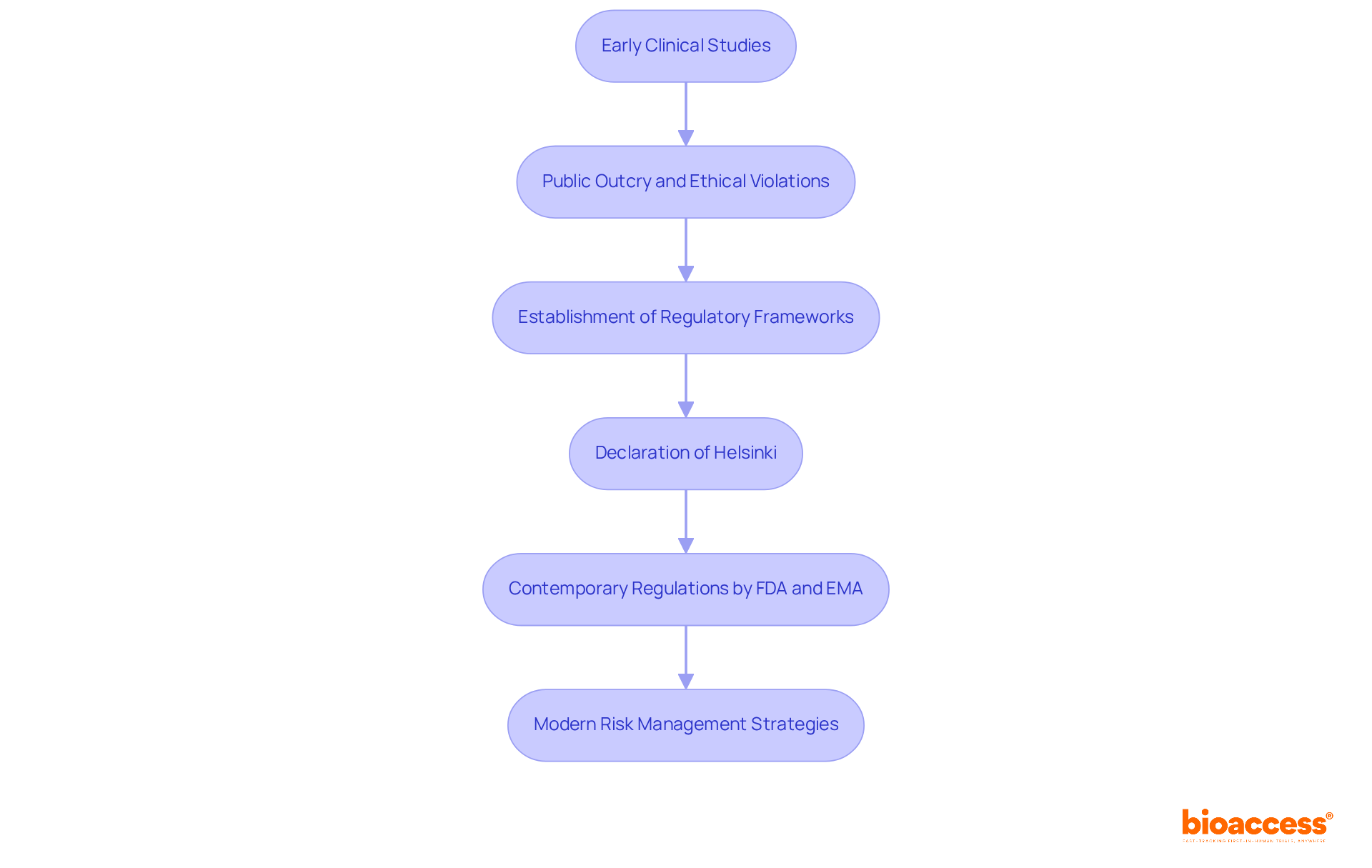
The evolution of trial insurance and indemnity obligations has been profoundly influenced by historical events that underscored the necessity for stakeholder protection. In the early phases of clinical studies, insufficient safeguards often resulted in ethical violations and public outcry. This prompted the establishment of regulatory frameworks designed to ensure the safety and well-being of study participants. A landmark moment in this progression was the Declaration of Helsinki, which laid down ethical principles for medical research involving human subjects, highlighting the critical importance of participant safety.
In contemporary medical research, regulatory bodies such as the FDA and EMA mandate that trial insurance and indemnity obligations are fundamental components of the approval process. These stipulations not only protect individuals involved but also hold sponsors accountable for their research endeavors. Over the last decade, the landscape of litigation regulations has undergone significant transformation, adapting to emerging challenges and the complexities of modern studies. This shift reflects an increasing acknowledgment of the necessity for robust risk management strategies, ensuring that both participants and sponsors are sufficiently safeguarded in the ever-evolving realm of clinical research.

Litigation insurance plays a crucial role in clinical research, offering essential coverage for medical expenses related to legal injuries, legal defense costs, and compensation for lost wages due to participation. Understanding the key characteristics of this insurance is vital for all stakeholders involved. Trial insurance and indemnity obligations typically include clauses that define the extent of coverage, the circumstances under which indemnity applies, and the responsibilities of each party engaged in the proceedings.
For example, a research trial agreement may stipulate that the sponsor is responsible for the trial insurance and indemnity obligations to indemnify investigators against claims arising from trial-related injuries, provided that the investigators acted within the study protocol's scope. Grasping these elements is essential, as they outline the duties and safeguards provided to individuals and sponsors alike. Typical coverage sums for trial-related injuries can vary significantly, with projections indicating yearly expenses for commercial policies ranging from $65,000 to $100,000, along with additional costs per individual.
Expert opinions emphasize the necessity of clear trial insurance and indemnity obligations to protect all parties involved, ensuring that responsibilities are well-defined and that participants are safeguarded against potential risks. Instances of indemnity responsibilities often include provisions mandating sponsors to bear expenses linked to trial-related injuries, emphasizing the importance of trial insurance and indemnity obligations in medical research.
Moreover, the current process for establishing coverage for clinical studies is ineffective, necessitating discussions between sponsors and payers. This underscores the challenges faced in the coverage landscape, making it imperative for stakeholders to collaborate and address these issues effectively.

A compelling illustration of clinical coverage in action emerges from a Phase III study conducted by a pharmaceutical company for a new medication. In this scenario, an individual experiences a negative reaction that necessitates hospitalization. The temporary coverage plan effectively addresses the individual's medical expenses, ensuring they receive the necessary care without enduring financial hardship. Furthermore, the indemnity provision in the research agreement mandates that the sponsor is accountable for compensating the subject for any long-term effects stemming from the study. This situation underscores the critical role of trial insurance and indemnity obligations in safeguarding participants and upholding ethical standards in research.
In another instance, a medical device evaluation highlights how indemnity agreements can protect researchers from liability claims linked to device-related injuries, provided they adhere to the study protocol. Such protections are essential, especially considering that adverse reactions in clinical studies can lead to significant financial repercussions under trial insurance and indemnity obligations. For example, per claim liabilities in various policies range from Rs. 1,500,000 to Rs. 5,000,000, illustrating the potential costs associated with injuries to individuals. This reinforces the necessity for robust trial insurance and indemnity obligations that not only protect participants but also enable researchers to conduct trials without the looming threat of financial consequences.

Understanding trial insurance and indemnity obligations is crucial for navigating the complexities of clinical research. These two components work together to shield both participants and sponsors from the financial risks tied to adverse events during studies. By clearly defining responsibilities and coverage parameters, stakeholders can create a safer environment that prioritizes participant welfare and upholds ethical standards.
This article underscores the critical importance of trial insurance and indemnity obligations, highlighting their role in compliance with regulatory requirements and their historical evolution shaped by past ethical violations. Key insights reveal the necessity for robust risk management strategies and the financial implications of liability claims, emphasizing the need for adequate coverage. Practical examples illustrate how these obligations can protect participants while enabling researchers to conduct trials with less financial anxiety.
Ultimately, the significance of trial insurance and indemnity obligations cannot be overstated. As the landscape of clinical research evolves, it is imperative for all stakeholders - sponsors, researchers, and regulatory bodies - to collaborate in ensuring that these protective measures are not only established but also effectively implemented. This commitment to ethical research practices enhances the credibility of clinical studies and builds trust between participants and researchers, paving the way for future advancements in medical science.
What is trial insurance?
Trial insurance is specialized coverage that protects clinical study sponsors and participants from financial liabilities arising from injuries or adverse events that occur during a clinical study.
What are indemnity obligations?
Indemnity obligations are legal commitments where one party agrees to compensate another for losses or damages incurred due to proceedings related to the clinical study.
Why are trial insurance and indemnity obligations important in clinical research?
They are crucial for protecting study participants and sponsors from financial risks, ensuring that participants receive necessary medical treatment without incurring costs, and fostering trust in the research process.
How common are indemnity obligations in clinical trials?
Approximately 70% of clinical trials require some form of indemnity obligations, highlighting their critical role in the industry.
What are the potential consequences of lacking trial insurance?
Organizations without adequate coverage may face catastrophic financial repercussions from liability claims, which can be devastating.
How have regulatory authorities changed their stance on indemnity obligations recently?
In 2025, regulatory authorities have increasingly stressed the need for comprehensive risk management strategies in research studies, emphasizing the importance of indemnity obligations.
How do trial insurance and indemnity obligations affect participant confidence?
They provide financial security for participants, ensuring they receive necessary medical treatment in case of injuries, which fosters trust and reflects adherence to ethical standards in the research process.
Are trial insurance and indemnity obligations required for trial approval?
Yes, regulatory bodies often require evidence of trial insurance and indemnity obligations before granting approval for clinical trials.