

Validation and verification in medical devices are essential processes that guarantee products not only meet design specifications but also fulfill user requirements. Verification serves to confirm alignment with design inputs, effectively preventing costly recalls. On the other hand, validation evaluates real-world performance, ensuring safety and effectiveness—critical factors for regulatory compliance and market acceptance.
In the ever-evolving Medtech landscape, understanding these processes is vital for stakeholders. As the industry faces increasing scrutiny, the role of robust validation and verification becomes even more pronounced. By prioritizing these practices, organizations can navigate challenges and enhance their credibility in the market.
Ultimately, collaboration among industry players is crucial. By sharing insights and best practices, we can collectively improve the standards of validation and verification, paving the way for safer and more effective medical devices.
Understanding the complexities of validation and verification in medical devices is essential for ensuring the safety and effectiveness of healthcare products. These two processes, often confused, serve distinct purposes in the development of medical equipment:
As regulatory standards evolve and the complexity of devices increases, manufacturers face the challenge of navigating compliance while fostering innovation.
This article explores key insights that researchers must grasp regarding:
By recognizing the critical role of validation and verification, stakeholders can better position themselves to meet regulatory demands and drive advancements in healthcare technology.
The processes of validation vs verification medical devices are essential in the development of medical equipment, with each fulfilling distinct roles. Verification confirms that design outputs align with design inputs, ensuring the product is built according to specified requirements. For instance, if a tool is designed to deliver a precise dosage of medication, verification ensures it operates correctly under controlled conditions. This step is vital; neglecting it can lead to substantial financial losses from recalls and regulatory penalties.
Conversely, confirmation demonstrates that the apparatus meets user requirements and performs its intended function in real-world scenarios. This process evaluates whether the right product was constructed, affirming its effectiveness and safety in practical applications. A confirmation study might involve clinical trials to verify that a new surgical instrument enhances patient outcomes as intended. Efficient verification procedures can lead to quicker participant enrollment and fewer protocol adjustments, ultimately boosting the overall effectiveness in developing healthcare instruments.
At bioaccess®, we excel in managing comprehensive clinical trial services throughout Latin America, including Early-Feasibility Studies (EFS), First-In-Human Studies (FIH), and Post-Market Clinical Follow-Up Studies (PMCF). Our unique approaches and expertise ensure that both verification and validation vs verification medical devices processes are meticulously executed, providing assurance in regulatory approval and enhancing the overall efficiency of health products. Together, these processes guarantee that healthcare instruments are not only technically sound but also clinically effective, fostering innovation and trust in healthcare technologies.

Regulatory authorities, including the FDA in the United States, the European Medicines Agency (EMA) in Europe, and INVIMA in Colombia, enforce stringent protocols for assessing and confirming healthcare instruments. INVIMA, the Colombian National Food and Drug Surveillance Institute, plays a pivotal role in inspecting and supervising the marketing and manufacturing of health products, ensuring compliance with health standards. Classified as a Level 4 health authority by PAHO/WHO, this regulatory agency oversees health instruments through its Directorate for Health Instruments and other Technologies, managing pre- and post-market programs while recommending technical standards for quality assurance.
The FDA's 21 CFR Part 820 outlines the Quality System Regulation (QSR), which mandates that manufacturers implement design controls that encompass both validation vs verification medical devices activities. This regulation is crucial for ensuring that healthcare instruments meet safety and effectiveness criteria before entering the market. Alarmingly, faulty healthcare equipment results in approximately 200,000 injuries annually, underscoring the critical need for adherence to these regulatory standards.
ISO standards, particularly ISO 13485, significantly contribute to the advancement of healthcare products in line with global quality management principles. These standards require manufacturers to meticulously document their validation vs verification medical devices processes, ensuring traceability and accountability throughout the product lifecycle. Establishing a Quality Management System (QMS) is essential for guaranteeing the safety and efficacy of healthcare products. Compliance with these regulations not only facilitates smoother market entry but also enhances the trustworthiness of health products among healthcare practitioners and patients, ultimately boosting user confidence and satisfaction. Additionally, the FDA mandates post-market research to gather further data on the safety and efficacy of medical products, emphasizing a continuous commitment to product quality. Design reviews should also be conducted at various stages of the design process to proactively address potential issues.

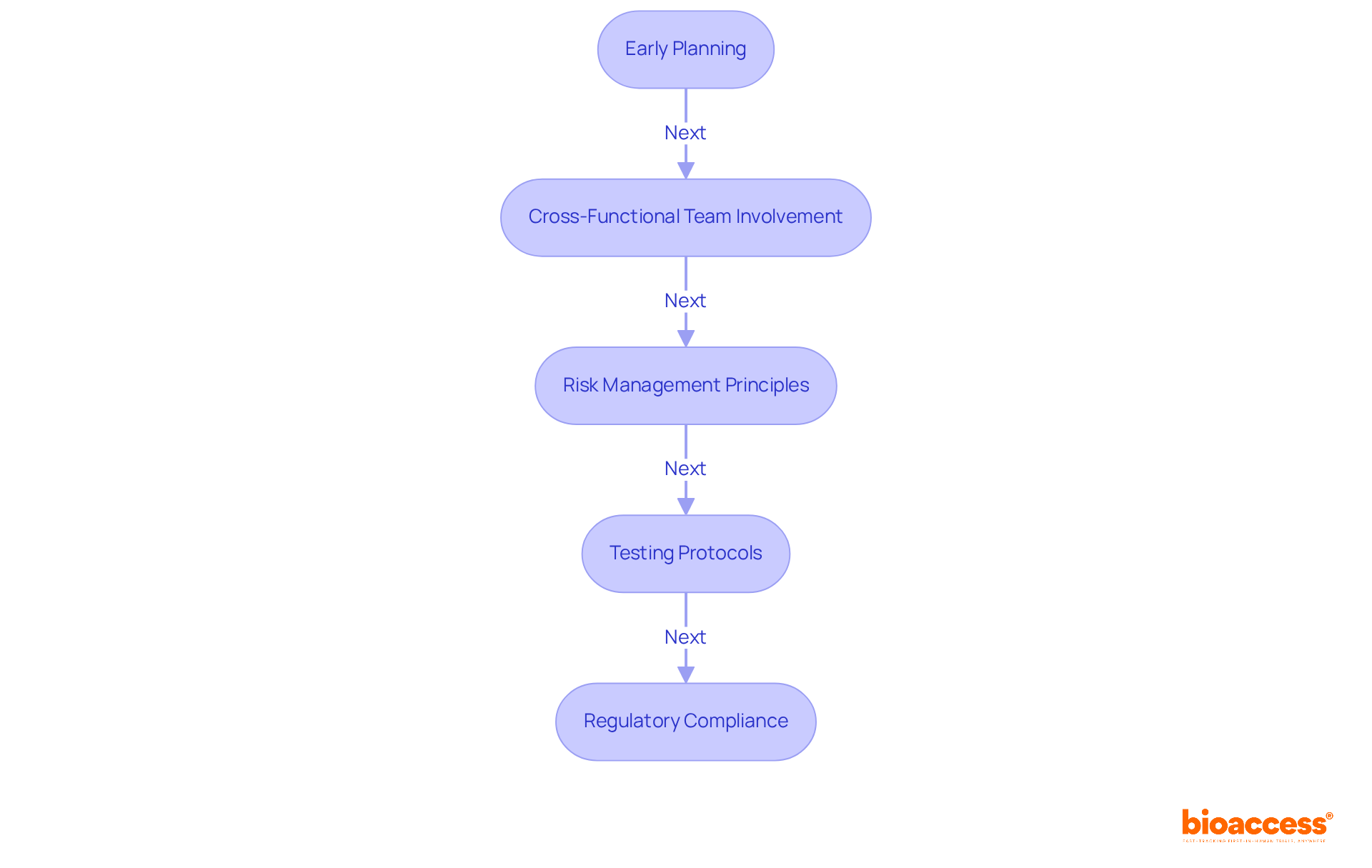
Optimal methods in assessment highlight the significance of validation vs verification medical devices, emphasizing the critical importance of early planning and the integration of these processes throughout the product development lifecycle. Involving cross-functional teams—including regulatory, quality assurance, and clinical staff—ensures that every aspect of the product is meticulously considered. By applying risk management principles, manufacturers can prioritize assessment activities related to validation vs verification medical devices based on their potential impact on patient safety and device performance.
In the realm of clinical studies, particularly in Latin America, leveraging comprehensive clinical study management services can greatly enhance the validation vs verification medical devices processes. bioaccess® excels in managing a variety of studies, including:
Their expertise guarantees that compliance reviews, trial setup, and project management are handled with precision. This proficiency is vital for navigating the complexities of regulatory obligations, such as those set forth by INVIMA, Colombia's National Food and Drug Surveillance Institute, which oversees the classification and compliance of health products as a Level 4 health authority by PAHO/WHO.
Despite these best practices, significant challenges persist. One major obstacle is the necessity to keep pace with evolving regulatory requirements, which can vary by region and frequently change. The complexity of modern healthcare instruments, especially those incorporating software and connectivity features, further complicates efforts related to validation vs verification medical devices and assessment. Manufacturers must establish robust testing protocols for validation vs verification medical devices to navigate these intricacies, ensuring thorough documentation and evidence of compliance with regulatory standards.
Statistics reveal that 69% of healthcare equipment professionals lack confidence in their existing quality management systems to support anticipated growth, highlighting the urgent need for efficient testing and verification processes. Case studies demonstrate that organizations fostering collaboration across departments are significantly more likely to achieve their quality objectives, emphasizing the importance of dismantling silos within companies. Furthermore, the FDA's recent amendments to the Quality System Regulation (QSR) align more closely with ISO 13485:2016, reinforcing the necessity for manufacturers to adapt their quality systems to meet stringent compliance standards.
In conclusion, while optimal methods in assessment and verification can enhance equipment safety and effectiveness, producers must remain vigilant in addressing the challenges posed by regulatory changes and the increasing complexity of healthcare products.

Clinical studies play a pivotal role in the validation vs verification of medical devices, especially those intended for human use. These meticulously designed experiments gather vital information about a product's performance in real-world settings, focusing on both safety and effectiveness. Aligning study design with regulatory standards is essential, as it ensures that the evidence collected effectively supports the product's intended use.
For example, a significant study on a new cardiac instrument may reveal substantial improvements in patient outcomes compared to existing therapies. The data collected not only aids in regulatory submissions but also provides healthcare providers and patients with crucial insights into the benefits and risks associated with the device. Well-executed clinical studies enhance the credibility of healthcare products, facilitating their acceptance in the marketplace and among health professionals.
As we look ahead to 2025, the success rates of clinical studies for healthcare instruments are showing promising trends. Innovative designs and adaptive methodologies are leading to more efficient enrollment and data collection processes. Recent trials have highlighted the effectiveness of cutting-edge tools, showcasing their potential to transform patient care. Experts stress the necessity of incorporating robust statistical methods and real-world evidence in trial designs to ensure thorough validation vs verification of medical devices.

The distinction between validation and verification in medical devices is not just a technicality; it’s essential for ensuring these instruments are safe, effective, and compliant with regulatory standards. Verification confirms that a product meets specified requirements, while validation ensures it fulfills its intended purpose in real-world applications. Both processes are crucial for fostering trust in healthcare technologies and safeguarding patient outcomes.
Key insights throughout this article outline the critical roles of verification and validation in the development lifecycle of medical devices. Regulatory standards, such as those established by the FDA and ISO, provide a framework for these processes, ensuring that healthcare instruments undergo rigorous scrutiny before reaching the market. Moreover, the importance of clinical trials in validating medical devices has been emphasized, showcasing how real-world evidence enhances credibility and facilitates acceptance among healthcare professionals.
As the landscape of medical technology evolves, it’s imperative for manufacturers to stay updated on regulatory changes and best practices in validation and verification. Embracing a collaborative approach and prioritizing rigorous testing protocols will not only mitigate risks but also enhance the overall quality of healthcare products. A commitment to these processes is vital in advancing innovations that ultimately improve patient care and outcomes.
What is the difference between validation and verification in medical devices?
Verification confirms that design outputs align with design inputs, ensuring the product is built according to specified requirements. Validation, on the other hand, demonstrates that the device meets user requirements and performs its intended function in real-world scenarios.
Why is verification important in the development of medical devices?
Verification is vital because it ensures that the product operates correctly under controlled conditions. Neglecting verification can lead to substantial financial losses from recalls and regulatory penalties.
How does validation contribute to the effectiveness of medical devices?
Validation involves evaluating whether the right product was constructed, affirming its effectiveness and safety in practical applications, such as through clinical trials to verify patient outcomes.
What are some examples of clinical trial services mentioned in the article?
The article mentions Early-Feasibility Studies (EFS), First-In-Human Studies (FIH), and Post-Market Clinical Follow-Up Studies (PMCF) as part of comprehensive clinical trial services.
How can efficient verification procedures impact clinical trials?
Efficient verification procedures can lead to quicker participant enrollment and fewer protocol adjustments, ultimately boosting the overall effectiveness in developing healthcare instruments.
What role does bioaccess® play in the verification and validation processes?
Bioaccess® manages comprehensive clinical trial services throughout Latin America, ensuring that both verification and validation processes are meticulously executed, which provides assurance in regulatory approval and enhances the efficiency of health products.