

This article delves into the fundamental differences and applications of in vitro and in vivo research methodologies, underscoring their respective advantages and limitations within the realm of scientific inquiry. It clearly states that in vitro studies facilitate controlled experimentation and the isolation of variables, while in vivo studies offer a comprehensive understanding of biological processes occurring within living organisms. The integration of both methodologies is not merely beneficial but essential for effective drug development and the success of clinical trials.
The landscape of scientific research is increasingly defined by the methodologies employed to study biological processes, particularly the in vitro and in vivo approaches. Each method presents unique advantages and challenges, significantly shaping the way researchers investigate drug development, safety assessments, and therapeutic efficacy.
As advancements in technology pave the way for innovative applications, a critical question emerges: how can the integration of these methodologies enhance research outcomes while addressing the complexities of human biology?
This article delves into the key differences and practical applications of in vitro and in vivo research, illuminating their roles in modern scientific inquiry and exploring the potential for synergistic approaches to revolutionize the field.
In glass research refers to studies conducted in vitro and vivo, typically in controlled laboratory settings such as petri dishes or test tubes. This method allows researchers to isolate specific biological processes, enabling a detailed examination without the complexities of a whole organism. Recent advancements in methodologies, particularly in vitro and vivo, including the development of organoid models and predictive organ-on-a-chip systems, have significantly enhanced drug discovery and safety assessments. For instance, organoid models derived from patient tissues have shown promise in evaluating the efficacy and safety of new therapies, providing insights that are more reflective of human biology.
Conversely, research conducted in vitro and vivo involves experiments carried out using animal models or human subjects. This approach is crucial for understanding the overall biological responses and interactions that occur in a natural setting, making it essential for assessing the effects of treatments in real-world contexts. Current trends in live research methodologies include the use of advanced imaging techniques and CRISPR technology to identify novel therapeutic targets, which have been pivotal in the development of next-generation cancer therapies.
Major distinctions between laboratory and living organism experiments reside in their range and relevance. While experiments conducted in vitro offer a controlled setting to analyze specific biological mechanisms, studies performed in vivo provide a comprehensive perspective on how these mechanisms function within the intricacies of a living organism. As the field progresses, the integration of both methodologies is becoming increasingly significant, enabling researchers to leverage the strengths of each approach for more efficient treatment development.

Laboratory studies excel in controlling experimental conditions and isolating variables, making them indispensable for preliminary drug candidate screening and elucidating cellular mechanisms. For instance, laboratory methods can generate monoclonal antibodies (mAb) in concentrations akin to those found in ascitic fluid, facilitating early-stage research without the ethical dilemmas associated with animal testing. Furthermore, in vitro methods significantly reduce the reliance on mice during antibody production stages, underscoring their ethical advantages. However, these investigations often struggle to replicate the complexity of whole-organism interactions, which can hinder accurate predictions of in situ results.
Conversely, experiments conducted within a living organism provide a holistic perspective of biological processes, illuminating the intricate interactions among various systems within an organism. This is crucial for assessing the efficacy and safety of new therapies, as evidenced by the utilization of genetically modified mouse models to investigate immune responses to engineered nanomaterials. Despite their advantages, experiments in living organisms are typically more costly and time-consuming, with estimates suggesting that demonstrating the equivalence of monoclonal antibodies generated outside a living organism can range from $2 to $10 million. Additionally, ethical complexities emerge from the involvement of living subjects, leading to heightened scrutiny and regulatory oversight. The likelihood of detecting immunotoxicity increases as one transitions from the preclinical to the clinical phase, emphasizing the necessity of in situ research for validating results.
While laboratory experiments yield valuable preliminary insights, studies conducted within a living organism are vital for confirming these findings in a biological context. The decision between these methodologies ultimately depends on specific research objectives, weighing the need for controlled conditions against the imperative of real-world biological interactions. Moreover, challenges in translating animal model findings to humans highlight the limitations of in situ research, accentuating the importance of judicious model selection.

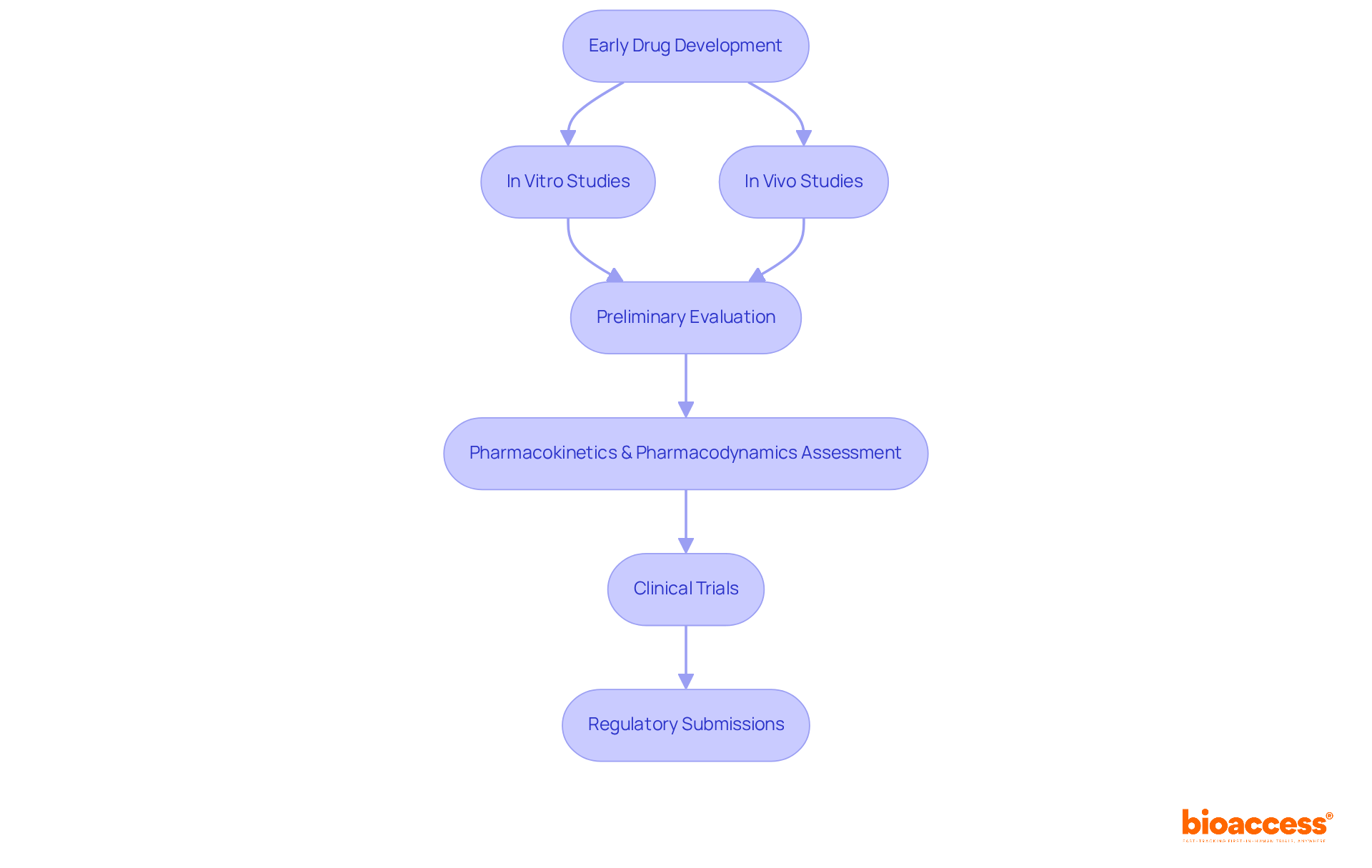
In drug development, both in vitro and vivo methodologies serve a pivotal role during the early phases, enabling researchers to efficiently screen compounds for biological activity and toxicity. This preliminary evaluation is essential for identifying potential candidates before progressing to more resource-intensive in situ examinations. Once a compound demonstrates promise, experiments conducted in vitro and vivo become crucial for assessing its pharmacokinetics, pharmacodynamics, and overall safety profile. Recent advancements in high-throughput assays have significantly enhanced the capacity for realistic in-laboratory drug testing, facilitating the simultaneous evaluation of multiple compounds.
In clinical trials, laboratory data underpins the rationale for subsequent live studies, while outcomes from these live studies are vital for regulatory submissions. For instance, the FDA's endorsement of companion diagnostic devices underscores the importance of integrating laboratory results with real-life outcomes to ensure patient safety and treatment effectiveness. The successful amalgamation of these methodologies streamlines the medication development process and bolsters the predictive power of preclinical models.
Experts in the field emphasize that the integration of data from vitro and vivo studies is essential for a comprehensive assessment of new treatments. This dual approach, incorporating both vitro and vivo techniques, enables a more nuanced understanding of substances' interactions and mechanisms of action, ultimately leading to improved therapeutic outcomes. Current trends in clinical trials increasingly reflect this integration, focusing on the utilization of advanced models such as organ-on-a-chip systems and patient-derived organoids to more accurately mimic human physiology.
In Colombia, INVIMA (Colombia National Food and Drug Surveillance Institute) plays a critical role in this process, overseeing the regulatory framework for medical devices and ensuring compliance with health standards. Its classification as a Level 4 health authority by PAHO/WHO highlights its capability in ensuring the safety, efficacy, and quality of medical products. Comprehensive clinical trial management services, including feasibility assessments, site selection, compliance evaluations, trial preparation, import permits, project oversight, and reporting, further enhance the drug development process, ensuring that both laboratory and living methodologies are effectively integrated.

The combination of vitro and vivo methodologies significantly enhances research outcomes by leveraging the strengths of each approach. Preliminary laboratory investigations provide crucial insights that inform the design of subsequent biological experiments, allowing for more targeted and effective testing. For instance, the medication development success rate was only 7% in 2022, underscoring the importance of integrating methodologies to improve results. Researchers have successfully utilized laboratory findings to refine theories and enhance pharmaceutical candidates before progressing to complex in vivo studies. Experiments in vitro and vivo validate the results obtained from tests, offering a comprehensive understanding of a substance's effects within a living organism. This collaborative approach not only accelerates the development process but also bolsters the reliability of findings, ultimately leading to better therapeutic options for patients.
A notable example is the dual PBPK model for amphotericin B, which accurately predicted substance concentrations in human plasma and tissues, illustrating the effectiveness of combined strategies in pharmaceutical development. By embracing a methodology that integrates both vitro and vivo approaches, researchers can adeptly navigate the complexities of clinical research, as demonstrated by successful case studies that highlight the efficacy of these combined strategies. The integration of these methodologies is increasingly regarded as the gold standard in clinical research, promoting innovation and enhancing the overall success of therapeutic advancements.

The exploration of in vitro and in vivo research methodologies reveals their distinct yet complementary roles in scientific inquiry. In vitro studies provide a controlled environment for isolating specific biological processes, while in vivo research offers a holistic view of how these processes function within living organisms. Understanding these differences is crucial for researchers aiming to select the appropriate methodology based on their specific objectives and the complexities of the biological interactions they wish to study.
Key insights from the article highlight the advantages and limitations of both approaches:
The integration of both methodologies not only enhances the reliability of research outcomes but also streamlines the drug development process, as evidenced by the successful application of combined strategies in various case studies.
Ultimately, embracing a dual approach that incorporates both in vitro and in vivo techniques is essential for advancing therapeutic innovations. As researchers continue to navigate the intricacies of drug development and clinical trials, the integration of these methodologies will play a pivotal role in improving patient outcomes and ensuring the safety and efficacy of new treatments. This collaborative strategy is not merely a trend but a necessary evolution in the field of biomedical research, emphasizing the importance of comprehensive evaluation in the quest for effective therapies.
What is in vitro research?
In vitro research refers to studies conducted in controlled laboratory settings, such as petri dishes or test tubes, allowing researchers to isolate specific biological processes for detailed examination without the complexities of a whole organism.
What advancements have been made in in vitro methodologies?
Recent advancements include the development of organoid models and predictive organ-on-a-chip systems, which have significantly enhanced drug discovery and safety assessments.
How do organoid models contribute to research?
Organoid models derived from patient tissues help evaluate the efficacy and safety of new therapies, providing insights that are more reflective of human biology.
What is in vivo research?
In vivo research involves experiments carried out using animal models or human subjects, crucial for understanding biological responses and interactions in a natural setting.
What are current trends in in vivo research methodologies?
Current trends include the use of advanced imaging techniques and CRISPR technology to identify novel therapeutic targets, which are important for developing next-generation cancer therapies.
What are the major distinctions between in vitro and in vivo research?
The major distinctions lie in their range and relevance; in vitro experiments offer a controlled setting to analyze specific biological mechanisms, while in vivo studies provide a comprehensive perspective on how these mechanisms function within a living organism.
Why is the integration of in vitro and in vivo methodologies significant?
The integration of both methodologies is becoming increasingly significant as it allows researchers to leverage the strengths of each approach for more efficient treatment development.